Системна терапія при саркомі

Онкологія
Read in English

Вступ

Саркоми – це група рідкісних видів раку мезенхімального походження. Описано понад 100 різних підтипів саркоми, а досягнення молекулярних досліджень дозволили подальше уточнення та опис характеристик підтипів саркоми, які історично були об’єднані в одну групу [1].
Загалом саркоми можна поділити на три основні категорії: саркоми м’яких тканин, саркоми кісток та стромальні пухлини шлунково-кишкового тракту.  Кожна категорія має власну узагальнену парадигму лікування, яка в останні роки стала більш орієнтованою на конкретні підтипи, причому деякі з них тепер мають специфічні методи лікування, що відрізняються від більш узагальнених алгоритмів, якими донедавна керувалися в більшості випадків при прийнятті рішень щодо лікування саркоми. У цій статті ми проводимо огляд сучасних стратегій лікування з акцентом на застосуванні системної терапії для різних підтипів сарком. Ми також виділяємо конкретні підтипи сарком, стратегії лікування яких відрізняються від більш узагальненого підходу.

Саркома м’яких тканин

Лікування локалізованої саркоми м’яких тканин
Для пацієнтів з локалізованими саркомами м’яких тканин вирішальне значення має цілеспрямована хірургічна операція, що складається з повної суцільної (en block) резекції пухлини з широкими краями (якщо це можливо). Пацієнти після неадекватного первинного хірургічного втручання мають більшу ймовірність розвитку метастатичного захворювання, тому наполегливо рекомендується розпізнавання діагнозу саркоми та скерування пацієнтів до центрів з досвідом лікування сарком, якщо це можливо, до виконання первинної резекції. У пацієнтів з первинними саркомами кінцівок або тулуба стандартом лікування на сьогодні вважається хірургічне втручання, що зберігає кінцівку, якщо можна досягти повної резекції з негативними краями, з адекватними функціональними наслідками.
Часто при великих саркомах кінцівок не вдається досягти широких країв. У таких випадках рекомендується передопераційна або післяопераційна променева терапія в поєднанні з хірургічним втручанням, що зберігає кінцівку, оскільки доведено, що це покращує показники локального контролю пухлини. Роль променевої терапії є менш визначальною для випадків ураження органів черевної порожнини або заочеревинного простору. Велике рандомізоване дослідження не виявило переваг променевої терапії в цих випадках, хоча при проведенні аналізу підгруп постфактум (post hoc) можна припустити, що променева терапія є корисною для пацієнтів з низькодиференційованими ліпосаркомами [2].
Незважаючи на численні спроби продемонструвати переваги ад’ювантної хіміотерапії при резектованих локалізованих саркомах м’яких тканин, жодне проспективне дослідження не змогло підтвердити такі переваги. Метааналіз, опублікований у 1997 році, показав покращення виживаності без рецидивів (ВБР, англ. relapse-free survival, RFS) з тенденцією до покращення загальної виживаності (ЗВ, англ. overall survival, OS) [3].
У найбільшому проспективному дослідженні з оцінки ад’ювантної хіміотерапії після адекватного місцевого контролю пухлини (хірургічне втручання та променева терапія за показаннями) пацієнти були розподілені на групи без хіміотерапії або з доксорубіцином 75 мг/м2 та іфосфамідом 5 г/м2 (у той час, як сучасні стандарти використовують іфосфамід 10 г/м2) [4].
Знову ж таки, спостерігалася незначна тенденція до покращення ЗВ при застосуванні хіміотерапії. Подальший аналіз цього дослідження пізніше продемонстрував користь для ЗВ саме у пацієнтів з пухлинами високого ризику, визначеними як такі, що мають 10-річну прогнозовану ЗВ = 60% або менше на основі валідованої номограми ризику [5]. Критика досліджень, проведених на сьогоднішній день, полягає в тому, що в них, можливо, використовувалися низькі дози хіміотерапії і в багатьох випадках включалися пацієнти з низьким ступенем злоякісності пухлин, які мали меншу ймовірність отримати користь від хіміотерапії. У сукупності ці дані не підтверджують універсального використання ад’ювантної хіміотерапії. Однак її можна розглядати для пацієнтів з великими (>5 см) пухлинами високого ступеня злоякісності, які мають підвищений ризик метастазування і негативних результатів лікування.
Для лікування пацієнтів з великими пухлинами високого ступеня злоякісності, для яких розглядається можливість проведення хіміотерапії, зараз зазвичай надається перевага неоад’ювантній хіміотерапії. Однією з потенційних переваг цього підходу є те, що він дозволяє напряму оцінити будь-яку клінічну користь шляхом безпосередньої візуалізації пухлини. Неоад’ювантне лікування має можливість полегшити хірургічне втручання у пацієнтів завдяки зменшенню розміру пухлини, що відбувається у ~40% пацієнтів, які отримують доксорубіцин та іфосфамід. Хіміотерапія з урахуванням гістологічного типу не веде до покращення результатів [6], тому у разі проведення неоад’ювантної хіміотерапії рекомендованою стратегією лікування є доксорубіцин (75 мг/м2 болюсно з дексразоксаном) та іфосфамід (10 г/м2). За наявності медичних протипоказань та при лейоміосаркомах нижньої порожнистої вени замість іфосфаміду можна використовувати дакарбазин.
Метастатична саркома м’яких тканин
Протягом багатьох років поліхіміотерапія була наріжним каменем лікування пацієнтів з більшістю метастатичних або нерезектабельних сарком м’яких тканин. Зокрема, це була комбінація CyVADIC (циклофосфамід, вінкристин, адріаміцин, дакарбазин), а в недалекому минулому – доксорубіцин, іфосфамід і дакарбазин. Врешті, доксорубіцин та іфосфамід стали стандартом лікування, і тепер, після того, як рандомізоване дослідження продемонструвало перевагу комбінації доксорубіцину та іфосфаміду над монотерапією доксорубіцином щодо виживання без прогресування (ВБП), але обмежену перевагу щодо ЗВ, монотерапія доксорубіцином у дозі 75 мг/м2 є рекомендованим видом системної терапії першої лінії для більшості метастатичних сарком м’яких тканин [7].
Однак у пацієнтів з олігометастатичним захворюванням, яке потенційно піддається місцевому лікуванню всіх макроскопічних утворень, все ж може бути розглянута комбінація доксорубіцину та іфосфаміду, оскільки вона дає вищу частоту позитивної відповіді на лікування, ніж монотерапія доксорубіцином (26% проти 14%).
Терапія другої лінії зазвичай складається з комбінацій на основі гемцитабіну. При використанні комбінації гемцитабіну і доцетакселу медіана ВБП становила 6,2 місяці, а медіана ЗВ – 17,9 місяців, що є більш високими показниками порівняно з моновикористанням гемцитабіну, і саме цьому підходу ми надаємо перевагу в якості терапії другої лінії. Однак даний позитивний результат досягається ціною підвищеної токсичності, причому близько 40% пацієнтів припиняють терапію саме через токсичність [8]. Альтернативною комбінацією є гемцитабін і дакарбазин, які мають подібну ефективність, але дещо сприятливіший профіль токсичності [9].
Зовсім недавно була схвалена специфічна до субтипу хіміотерапія, з рекомендаціями для застосування в подальших лініях терапії. Одним із перших був трабектедин – препарат, який зв’язується з малою борозною ДНК (малою спіральною послідовністю ДНК, DNA minor groove). Після того, як перші дослідження показали його активність при лейоміосаркомі та дедиференційованих ліпосаркомах, більш масштабне дослідження продемонструвало, що трабектедин має медіану ВБП = 4,2 місяці, що значно перевищує показники дакарбазину, але демонструє подібну медіану ЗВ (трохи більше 1 року) і помірну частоту об’єктивної відповіді (ЧОВ, англ. objective response rate, ORR)[10].
Незважаючи на скромні результати, трабектедин був схвалений до застосування європейськими та американськими нормативними організаціями на основі переваги щодо ВБП. Слід зазначити, що трабектедин має вищу клінічну активність при міксоїдній/круглоклітинній ліпосаркомі і є препаратом вибору системної терапії для цього підтипу. Крім того, трабектедин може застосовуватися при асоційованих з транслокацією генів саркомах, оскільки в рандомізованому дослідженні, проведеному в Японії, було доведено, що він покращує виживання порівняно з найкращою підтримувальною терапією [11].
Пазопаніб – це інгібітор мультитирозинкінази (англ., multi-tyrosine kinase inhibitor, TKI). У ключовому дослідженні PALETTE, в якому пацієнтів рандомізували на тих, хто приймав пазопаніб і тих, хто приймав плацебо, пазопаніб продемонстрував медіану ВБП = 4,6 міс. (порівняно з 1,5 міс.) з тенденцією до покращення ЗВ. ЧОВ був низьким: лише 6% мали рентгенологічну відповідь за критеріями RECIST. Однак 67% пацієнтів мали стабільний перебіг захворювання, що є найкращою відповіддю, і пазопаніб тепер використовується для лікування неадипоцитарних сарком м’яких тканин [12].
Ерибулін – це дестабілізуючий мікротрубочки агент (англ., microtubule destabilizing agent), який спочатку продемонстрував активність при лейоміосаркомі та ліпосаркомі. Велике рандомізоване дослідження цих 2 субтипів показало покращення ЗВ, але відсутність покращення ВБП. При аналізі підгруп перевага щодо ЗВ була значною мірою за рахунок підгрупи ліпосаркоми з покращенням порівняно з дакарбазином у пацієнтів з ліпосаркомою, тоді як пацієнти з лейоміосаркомою мали виживаність, подібну до тієї, що спостерігалася при застосуванні дакарбазину [13]. Отже, хоча ерибулін можна розглядати як для лікування лейоміосаркоми, так і ліпосаркоми, його схвалено в США лише для лікування ліпосаркоми після прогресування або непереносимості 2-х попередніх ліній системної терапії.
Активно досліджуються й інші препарати. На основі наявності ампліфікації CDK4 в ліпосаркомах інгібітори CDK4 пальбоцикліб і абемацикліб продемонстрували активність зі сприятливим ВБП в непорівняльних (single-arm) дослідженнях 2-ї фази [14,15]. Інгібітори імунних контрольних точок (англ., immune checkpoint inhibitors), які здійснили революцію в лікуванні багатьох видів раку, були менш успішними при лікуванні сарком м’яких тканин, але натяки на їхню активність дають підстави для подальших досліджень. Пембролізумаб має загальну частоту відповіді (ЗЧВ) ~20% при недиференційованій плеоморфній саркомі [16] і є найкращим препаратом для лікування цього підтипу саркоми.
Лікування ангіосаркоми, як правило, проводиться поза наведеними вище парадигмами лікування саркоми м’яких тканин. Паклітаксел має високу частоту відповіді і нерідко використовується як терапія першої лінії, особливо при шкірних ангіосаркомах, завдяки своїй ефективності та загалом сприятливому профілю токсичності. Однак середня тривалість відповіді на паклітаксел є низькою і становить близько 4-6 місяців [17].
Нещодавно було показано, що при деяких ангіосаркомах ефективним є інгібування імунних контрольних точок, особливо при пухлинах шкіри голови або обличчя, тому даний метод є варіантом вибору при лікуванні таких пацієнтів [18]. Епітеліоїдна саркома характеризується втратою білка INI-1. Це привело до розробки таземетостату – інгібітора EZH2 для лікування цього захворювання. Продемонструвавши частоту відповіді = 15% і медіану ВБП = 5,5 місяців, таземетостат зараз є препаратом вибору першої лінії [19]. Подальша терапія ангіосаркоми та епітеліоїдної саркоми здійснюється за описаними раніше схемами лікування рефрактерних сарком м’яких тканин.
Зображення 1. Алгоритм вибору лікування при саркомі м’яких тканин

Гастроінтестинальна стромальна пухлина (ГІСП)

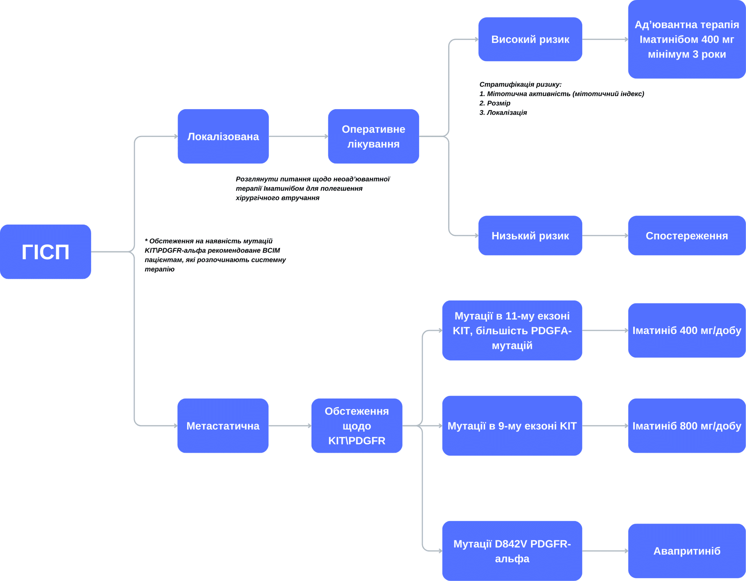
Вважається, що гастроінтестинальні стромальні пухлини (ГІСП) походять з інтерстиціальних клітин Кахаля і можуть виникати в будь-якій ділянці шлунково-кишкового тракту (ШКТ) [20]. Лікування ГІСП було революційно змінено завдяки виявленню його молекулярних драйверів, а саме мутацій генів KIT і PDGFR-альфа, а також ефективності інгібіторів тирозинкінази (TKI). Хоча у більшості випадків можна ідентифікувати молекулярні драйвери, для ГІСП, які характеризуються експресією KIT (CD117) і гену DOG1, діагноз базується на гістологічних особливостях.
Основним методом лікування резектабельного захворювання є відповідне хірургічне втручання. Історично склалося так, що пацієнти з резекцією ГІСП мали близько 50% ймовірності рецидиву у віддаленому періоді [21]. Зараз існує кілька номограм для класифікації пацієнтів на групи з високим та низьким ризиком рецидиву після резекції ГІСП. Ці номограми базуються на ключових змінних, включаючи розмір пухлини, походження з ШКТ і, можливо, найважливіше – мітотичний індекс. Пацієнти з низьким ризиком не потребують ад’ювантної терапії іматинібом і можуть перебувати на спостереженні, з періодичним виконанням візуалізації органів черевної порожнини і малого таза. Однак межа між високим і низьким ризиком недостатньо чітко визначена, тому багато пацієнтів залишаються в “проміжній” групі ризику.
Обговорення потенційних ризиків і переваг іматинібу та спільне прийняття рішень є критично важливими для таких пацієнтів при виборі плану лікування. У пацієнтів із захворюванням високого ризику Joensuu та співавтори продемонстрували збільшення ВБР на 20% та ЗВ на 5% при ад’ювантному лікуванні іматинібом у дозі 400 мг на добу протягом 3 років, порівняно з 1 роком ад’ювантного лікування іматинібом [22], тому 3 роки ад’ювантного лікування іматинібом вважаються стандартом лікуванням даних пухлин. Хоча оптимальна тривалість ад’ювантного лікування іматинібом невідома, на основі цих та інших даних багато хто вважає, що більш тривале лікування є навіть кращим, і рекомендує продовжувати ад’ювантну терапію іматинібом до тих пір, доки пацієнт толеруватиме препарат і не спостерігатиметься рецидиву пухлини [23].
За наявності технічних можливостей тестування на мутації KIT та PDGFR-альфа слід проводити всім пацієнтам, для яких розглядається варіант системної терапії з використанням ТКІ. 80% пацієнтів матимуть мутації в KIT, причому найпоширенішими є мутації первинного драйвера в 11-му екзоні KIT, за якими слідують мутації в 9-му екзоні KIT. Слід зазначити, що пацієнти з мутацією 9-го екзону KIT потребують вищої добової дози іматинібу, а саме 800 мг на добу. 10% пацієнтів матимуть мутації в PDGFR-альфа, більшість з яких також чутливі до 400 мг іматинібу. Однак зараз доведено, що деякі мутації в 18-му екзоні PDGFR-альфа (особливо D842V) спричиняють резистентність до іматинібу. Було розроблено кілька ТКІ, які мають активність проти цієї мутації: на даний момент у США схвалили авапритиніб як препарат для початкового лікування нерезектабельної або метастатичної ГІСП з мутацією екзону 18 PDGFR-альфа, завдяки загальній частоті відповіді на препарат, що складає 86% у цій популяції [24].
Серія рандомізованих клінічних досліджень 3 фази встановила стандартну послідовність ТКІ для початкового лікування метастатичної ГІСП. Першим препаратом рекомендують іматиніб, який продемонстрував значну перевагу щодо виживаності порівняно з доксорубіцином [25]. Після прогресування хвороби або виникнення непереносимості іматинібу – рекомендований сунітиніб (по 50 мг кожні 4 тижні з 2-тижневою перервою), який покращував ВБП порівняно з плацебо з медіаною ВБП = 27 тижнів порівняно з 6,4 тижнями при застосуванні плацебо [26]. Для покращення переносимості можна розглянути альтернативний режим введення препарату, який полягає у щоденному постійному прийомі сунітинібу по 37,5 мг на добу. Після сунітинібу стандартом лікування вважається регорафеніб – на основі переваги ВБП = 4,8 місяця порівняно з 0,9 місяця при застосуванні плацебо [27]. Нарешті, рипретиніб, який був нещодавно схвалений у США після того, як продемонстрував виживаність 15 місяців порівняно з 6,6 місяця при застосуванні плацебо в 4-й лінії або пізніше [28].
При мультифокальному прогресуванні на фоні лікування рипретинібом одним з варіантів є підвищення дози рипретинібу до 150 мг двічі на добу [29]. Підвищення дози сприяло частковій метаболічній відповіді у 13 з 37 пацієнтів, при цьому медіана ВБП з моменту підвищення дози становила 4,6 місяця у пацієнтів на 4-й або наступних лініях терапії. Якщо прогресування локалізоване в одній або декількох ділянках, то може бути доцільним максимізувати користь від будь-якого конкретного ТКІ за допомогою прицільного втручання, такого як хірургічне видалення, абляція або променева терапія в обмежених ділянках прогресування. Також можуть застосовуватися інші ТКІ – авапритиніб [30], дазатиніб [31] і пазопаніб [32]. Також може бути розглянута імунотерапія, з рідкісними позитивними відповідями на лікування деяких пацієнтів [33]. Може бути корисним повторне генетичне дослідження пухлини, результатами якого слід керуватися при виборі лікування рефрактерного захворювання.
Лікування пацієнтів без активуючих мутацій KIT або PDGFR-альфа менш вивчене. Якщо при первинному секвенуванні мутацій не виявлено, ми рекомендуємо провести більш широке мутаційне тестування, оскільки з цим так званим “диким” типом ГІСП можуть бути пов’язані кілька інших станів або мутацій. До них відносяться мутації, що призводять до дефіциту сукцинатдегідрогенази, мутації BRAF або NF1, злиття NTRK та інші [34]. Хоча ці пухлини з меншою ймовірністю відреагують на ТКІ, парадигми лікування, як правило, такі ж, як і для ГІСП з більш поширеними мутаціями KIT або PDGFR.
Зображення 2. Алгоритм вибору лікування при гастроінтестинальних стромальних пухлинах

Саркома кісток

Більшість злоякісних сарком кісток у дорослих – це остеосаркома, саркома Юінга або хондросаркома. На відміну від пухлин м’яких тканин, описаних вище, всі пацієнти зі класичною остеосаркомою або саркомою Юінга потребують тривалих курсів багатокомпонентної хіміотерапії.
Дослідження EURAMOS визначило 10-тижневий курс неоад’ювантної терапії доксорубіцином, цисплатином і метотрексатом з подальшим хірургічним втручанням (якщо можливо, зі збереженням кінцівки) і додатковою ад’ювантною хіміотерапією як метод вибору при лікуванні локалізованої остеосаркоми [35]. Хіміотерапія при метастатичному захворюванні є такою ж, як і при локалізованому захворюванні, але проводиться з паліативною метою. Після прогресування хвороби на тлі хіміотерапії першої лінії, можливими варіантами з продемонстрованою ефективністю є високі дози іфосфаміду [36], схеми на основі гемцитабіну [37] та регорафенібу [38]. Остеосаркома вважається резистентною до променевої терапії пухлиною, хоча опромінення може застосовуватися у випадках, коли інші варіанти лікування вже вичерпані.
Хіміотерапія саркоми Юінга складається з вінкристину, доксорубіцину та іфосфаміду, після чого проводиться остаточна місцева терапія з додатковим наступним призначенням схеми VDC/IE (вінкристин, доксорубіцин, циклофосфамід, що чергуються з іфосфамідом та етопозидом). Терапія зі стислими інтервалами має перевагу для виживання, хоча таке дозування важко переноситься дорослими і часто потребує модифікації з огляду на токсичність [39].
Альтернативою у дорослих є вінкристин, доксорубіцин та іфосфамід кожні 3 тижні, оскільки переносимість терапії стислими інтервалами VDC/IE у цій популяції є досить важкою [40]. На відміну від остеосаркоми, саркома Юінга є чутливою до променевої терапії, і у випадках, коли хірургічне втручання з метою вилікування буде мати вагомі (і неприйнятні) щодо загального стану здоров’я наслідки, може бути використане опромінення як остаточний метод лікування. Дослідження REECur встановило, що високі дози іфосфаміду є варіантом вибору при лікуванні рефрактерної метастатичної саркоми Юінга [41].
Хондросаркома вважається хіміорезистентним раком. За можливості, слід розглядати хірургічне втручання, в тому числі при олігометастатичній хворобі. У випаду нерезектабельних захворювань найкращим варіантом лікування є участь пацієнтів у клінічних випробуваннях. Частина хворих з хондросаркомою (65%) має мутації в IDH1 або IDH2, і певний клінічний ефект спостерігався при застосуванні інгібітора IDH івосиденібу [42].
Зображення 3. Алгоритм вибору лікування злоякісних пухлин кісток

Інші гістологічно «малоактивні» типи пухлин

Прогрес у розумінні біології багатьох підтипів саркоми сприяв вининенню численних винятків із загальних стратегій, згаданих вище. Деякі з таких винятків, а також пов’язані з ними системні методи лікування та їх обґрунтування наведені нижче:

ПЕКома

ПЕКоми є найагресивнішими з міоепітеліальних пухлин, починаючи від ангіоліпоми, ангіоміоліпоми і закінчуючи ПЕКОмою. Близько 40% ПЕКом мають мутації з втратою функції в TSC1 або TSC2, що призводить до помітного посилення сигналізації через шлях PI3K/mTOR. Подальша активація mTOR внаслідок цих мутацій в TSC1/2 може бути спрямована на інгібітори mTOR, такі як рапаміцин або наб-рапаміцин [43,44].

Десмоїд

Десмоїдний фіброматоз – це “доброякісна” проліферація, яка може спричинити значний вплив на стан здоров’я. Історично при таких пухлинах часто виконувалася хірургічна резекція, але вона була пов’язана з високим ризиком місцевого рецидиву, і в наш час більше не є основним методом лікування десмоїдного фіброматозу. Вибір системної терапії залежить від тяжкості симптомів та наявності загрози для критичних функцій. Пацієнти, які мають незначно виражені симптоми або взагалі не мають симптомів, можуть спостерігатися без проведення втручань. Плацебо-контрольовані дослідження десмоїдних пухлин показали 8-20% об’єктивної відповіді (ЧОВ) у групі плацебо [45,46].
У пацієнтів з помірно вираженими симптомами в якості терапії першої лінії можуть розглядатися ТКІ сорафеніб [46] або іматиніб [47] Раніше широко застосовувалася гормональна терапія тамоксифеном або нестероїдними протизапальними препаратами (НПЗП), як окремими препаратами, так і в комбінації, але зараз вона втрачає популярність. Активно вивчаються новіші препарати, включаючи інгібітори гамма-секретази, з оптимістичними першими результатами [45]. Інші несистемні втручання, такі як кріоабляція або опромінення, також можуть бути ефективними для контролю десмоїдних пухлин і полегшення болю, тому їх також можна розглядати для лікування.

Гігантоклітинна пухлина кісток

Гігантоклітинна пухлина кісток – це місцеве деструктивне новоутворення, яке рідко метастазує, але має високу частоту місцевих рецидивів. Деносумаб – інгібітор RANK-L, є ефективним при цьому захворюванні з частотою відповіді 35%, якщо використовувати критерії RECIST, проте аж до 82%, якщо для оцінки використовувати модифіковані критерії EORTC [48,49].

Теносиновіальна гігантоклітинна пухлина

Теносиновіальна гігантоклітинна пухлина (ТГКП), раніше відома як пігментний віллонодулярний синовіт (ПВНС), є ще однією локально агресивною пухлиною з високою частотою рецидивів після операції. Зокрема, дифузний тип ТГКП, який зазвичай вражає великі суглоби, важко піддається повному хірургічному лікуванню. На молекулярному рівні ТГКП надмірно експресує CSF-1. Пексидартиніб є потужним інгібітором CSF1R, який викликав відповідь у 39% пацієнтів через 25 тижнів лікування, тоді як при застосуванні плацебо жодної відповіді не спостерігалося [50].

Солітарна фіброзна пухлина (СФП)

Солітарна фіброзна пухлина – ще одна пухлина з мінливою поведінкою. Вона визначається характерним злиттям NAB2 і STAT6. Нерезектабельні або метастатичні СФП можна лікувати інгібіторами шляху VEGF. Схеми включають пазопаніб, який має 58% відповіді за критеріями Choi [51], сунітиніб, який має 53% відповіді за критеріями Choi [52], або бевацизумаб з темозоломідом, який мав 79% відповіді за критеріями Choi в ретроспективному аналізі [53].
Таблиця 1. Інші гістологічні види
Епітеліоїдна саркомаТаземетостат
Саркома м’яких тканин альвеолярного відросткаАтезолізумаб, акситиніб+пембролізумаб
ПЕКомаІгібітори mTOR (наб-рапаміцин, рапаміцин, еверолімус)
Теносиновіальна гігантоклітинна пухлина (ТГКП), раніше ПВНСПексидартиніб (інгібітор CSF1R)
Гігантоклітинна пухлина кістокДеносумаб
Десмоїдний фіброматозСорафеніб, пазопаніб, нірогацестат
Солітарна фіброзна пухлинаПазопаніб, сунітиніб, темозоломід + бевацизумаб
Плеоморфна рабдоміосаркомаЛікувати як саркому м’яких тканин (Малюнок 1)
«Дитячий тип» рабдоміосаркоми (альвеолярна, ембріональна)Багатокомпонентна хіміотерапія

Висновки

Саркоми є гетерогенною групою захворювань, для лікування яких часто застосовують системну терапію. При локалізованих саркомах хірургічне втручання з лікувальною метою є основним методом лікування більшості підтипів, а променева терапія застосовується як неоад’ювантна або ад’ювантна терапія при відповідних клінічних сценаріях/показаннях.
Хіміотерапія при локалізованих саркомах м’яких тканин є досить суперечливою, хоча пацієнти з великими пухлинами високого ступеня злоякісності можуть отримати користь від комбінованої хіміотерапії на основі антрацикліну в неоад’ювантній або ад’ювантній схемі.
Антрациклін залишається препаратом першої лінії для системної терапії більшості метастатичних сарком м’яких тканин, причому рекомендовані наступні лінії терапії продовжують вдоконалюватися в міру того, як нові дані дозволяють підбирати більш специфічне для кожного підтипу лікування.
На відміну від саркоми м’яких тканин, остеосаркома і саркома Юінга є системними захворюваннями, при яких необхідна мультиагентна хіміотерапія усім пацієнтам, незалежно від ступеня захворювання на момент встановлення діагнозу.
Гастроінтестинальна стромальна пухлина не реагує на хіміотерапію, але може бути дуже чутливою до інгібіторів тирозинкінази. За можливості, усім пацієнтам з діагнозом саркоми слід розглянути можливість проведення мультидисциплінарного обстеження у спеціалізованому центрі з лікування саркоми.

Джерела

  1. Board WCoTE. Soft Tissue and Bone Tumours: International Agency for Research on Cancer; 2020.
  2. Bonvalot S, Gronchi A, Le Péchoux C, Swallow CJ, Strauss D, Meeus P, et al. Preoperative radiotherapy plus surgery versus surgery alone for patients with primary retroperitoneal sarcoma (EORTC-62092: STRASS): a multicentre, open-label, randomised, phase 3 trial. The Lancet Oncology. 2020;21(10):1366-77.
  3. Adjuvant chemotherapy for localised resectable soft-tissue sarcoma of adults: meta-analysis of individual data. Sarcoma Meta-analysis Collaboration. Lancet (London, England). 1997;350(9092):1647-54.
  4. Woll PJ, Reichardt P, Le Cesne A, Bonvalot S, Azzarelli A, Hoekstra HJ, et al. Adjuvant chemotherapy with doxorubicin, ifosfamide, and lenograstim for resected soft-tissue sarcoma (EORTC 62931): a multicentre randomised controlled trial. Lancet Oncol. 2012;13(10):1045-54.
  5. Pasquali S, Pizzamiglio S, Touati N, Litiere S, Marreaud S, Kasper B, et al. The impact of chemotherapy on survival of patients with extremity and trunk wall soft tissue sarcoma: revisiting the results of the EORTC-STBSG 62931 randomised trial. Eur J Cancer. 2019;109:51-60.
  6. Gronchi A, Ferrari S, Quagliuolo V, Broto JM, Pousa AL, Grignani G, et al. Histotype-tailored neoadjuvant chemotherapy versus standard chemotherapy in patients with high-risk soft-tissue sarcomas (ISG-STS 1001): an international, open-label, randomised, controlled, phase 3, multicentre trial. Lancet Oncol. 2017;18(6):812-22.
  7. Judson I, Verweij J, Gelderblom H, Hartmann JT, Schöffski P, Blay J-Y, et al. Doxorubicin alone versus intensified doxorubicin plus ifosfamide for first-line treatment of advanced or metastatic soft-tissue sarcoma: a randomised controlled phase 3 trial. The Lancet Oncology. 2014;15(4):415-23.
  8. Maki RG, Wathen JK, Patel SR, Priebat DA, Okuno SH, Samuels B, et al. Randomized phase II study of gemcitabine and docetaxel compared with gemcitabine alone in patients with metastatic soft tissue sarcomas: results of sarcoma alliance for research through collaboration study 002 [corrected]. J Clin Oncol. 2007;25(19):2755-63.
  9. García-Del-Muro X, López-Pousa A, Maurel J, Martín J, Martínez-Trufero J, Casado A, et al. Randomized phase II study comparing gemcitabine plus dacarbazine versus dacarbazine alone in patients with previously treated soft tissue sarcoma: a Spanish Group for Research on Sarcomas study. J Clin Oncol. 2011;29(18):2528-33.
  10. Demetri GD, von Mehren M, Jones RL, Hensley ML, Schuetze SM, Staddon A, et al. Efficacy and Safety of Trabectedin or Dacarbazine for Metastatic Liposarcoma or Leiomyosarcoma After Failure of Conventional Chemotherapy: Results of a Phase III Randomized Multicenter Clinical Trial. J Clin Oncol. 2016;34(8):786-93.
  11. Kawai A, Araki N, Sugiura H, Ueda T, Yonemoto T, Takahashi M, et al. Trabectedin monotherapy after standard chemotherapy versus best supportive care in patients with advanced, translocation-related sarcoma: a randomised, open-label, phase 2 study. Lancet Oncol. 2015;16(4):406-16.
  12. van der Graaf WTA, Blay J-Y, Chawla SP, Kim D-W, Bui-Nguyen B, Casali PG, et al. Pazopanib for metastatic soft-tissue sarcoma (PALETTE): a randomised, double-blind, placebo-controlled phase 3 trial. The Lancet. 2012;379(9829):1879-86.
  13. Schöffski P, Chawla S, Maki RG, Italiano A, Gelderblom H, Choy E, et al. Eribulin versus dacarbazine in previously treated patients with advanced liposarcoma or leiomyosarcoma: a randomised, open-label, multicentre, phase 3 trial. Lancet (London, England). 2016;387(10028):1629-37.
  14. Dickson MA, Schwartz GK, Keohan ML, D’Angelo SP, Gounder MM, Chi P, et al. Progression-Free Survival Among Patients With Well-Differentiated or Dedifferentiated Liposarcoma Treated With CDK4 Inhibitor Palbociclib: A Phase 2 Clinical Trial. JAMA Oncol. 2016;2(7):937-40.
  15. Dickson MA, Koff A, D’Angelo SP, Gounder MM, Keohan ML, Kelly CM, et al. Phase 2 study of the CDK4 inhibitor abemaciclib in dedifferentiated liposarcoma. Journal of Clinical Oncology. 2019;37(15_suppl):11004-.
  16. Tawbi HA, Burgess M, Bolejack V, Van Tine BA, Schuetze SM, Hu J, et al. Pembrolizumab in advanced soft-tissue sarcoma and bone sarcoma (SARC028): a multicentre, two-cohort, single-arm, open-label, phase 2 trial. Lancet Oncol. 2017;18(11):1493-501.
  17. Wagner MJ, Ravi V, Menter DG, Sood AK. Endothelial cell malignancies: new insights from the laboratory and clinic. npj Precision Oncology. 2017;1(1):11.
  18. Wagner MJ, Othus M, Patel SP, Ryan C, Sangal A, Powers B, et al. Multicenter phase II trial (SWOG S1609, cohort 51) of ipilimumab and nivolumab in metastatic or unresectable angiosarcoma: a substudy of dual anti-CTLA-4 and anti-PD-1 blockade in rare tumors (DART). Journal for ImmunoTherapy of Cancer. 2021;9(8):e002990.
  19. Gounder M, Schöffski P, Jones RL, Agulnik M, Cote GM, Villalobos VM, et al. Tazemetostat in advanced epithelioid sarcoma with loss of INI1/SMARCB1: an international, open-label, phase 2 basket study. Lancet Oncol. 2020;21(11):1423-32.
  20. von Mehren M, Joensuu H. Gastrointestinal Stromal Tumors. J Clin Oncol. 2018;36(2):136-43.
  21. DeMatteo RP, Lewis JJ, Leung D, Mudan SS, Woodruff JM, Brennan MF. Two hundred gastrointestinal stromal tumors: recurrence patterns and prognostic factors for survival. Annals of surgery. 2000;231(1):51-8.
  22. Joensuu H, Eriksson M, Sundby Hall K, Reichardt A, Hartmann JT, Pink D, et al. Adjuvant Imatinib for High-Risk GI Stromal Tumor: Analysis of a Randomized Trial. Journal of Clinical Oncology. 2015;34(3):244-50.
  23. Raut CP, Espat NJ, Maki RG, Araujo DM, Trent J, Williams TF, et al. Efficacy and Tolerability of 5-Year Adjuvant Imatinib Treatment for Patients With Resected Intermediate- or High-Risk Primary Gastrointestinal Stromal Tumor: The PERSIST-5 Clinical Trial. JAMA Oncology. 2018;4(12):e184060-e.
  24. Schaefer I-M, DeMatteo RP, Serrano C. The GIST of Advances in Treatment of Advanced Gastrointestinal Stromal Tumor. American Society of Clinical Oncology Educational Book. 2022(42):885-99.
  25. Verweij J, Casali PG, Zalcberg J, LeCesne A, Reichardt P, Blay JY, et al. Progression-free survival in gastrointestinal stromal tumours with high-dose imatinib: randomised trial. Lancet (London, England). 2004;364(9440):1127-34.
  26. Demetri GD, van Oosterom AT, Garrett CR, Blackstein ME, Shah MH, Verweij J, et al. Efficacy and safety of sunitinib in patients with advanced gastrointestinal stromal tumour after failure of imatinib: a randomised controlled trial. Lancet (London, England). 2006;368(9544):1329-38.
  27. Demetri GD, Reichardt P, Kang YK, Blay JY, Rutkowski P, Gelderblom H, et al. Efficacy and safety of regorafenib for advanced gastrointestinal stromal tumours after failure of imatinib and sunitinib (GRID): an international, multicentre, randomised, placebo-controlled, phase 3 trial. Lancet (London, England). 2013;381(9863):295-302.
  28. Blay JY, Serrano C, Heinrich MC, Zalcberg J, Bauer S, Gelderblom H, et al. Ripretinib in patients with advanced gastrointestinal stromal tumours (INVICTUS): a double-blind, randomised, placebo-controlled, phase 3 trial. Lancet Oncol. 2020;21(7):923-34.
  29. George S, Chi P, Heinrich MC, von Mehren M, Jones RL, Ganjoo K, et al. Ripretinib intrapatient dose escalation after disease progression provides clinically meaningful outcomes in advanced gastrointestinal stromal tumour. Eur J Cancer. 2021;155:236-44.
  30. George S, Jones RL, Bauer S, Kang YK, Schöffski P, Eskens F, et al. Avapritinib in Patients With Advanced Gastrointestinal Stromal Tumors Following at Least Three Prior Lines of Therapy. The oncologist. 2021;26(4):e639-e49.
  31. Schuetze SM, Bolejack V, Thomas DG, von Mehren M, Patel S, Samuels B, et al. Association of Dasatinib With Progression-Free Survival Among Patients With Advanced Gastrointestinal Stromal Tumors Resistant to Imatinib. JAMA Oncol. 2018;4(6):814-20.
  32. Eriksson M, Reichardt P, Joensuu H, Krarup-Hansen A, Hagberg O, Hohenberger P, et al. Benefit of pazopanib in advanced gastrointestinal stromal tumours: results from a phase II trial (SSG XXI, PAGIST). ESMO Open. 2021;6(4).
  33. Singh AS, Hecht JR, Rosen L, Wainberg ZA, Wang X, Douek M, et al. A Randomized Phase II Study of Nivolumab Monotherapy or Nivolumab Combined with Ipilimumab in Patients with Advanced Gastrointestinal Stromal Tumors. Clin Cancer Res. 2022;28(1):84-94.
  34. Boikos SA, Pappo AS, Killian JK, LaQuaglia MP, Weldon CB, George S, et al. Molecular Subtypes of KIT/PDGFRA Wild-Type Gastrointestinal Stromal Tumors: A Report From the National Institutes of Health Gastrointestinal Stromal Tumor Clinic. JAMA Oncology. 2016;2(7):922-8.
  35. Marina NM, Smeland S, Bielack SS, Bernstein M, Jovic G, Krailo MD, et al. Comparison of MAPIE versus MAP in patients with a poor response to preoperative chemotherapy for newly diagnosed high-grade osteosarcoma (EURAMOS-1): an open-label, international, randomised controlled trial. Lancet Oncol. 2016;17(10):1396-408.
  36. Palmerini E, Setola E, Grignani G, D’Ambrosio L, Comandone A, Righi A, et al. High Dose Ifosfamide in Relapsed and Unresectable High-Grade Osteosarcoma Patients: A Retrospective Series. Cells. 2020;9(11).
  37. Palmerini E, Jones RL, Marchesi E, Paioli A, Cesari M, Longhi A, et al. Gemcitabine and docetaxel in relapsed and unresectable high-grade osteosarcoma and spindle cell sarcoma of bone. BMC cancer. 2016;16:280.
  38. Davis LE, Bolejack V, Ryan CW, Ganjoo KN, Loggers ET, Chawla S, et al. Randomized Double-Blind Phase II Study of Regorafenib in Patients With Metastatic Osteosarcoma. Journal of Clinical Oncology. 2019;37(16):1424-31.
  39. Womer RB, West DC, Krailo MD, Dickman PS, Pawel BR, Grier HE, et al. Randomized controlled trial of interval-compressed chemotherapy for the treatment of localized Ewing sarcoma: a report from the Children’s Oncology Group. J Clin Oncol. 2012;30(33):4148-54.
  40. Wagner MJ, Gopalakrishnan V, Ravi V, Livingston JA, Conley AP, Araujo D, et al. Vincristine, Ifosfamide, and Doxorubicin for Initial Treatment of Ewing Sarcoma in Adults. The oncologist. 2017;22(10):1271-7.
  41. McCabe M, Kirton L, Khan M, Fenwick N, Strauss SJ, Valverde C, et al. Phase III assessment of topotecan and cyclophosphamide and high-dose ifosfamide in rEECur: An international randomized controlled trial of chemotherapy for the treatment of recurrent and primary refractory Ewing sarcoma (RR-ES). Journal of Clinical Oncology. 2022;40(17_suppl):LBA2-LBA.
  42. Tap WD, Villalobos VM, Cote GM, Burris H, Janku F, Mir O, et al. Phase I Study of the Mutant IDH1 Inhibitor Ivosidenib: Safety and Clinical Activity in Patients With Advanced Chondrosarcoma. J Clin Oncol. 2020;38(15):1693-701.
  43. Wagner AJ, Ravi V, Riedel RF, Ganjoo K, Van Tine BA, Chugh R, et al. nab-Sirolimus for Patients With Malignant Perivascular Epithelioid Cell Tumors. J Clin Oncol. 2021;39(33):3660-70.
  44. Wagner AJ, Malinowska-Kolodziej I, Morgan JA, Qin W, Fletcher CD, Vena N, et al. Clinical activity of mTOR inhibition with sirolimus in malignant perivascular epithelioid cell tumors: targeting the pathogenic activation of mTORC1 in tumors. J Clin Oncol. 2010;28(5):835-40.
  45. Gounder M, Ratan R, Alcindor T, Schöffski P, van der Graaf WT, Wilky BA, et al. Nirogacestat, a γ-Secretase Inhibitor for Desmoid Tumors. New England Journal of Medicine. 2023;388(10):898-912.
  46. Gounder MM, Mahoney MR, Van Tine BA, Ravi V, Attia S, Deshpande HA, et al. Sorafenib for Advanced and Refractory Desmoid Tumors. New England Journal of Medicine. 2018;379(25):2417-28.
  47. Penel N, Le Cesne A, Bui BN, Perol D, Brain EG, Ray-Coquard I, et al. Imatinib for progressive and recurrent aggressive fibromatosis (desmoid tumors): an FNCLCC/French Sarcoma Group phase II trial with a long-term follow-up. Ann Oncol. 2011;22(2):452-7.
  48. Chawla S, Blay J-Y, Rutkowski P, Le Cesne A, Reichardt P, Gelderblom H, et al. Denosumab in patients with giant-cell tumour of bone: a multicentre, open-label, phase 2 study. The Lancet Oncology. 2019;20(12):1719-29.
  49. Ueda T, Morioka H, Nishida Y, Kakunaga S, Tsuchiya H, Matsumoto Y, et al. Objective tumor response to denosumab in patients with giant cell tumor of bone: a multicenter phase II trial. Ann Oncol. 2015;26(10):2149-54.
  50. Tap WD, Gelderblom H, Palmerini E, Desai J, Bauer S, Blay J-Y, et al. Pexidartinib versus placebo for advanced tenosynovial giant cell tumour (ENLIVEN): a randomised phase 3 trial. The Lancet. 2019;394(10197):478-87.
  51. Martin-Broto J, Cruz J, Penel N, Le Cesne A, Hindi N, Luna P, et al. Pazopanib for treatment of typical solitary fibrous tumours: a multicentre, single-arm, phase 2 trial. The Lancet Oncology. 2020;21(3):456-66.
  52. Stacchiotti S, Negri T, Libertini M, Palassini E, Marrari A, De Troia B, et al. Sunitinib malate in solitary fibrous tumor (SFT). Ann Oncol. 2012;23(12):3171-9.
  53. Park MS, Patel SR, Ludwig JA, Trent JC, Conrad CA, Lazar AJ, et al. Activity of temozolomide and bevacizumab in the treatment of locally advanced, recurrent, and metastatic hemangiopericytoma and malignant solitary fibrous tumor. Cancer. 2011;117(21):4939-47.
Системна терапія при саркомі Саркоми - GMKA - Global Medical Knowledge Alliance