Реанімаційна ендоваскулярна балонна оклюзія аорти (REBOA) для лікування геморагічного шоку – настанови Surgical CCC

Read in English
JOINT TRAUMA SYSTEM – КЕРІВНИЦТВО З КЛІНІЧНОЇ ПРАКТИКИ ( JTS CPG)
(ідентифікатор CPG: 38)
Автори:
  • CDR Jacob Glaser, MC, USN
  • Capt Kyle Stigall, USAF, MC
  • Col Jeremy Cannon, USAF, MC
  • CDR Shane Jensen, MC, USN
  • Jonathan J Morrison, MBChB, PhD
  • Sandy Snyder, RN
  • Maj Rachel Russo, USAF, MC
  • Lt Col Justin Manley, USAF, MC
  • COL Tyson Becker, MC, USA
  • Col Joseph Dubose, USAF, MC
  • Col Todd Rasmussen, USAF, MC
  • LTC John C Graybill, MC, USA
  • COL Jennifer Gurney, MC, USA
  • Col Stacy Shackelford, USAF, MC

  • Сергій Тюпа — перекладач
  • д-р Іван Будзан — редактор
  • д-р Олександр Лінчевський — науковий консультант
Surgical Combat Casualty Care — клінічні рекомендації від Deployed Medicine (проєкт Defence Health Agency, USA) щодо алгоритмів надання хірургічної допомоги та оперативного лікування травм, отриманих внаслідок бойових дій.
Команда GMKA планує перекласти українською мовою близько 60 посібників з настановами. Вони містять інформацію про проведення рідинної ресусцитації, лікування травм кінцівок і черепно-мозкових травм, застосування тактики «Damage Control» та інші важливі для військової хірургії теми.

Мета

Ці настанови містять огляд схвалених підходів до виконання реанімаційної ендоваскулярної балонної оклюзії аорти (REBOA) як допоміжного засобу зупинки кровотечі при травматичному шоку та посттравматичній зупинці серця у поранених під час бойових дій. Існують оновлені настанови щодо використання REBOA в цивільній клінічній практиці.
Використання REBOA у військовому середовищі визначено не настільки добре. Попередні настанови CPG значною мірою спиралися на думку експертів і консенсус авторитетних військових медиків. Цивільні настанови наразі поширюються на добре забезпечені ресурсами цивільні центри, які мають кваліфікованих працівників для надання допомоги постраждалим із травмою.
Рекомендації для використання у військовому середовищі мають враховувати унікальні виклики, характерні для фронтових умов. Параметри військової операції, тактична обстановка, фізичне місцезнаходження пораненого та можливості евакуації також визначають ресурси, доступні для надання допомоги пораненим під час бойових дій. Механізми та характер травм, а також наявність і рівень досвіду хірургів та реанімаційних бригад — все це впливає на надання допомоги на полі бою.
Лікар, який безпосередньо забезпечує медичний догляд пораненого, перебуває в найкращій ситуації для визначення оптимального лікування. У цьому документі не розглядається використання REBOA при інших показаннях, окрім травми і травматичної кровотечі.

Вихідна інформація

  • Кровотеча залишається основною причиною смертних випадків на полі бою, яким можна запобігти. Залежно від місця розташування кровотечу можна класифікувати як таку, що підлягає і не підлягає притисканню. Кровотеча в ділянці тулуба, що не підлягає притисканню (NCTH) виникає внаслідок травми судин тулуба, легеневої паренхіми, паренхіматозних органів черевної порожнини або таза.[1] Оскільки NCTH не піддається зупинці шляхом безпосереднього притискання або накладання джгута на кінцівку, вона є особливо смертельною.[2]
  • Реанімаційна оклюзія аорти (РОА) забезпечує дистальну зупинку кровотечі, збільшуючи серцеве постнавантаження і, таким чином, підтримуючи коронарний і церебральний перфузійний тиск до досягнення безпосереднього гемостазу.[3] РОА, як правило, вимагає виконання лівої торакотомії або лапаротомії для доступу до аорти.[4-7] Реанімаційна торакотомія має високий рівень смертності, що значною мірою пов’язано з характером травм, які призводять до зупинки серця.[8-10]

    Проте, дані з театрів бойових дій вказують на те, що існує обґрунтована ймовірність довготривалого виживання та відновлення після РОА у належним чином відібраних поранених, як описано в настановах CPG Emergent Resuscitative Thoracotomy (ERT).[11-13]
  • Не існує переконливих емпіричних даних, які б визначали конкретні показання для проведення REBOA, а також того, що REBOA підвищує виживаність або покращує результати лікування порівняно з НРТ.[14] Наявні публікації містять як дані про підвищення виживаності при застосуванні REBOA,[15-16] так і дані, які свідчать про те, що REBOA може фактично підвищити смертність.[17-18]

    Поява бездротової ЕР-REBOA та краще розуміння показань для проведення REBOA спонукали до проведення нещодавніх досліджень, які демонструють не меншу ефективність REBOA. У пацієнтів, які не потребують серцево-легеневої реанімації, використання REBOA продемонструвало підвищення виживаності.[19-23]

    У проспективному аналізі найвищої якості, доступному на сьогодні, REBOA підвищила виживаність за межами відділення невідкладної допомоги і до виписки зі стаціонару порівняно з НРТ, коли вона застосовувалася до травматичної зупинки серця у пацієнтів із геморагічним шоком.[23]
  • REBOA — це альтернативна форма РОА для пацієнтів з ризиком неминучого серцево-судинного колапсу. Вона виконується через стегнову артерію без необхідності торакотомії. REBOA найкраще виконувати перед серцево-судинним колапсом, коли місце кровотечі міститься нижче діафрагми, а для відкритого торакального втручання немає інших показань.[23]
  • НРТ дозволяє лікувати травми грудної клітки та проводити ручне стискання серця і, таким чином, залишається процедурою вибору для пацієнтів зі значними травмами грудної клітки або серця. REBOA використовується у поєднанні з відкритою торакотомією та (або) стернотомією як реанімаційний міст для відкритої хірургічної зупинки кровотечі при лікуванні травм магістральних судин грудної клітки.[24]

Поточні рекомендації

  • Для цілей клінічних настанов REBOA залишається протипоказаною у разі масивної кровотечі в грудній клітці або тампонади перикарда.
  • НРТ може покращити серцевий індекс, а також коронарний і церебральний перфузійний тиск порівняно із закритим стисненням грудної клітки.[26] Однак, коли закрите стиснення грудної клітки поєднується з REBOA, серцево-легенева реанімація є більш ефективною, дозволяючи досягти вищого рівня EtCO2 і фракції стиснення серця порівняно з відкритим масажем серця і затисканням аорти.
  • РОА (реанімаційна оклюзія аорти) становить значний ризик ускладнень, що загрожують життю та кінцівкам. РОА — це критично важливе з точки зору часу втручання, яке не слід виконувати, якщо немає можливості швидкого доступу для остаточної зупинки кровотечі.[1-19,7-28,14,17,20]
  • Етапом, що найбільш істотно може сповільнити REBOA, є виконання точного й швидкого доступу до загальної стегнової артерії (ЗСА). Доступ під ультразвуковим контролем є найкращим методом доступу до ЗСА, однак до 50% випадків потребують відкритого доступу. Використання менших за розміром інтродюсерів для доступу пов’язане з кращими результатами процедури.[29-32]
  • Початкові експерименти на тваринах продемонстрували потенційні переваги REBOA з часом оклюзії до 90 хвилин.[33-34] Однак тривалий час оклюзії призводив до метаболічних порушень і пошкодження органів, несумісних із життям. Ці побічні ефекти значно зменшувалися при тривалості оклюзії менше 30 хвилин.[35]
  • Результати для REBOA в зоні 1 можна оптимізувати, якщо час оклюзії становить від 15 до 30 хвилин (ілюстрація зон аорти наведена в Додатку C). Час оклюзії понад 30 хвилин пов’язаний з більшою кількістю ішемічних ускладнень та вищою смертністю.[17]
  • Результати для REBOA в зоні 3 можна оптимізувати, якщо час оклюзії становить 30–60 хвилин, хоча повідомлялося про виживання і після більш тривалого часу оклюзії.[36]
  • Проспективна база даних Американської асоціації травматологічної хірургії (AAST) «Реанімаційна оклюзія аорти при травмі та невідкладній хірургії» (Aortic Occlusion for Resuscitation in Trauma and Acute Care Surgery, AORTA) містить випадки, коли час оклюзії перевищував вищезазначені рекомендації, але цей реєстр не відстежує використання таких методів оклюзії, як переривчаста та (або) часткова REBOA.[41] Часткова та переривчаста балонна методика може зменшити дистальну ішемію та подовжити допустимий час оклюзії.[37-40] Для досягнення консенсусу щодо цієї практики наразі бракує даних.[42,36]
  • Зі збільшенням доступності REBOA і поглибленням досвіду медичних працівників, REBOA успішно використовується в багатьох зонах військових конфліктів з обмеженим забезпеченням.[43-47] Під час реанімації в таких обмежених умовах було показано, що REBOA полегшує медичне сортування великої кількості поранених, дозволяє зберігати продукти крові і допомагає створити «безкровне» середовище для хірургічного лікування з контролем пошкоджень.[45,47-48]
  • Належним чином підготовлені медсестри відповідають за забезпечення наявності та налаштування обладнання, точне документування та реєстрацію глибини введення катетера, а також за безпечну і точну передачу пацієнта під час переміщення / транспортування.
  • Реалізація цього методу має визначатися в кожному закладі з урахуванням підготовки, досвіду, місцевих ресурсів і термінів евакуації.
  • Документування оклюзії аорти шляхом відкритої торакотомії або REBOA має здійснюватися з використанням Протоколу процедури оклюзії аорти (ОА), що містяться в Додатку Н до цих настанов.

REBOA для лікування травматичної зупинки серця і глибокого шоку

Показання до застосування REBOA наведені нижче. Вони повторюють показання до реанімаційної торакотомії, за винятком того, що шок або зупинка серця внаслідок проникаючої травми грудної клітки є відносним протипоказанням до REBOA (див. настанови CPG Emergency Resuscitative Thoracotomy, 18 Jul 2018)[13] Як зазначалося вище, не існує переконливих доказів, які б визначали конкретні показання до REBOA. При порівнянні виживаності та результатів виконання REBOA з НРТ дані, в кращому випадку, є неоднозначними.[14,23]
Однак є принаймні одне велике дослідження, яке демонструє, що REBOA покращує виживаність за межами відділення невідкладної допомоги, а також до виписки зі стаціонару в порівнянні з НРТ у пацієнтів з геморагічним шоком, але до зупинки серця.[23] З цієї причини раннє розпізнавання геморагічного шоку є життєво важливим при визначенні пацієнтів, яким REBOA може принести користь.
Початкове лікування
Пріоритети початкового лікування пацієнтів з травматичною зупинкою серця або ризиком її негайного виникнення включають ранню зупинку кровотечі та гемостатичну реанімацію, як описано в настановах JTS Damage Control Resuscitation. [50]
Першочерговим завданням у пацієнтів з глибоким геморагічним шоком, включаючи втрату пульсу, є визначення найкращої реанімаційної стратегії, а також визначення того, чи є реанімація доцільною або недоцільною у пацієнта в передсмертному стані. Необхідно швидко визначити таке:
  • Механізм і характер ушкоджень
  • Наявність пульсу
  • Тривалість зупинки серця
  • Наявність або відсутність регулярного, вузького комплексу серцевого ритму та (або) регулярної активності серця на УЗД.
  • Доступні ресурси
  • Кількість поранених в даний момент
Кандидатами на проведення REBOA можуть бути пацієнти, які втрачають кров внаслідок внутрішньочеревної чи тазової кровотечі або кровотечі в ділянці між тулубом і нижніми кінцівками. Таких пацієнтів ідентифікують за проникаючим механізмом травми черевної порожнини або таза, вибуховим або тупим механізмом з позитивним результатом обстеження FAST або підозрою на перелом таза, або масивною травмою проксимальних відділів нижніх кінцівок з ознаками негайної загрози серцево-судинного колапсу.
Перед встановленням REBOA необхідно виключити знекровлювальну кровотечу в грудній клітці — це можна зробити за допомогою грудної дренажної трубки, торакостомії, рентгенографії або УЗД органів грудної клітки. У разі масивної кровотечі в грудній клітці оклюзія аорти може посилити грудну кровотечу, тому для її зупинки найкраще застосовувати торакотомію або стернотомію.
Алгоритм прийняття рішення щодо проведення реанімаційної оклюзії аорти (РОА) наведено в Додатку А.
Якщо виконується РОА, під час процедури слід продовжувати одночасну гемостатичну реанімацію та закритий масаж серця.[51]
Якщо РОА не виконується, реанімаційні заходи слід припинити, якщо немає вагомих підстав розглянути імовірність нетравматичної зупинки серця.
Реанімаційна торакотомія
Золотим стандартом оклюзії аорти при травматичній зупинці залишається ліва антеролатеральна торакотомія (див настанови JTS Emergent Resuscitative Thoracotomy.)
Трансабдомінальна оклюзія аорти
Оклюзію аорти також можна виконати трансабдомінально в будь-якій точці по всій її довжині. Вона може бути закрита як за допомогою затискача, так і шляхом стискання ретрактором або вручну. Альтернативно можна розглянути балонну оклюзію (див. нижче), оскільки це може зменшити використання інструментів у верхній ділянці черевної порожнини, залежно від того, де міститься вогнище кровотечі. У пацієнтів з ожирінням, великим об’ємом гемоперитонеуму або іншою внутрішньочеревною патологією оптимальнішим може бути трансторакальний доступ або балонний доступ до аорти.
Як і при всіх інших формах РОА, відновлення аортальної перфузії слід ретельно координувати із заходами інших членів бригади, щоб мінімізувати наслідки реперфузії та різких змін об’єму крові.
Етапи REBOA

REBOA можна розглядати в рамках 6 послідовних кроків:

  1. Артеріальний доступ та розміщення інтродюсера
  2. Розміщення балона
  3. Надування балона
  4. Оперативна / процедурна зупинка кровотечі
  5. Здування балона
  6. Виймання інтродюсера
REBOA можна виконувати превентивно у пацієнтів з травмами, що становлять високий ризик, і нестабільними фізіологічними параметрами, як описано вище. Таким чином, у відповідних пацієнтів REBOA може виконуватися в рамках проактивного, а не реактивного підходу.
Показання до проведення REBOA наведені в Додатку А у разі травматичної зупинки серця та в Додатку B у разі глибокого шоку. Схема анатомічної будови аорти представлена в Додатку С.[52]
Якщо необхідно виконати проксимальну оклюзію аорти, це називається зоною 1, тоді як дистальна оклюзія аорти відома як зона 3. REBOA в зоні 1 виконується у більшості пацієнтів з геморагічним шоком і може використовуватися у всіх пацієнтів з травматичною зупинкою серця, незалежно від характеру травми, завдяки перевагам для середнього артеріального тиску пацієнта.[53]
У клінічних ситуаціях, коли розглядається можливість проведення REBOA, рекомендується попереднє встановлення артеріального доступу в загальній стегновій артерії (ЗСА). Доступ до ЗСА вважається етапом, що обмежує швидкість виконання REBOA.[30]
Отримання раннього доступу до ЗСА у вигляді артеріального доступу може значно скоротити час виконання REBOA, оскільки попередньо встановлений артеріальний доступ у загальну стегнову артерію можна швидко перепідключити до інтродюсера REBOA у разі погіршення стану пацієнта.
Доклінічні дослідження показали, що час оклюзії аорти в зоні 1 протягом 60 хвилин або більше призводить до значних метаболічних порушень і пошкодження органів, що може звести нанівець будь-яку користь, отриману від ранньої зупинки кровотечі. Оклюзія протягом 30 хвилин значно покращила результати без ознак серйозних фізіологічних наслідків. Виходячи з цих даних, REBOA в зоні 1 слід виконувати не довше 30 хвилин. REBOA в зоні 3 традиційно вважалася прийнятною до 4–6 годин.[54-55] Однак нещодавній аналіз доклінічних моделей спричинив перегляд рекомендацій щодо цільового часу балонної оклюзії в зоні 3, який становить тепер менше 30 і не більше ніж 60 хвилин.[54-56,36]
Після введення балона REBOA необхідно ретельно стежити за інтродюсером. Більшість ускладнень, пов’язаних з використанням REBOA, стосуються інтродюсера та місця доступу. Повідомлялося про такі ускладнення доступу через стегнову артерію, як розрив артерії, розшарування, псевдоаневризми, гематоми, тромбоемболічні явища та ішемія кінцівок. Ці ускладнення призводили до втрати кінцівок.[27,28]
Через ризик зміщення інтродюсера або пошкодження стінки судини слід уникати надмірних рухів пацієнта. Пацієнтів із введеними інтродюсерами слід розміщувати в положення тільки лежачи на спині або у зворотному положенні Тренделенбурга. Якщо пацієнта необхідно перемістити або повернути, його слід утримувати в горизонтальному положенні та перекочувати.
Лікар або асистент повинен негайно задокументувати час введення, артеріальний тиск до/після введення, тиск і середній артеріальний тиск, а також глибину введення REBOA. Для цього слід використовувати Протокол процедури оклюзії аорти, що містяться в Додатку Н до цих настанов для документування процедури REBOA. Він також міститься на вебсайті JTS за адресою https://jts.health.mil/index.cfm/documents/forms_after_action в розділі з бланками для настанов JTS.
Об’єм балона та час надування слід записати в закладі, де було виконано процедуру, як довідкову інформацію для всіх лікарів, які будуть надавати допомогу пацієнту. Лікар несе відповідальність за запобігання міграції катетера, особливо під час транспортування пацієнта. Лікар, який має досвід виконання РЕБОА, повинен спостерігати за пацієнтом в очікуванні остаточного хірургічного втручання, в тому числі під час транспортування. Підготовлений лікар відповідає за безпечну та компетентну передачу пацієнта.
Поки інтродюсер на місці, слід щогодини проводити нейросудинне обстеження обох нижніх кінцівок. Ці обстеження слід продовжувати протягом 24 годин після виймання інтродюсера, щоб забезпечити раннє виявлення та своєчасне втручання в разі ускладнень у місці доступу. Крім того, подальше дуплексне дослідження місця доступу (через 24–48 годин після REBOA) дозволяє на ранніх стадіях виявити та вилікувати будь-які ускладнення в цій ділянці. Його можна виконати або в закладі III рівня, або якнайшвидше після прибуття до закладу IV рівня, залежно від наявних ресурсів для проведення та інтерпретації ультразвукового дослідження.
Після остаточної зупинки кровотечі інтродюсер REBOA слід вийняти і притиснути місце доступу до ЗСА на 30 хвилин. Якщо все ще необхідно виконувати моніторинг артеріального тиску, слід розглянути альтернативне місце розташування доступу. Найкращою практикою, хоча і не завжди доступною, є ангіограма через інтродюсер для документування перфузії дистальних відділів кінцівок.
Якщо використовується інтродюсер великого розміру, пацієнт страждає на коагулопатію або є технічні труднощі із вийманням інтродюсера, може знадобитися розсічення і реконструкція артерії, латка або трансплантат. Найкраще це виконувати в закладі III рівня із доступом до вузьких спеціалістів та (або) хірургічних ресурсів.[21]
Балон слід здути, як тільки буде досягнутий специфічний судинний контроль або остаточна зупинка кровотечі. Комунікація з асистентом, який тримає апарат, що фіксує катетер, та анестезіологічною бригадою має вирішальне значення перед тим, як розглядати питання про здування балона. Під час здування балона поверніть триходовий запірний кран, повільно виведіть фізіологічний розчин та повільно здуйте балон, оскільки цей етап потенційно може призвести до значного зниження постнавантаження та гіпотензії, що може спричинити серцевий колапс.
Під час повільного здування балона може знадобитися додаткові реанімаційні заходи. Після здування балона бригада повинна враховувати можливі гемодинамічні зміни, пов’язані з реперфузією, вимиванням побічних продуктів метаболізму та ацидозом. Під час поточної реанімації може знадобитися періодичне надування та здування балона, поки не відновиться гемодинамічна стабільність.
Навіть у середовищі з обмеженим забезпеченням протоколи виконання цієї процедури та подальшого догляду слід спланувати та обговорити перед їх впровадженням. Підготовка бригади та обізнаність щодо важливих застережень мають вирішальне значення для забезпечення найкращих можливих результатів.
Якщо остаточної зупинки кровотечі не досягнуто, допустимим варіантом може бути залишення інтродюсера на місці без оклюзії аорти. Якщо не виймати інтродюсер, REBOA можна легко вставити назад і швидко досягти оклюзії аорти, якщо виникне повторна кровотеча або кровотеча продовжиться.[38]
Загалом, залежно від ситуації / ресурсів, інтродюсер слід залишати на місці під час будь-якої активної або поточної реанімації. Інтродюсер не слід виймати безпосередньо перед транспортуванням; найкраще виймати інтродюсер в закладі, де існує можливість лікування та контролю судинних ускладнень.
Забороняється залишати інтродюсер при передачі пацієнта в медичний заклад ІНШОЇ КРАЇНИ.

Аспекти аеромедичної евакуації

У пацієнтів, яким виконують REBOA в закладі II рівня і які потребують евакуації на вищий рівень надання медичної допомоги, перед транспортуванням необхідно забезпечити зупинку кровотечі та здути балон. За жодних обставин забороняється залишати надутими балони REBOA в зоні 1 під час транспортування.
У рідкісних випадках, коли можлива евакуація на короткі відстані на більш високий рівень надання медичної допомоги, балон REBOA в зоні 3, встановлений в закладі II рівня, може залишатися надутим під час транспортування, однак це вимагає виняткової комунікації та планування, щоб уникнути надмірного ризику ішемічної травми.
Якщо доступний вертолітний транспорт, пораненого повинен постійно супроводжувати медичний працівник, який має навички моніторингу гемодинаміки та маніпуляцій з оклюзійним балоном. Якщо у пораненого встановлено інтродюсер REBOA, то у випадку раптової глибокої гіпотензії кваліфіковані лікарі можуть повторно помістити / повторно надути балон під час транспортування. Необхідно виконувати одночасне переливання крові, а час надування балона у зоні 1 не може перевищувати 15 хвилин.
Найважливіше обладнання для виконання REBOA наведено в Додатку D, а відповідні технічні кроки та міркування підсумовано в Додатку E.

Навчання

Перед тим, як використовувати REBOA, лікарі повинні мати ґрунтовні знання про пристрій, показання до застосування, особливості використання та потенційні ускладнення. В армії США доступні організовані структуровані курси з використання REBOA, такі як курс «Базові ендоваскулярні навички при травмі» (Basic Endovascular Skills for Trauma, BEST) Американської колегії хірургів або «Допоміжні засоби при реанімації: догоспітальне переливання крові і REBOA (Resuscitation Adjuncts: Prehospital Transfusion & REBOA, RAPToR).
Перед використанням пристрою рекомендується повністю пройти курс із використання REBOA, що включає теоретичну та практичну складову. Вдосконалювати навички можна шляхом високоточної симуляції, перфузованих трупів або тренування на живих тканинах. До критичних навичок належать виконання доступу до ЗСА з ультразвуковим контролем, виконання розрізу, розміщення та позиціонування інтродюсера, а також робота з системою REBOA та її видалення. Анатомічно правильні моделі мають вирішальне значення для точного тренування навичок доступу до ЗСА, тому для виконання цієї вимоги рекомендується використовувати перфузовані трупи.[57-59]
Зрештою, рішення про виконання REBOA у пацієнтів з високим ризиком геморагічної смерті буде залежати від конкретної картини травми, індивідуального досвіду лікаря, підготовки бригади та місцевих ресурсів.

Застосування REBOA нехірургічними реанімаційними бригадами

Реанімаційні бригади можуть використовувати цей підхід в середовищі з обмеженим забезпеченням як перехідний етап («міст») перед хірургічною зупинкою кровотечі. Даних про ефективність такого підходу немає. REBOA в цьому контексті може розглядатися в рідкісних випадках, коли задовольняються всі наведені нижче умови:
  1. Без виконання REBOA поранений помер би через 15–30 хвилин (кровотеча в ділянці тулуба, що не підлягає притисканню, рефрактерний геморагічний шок)
  2. В закладі є лікар, який має досвід виконання REBOA
  3. Ресусцитація продуктами крові, бажано цільної крові, доступна, але при її застосуванні не вдається забезпечити ресусцитацію пацієнта
  4. Час до остаточної зупинки кровотечі короткий (в ідеалі <15 хв для зони 1, <30 хв для зони 3).
Основним обмеженням REBOA є вузьке терапевтичне вікно для оклюзії аорти. Наразі вивчаються такі методи подовження часу оклюзії аорти, як часткова REBOA (pREBOA), переривчаста REBOA (iREBOA), регіональна гіпотермія та фармакологічні втручання для зменшення ішемії або підвищення резистентності до ішемії.
Доступно чимало публікацій з описами методів pREBOA та iREBOA на тваринних моделях. В одному з протоколів, рекомендованих Комітетом з надання допомоги пораненим в умовах бойових дій (CoTCCC), iREBOA описується як початкова 15-хвилинна оклюзія, за якою слідує здування балона і повторна оцінка систолічного артеріального тиску (САТ) пацієнта. Якщо САТ > 80 мм рт.ст., балон слід залишати здутим. Якщо САТ падає до < 80 мм рт.ст., балон слід повторно надути. Якщо САТ опустився нижче 80 мм рт.ст. швидше ніж за 3 хвилини, балонну оклюзію слід підтримувати до 30 хвилин із одночасними реанімаційними заходами. Якщо декомпенсація настає через 3 хвилини, балон слід повторно надути, а через 10 хвилин знову здути для повторної оцінки. Цей цикл триває протягом загального часу оклюзії до 120 хв або доти, доки артеріальний тиск пацієнта стабільно залишається вищим за 80 мм рт.ст. Методику iREBOA критикують через численні обмеження початкового дослідження і відсутність інших підтверджувальних досліджень.[37-38,42,60]

Важливі застереження щодо REBOA

  • Рішення про проведення REBOA може бути прийнято занадто пізно. Після втрати пульсу, як і при НРТ, спостерігається висока смертність.
  • Труднощі з локалізацією загальної стегнової артерії в пахвинній ділянці. Лікар повинен бути надзвичайно добре обізнаний з технікою відкритого черезшкірного доступу до стегнової артерії з ультразвуковим контролем. Рекомендується ранній доступ до ЗСА, навіть якщо REBOA не використовується.
  • Система REBOA може бути введена занадто низько, нижче точки роздвоєння стегнової артерії. Катетер слід встановити в загальну стегнову артерію, трохи нижче пахвинної зв’язки. Введення в поверхневу стегнову артерію пов’язане з підвищеним ризиком тромбозу і втрати кінцівки.
  • Невиявлений проксимальний розрив стегнової або клубової артерії, що перешкоджає ендоваскулярному доступу з того боку тіла, де виявлено ушкодження. Це може статися при проникаючій травмі таза або тяжкому переломі кісток таза — перевірте пульс на стегновій артерії на обох кінцівках і виконайте доступ на стороні із сильнішим пульсом, якщо є різниця. Не вагайтеся, якщо потрібно перейти на протилежну сторону в пахвинній ділянці або виконати торакотомію.
  • Нездатність усунути патологічні порушення в грудній клітці. Завжди оцінюйте стан грудної клітки за допомогою рентгену, ультразвуку або встановлення двосторонньої грудної дренажної трубки, щоб виявити та усунути значний гемоторакс або пневмоторакс. Перейдіть до торакотомії для усунення масивного гемотораксу.
  • Катетер або провідник можуть не проходити вільно. Це може свідчити про пошкодження судини. Не надувайте балон. Розгляньте можливість доступу з протилежного боку або перейдіть до торакотомії.
  • Надмірне надування балона. Об’єм балона ER REBOA становить 24 мл. Для досягнення оклюзії в зоні 1 може знадобитися лише 8 мл, а в зоні 3 — лише 2 мл. Надмірне надування може призвести до розриву балона або пошкодження аорти.
  • Надто довге перебування балона в надутому стані. Рекомендується підтримувати оклюзію в зоні 1 всього 30 хвилин — чим менше, тим краще. Забезпечте швидкий контроль ділянок кровотечі за допомогою тимчасових заходів, таких як затискання, для якнайшвидшої реперфузії; більшість швів, перев’язок, видалення паренхіматозних органів і судинних шунтів можна виконувати після здування балона. В літературі є повідомлення про смертельний випадок внаслідок ішемічного ушкодження при більш тривалому часі оклюзії.
  • Нездатність працювати в умовах підвищеної невідкладності після виконання REBOA. У деяких пацієнтів може спостерігатися відновлення «стабільного» стану, проте балонна оклюзія аналогічна в цьому відношенні використанню затискача та призводить до таких же ускладнень у вигляді вісцеральної та спінальної ішемії. Необхідно докласти всіх зусиль для якнайшвидшого відновлення перфузії, щоб обмежити ішемію.
  • Ризик неналежної фіксації катетера REBOA після надування балона, що призводить до міграції балона. Положення катетера необхідно зберігати під час і після надування, щоб уникнути дистальної міграції, поки не відновиться тиск і пульс в аорті.
  • Ризик надто швидкого здування балона до забезпечення належної рідинної реанімації. Переконайтеся, що анестезіологічна бригада готова до реперфузії перед здуванням балона.
  • Ризик передчасного усунення артеріального інтродюсера. Інтродюсер слід залишати на місці, якщо у пацієнта спостерігається коагулопатія, кровотеча в черевній порожнині або в тазі, або якщо його транспортують у межах театру бойових дій в заклад вищого рівня.
  • Пошкодження в місці артеріального доступу. Після виймання інтродюсера уважно стежте за відповідною нижньою кінцівкою щодо повторної кровотечі та утворення тромбу / пошкодження інтими. Зниження перфузії нижніх кінцівок може потребувати подальшої ангіографії, тромбектомії або безпосередньої реконструкції артерії.
  • Ризик витрачання значних ресурсів на недоцільні реанімаційні заходи. Враховуйте потреби щодо масивної трансфузії, персоналу, хірургічних матеріалів, ризик відволікання ресурсів від поранених з більшою імовірністю збереження життя тощо.

Міркування щодо майбутнього

Ретроспективний аналіз прогалин у можливостях Об’єднаного реєстру бойових травм у Великій Британії показав, що кожен п’ятий тяжкопоранений має рани, які потенційно можна лікувати з використанням REBOA.[61]
Розробка катетера 7 Fr ER REBOA полегшує введення пристрою і може сприяти більш широкому використанню цього підходу в середовищі з обмеженим забезпеченням. Наразі вивчаються питання підготовки немедичного персоналу для проведення REBOA на догоспітальному етапі.[62-63] Часткова REBOA, переривчаста REBOA, регіональна гіпотермія та фармакологічні засоби все ще проходять оцінку як засоби подовження часу оклюзії аорти.[60,39,64]
Поточні дослідження спрямовані на визначення модифікацій техніки REBOA, які можуть знадобитися при її поєднанні з іншими методами реанімації, такими як застосування транексамової кислоти. Дослідники також намагаються уточнити відбір пацієнтів, оцінюючи вплив REBOA на торакальну і черепно-мозкову травму.[65]
Всі ці досягнення повинні вдосконалити оптимальне використання цього допоміжного засобу під час реанімації. Накопичення довгострокових даних в цивільному та військовому середовищі допоможе визначити ідеальну клінічну ситуацію, в якій REBOA може принести максимальну користь.

Моніторинг покращення показників (ПП)

Цільова популяція
  • Пацієнти із пораненням грудної клітки, черевної порожнини, таза та (або) нижньої кінцівки зі ступенем тяжкості ≥ 3 згідно з кодом AIS, САТ >0 і <90 або із активною серцево-легеневою реанімацією на момент поступлення у перший медичний заклад ТА без ізольованої травми голови (код AIS для голови/обличчя/шиї = 5 або 6).
  • Пацієнти, яким виконано REBOA.
Мета (очікувані результати)
  1. REBOA не виконується у пацієнтів без ознак життя, або у пацієнтів, яким серцево-легенева реанімація виконується довше 15 хвилин, або у пацієнтів із ізольованою ЧМТ, проникаючим пораненням шиї або проникаючим пораненням кінцівки.
  2. У разі виконання, REBOA виконувалася у зв’язку із геморагічним шоком, пов’язаним із внутрішньочеревною чи тазовою кровотечею або кровотечею в ділянці між тулубом і нижніми кінцівками, або чітко задокументоване інше показання.
  3. Якщо було виконано REBOA, у пацієнта визначали наявність торакальної кровотечі (задокументовано результати EFAST чи рентгенографії або встановлено грудні дренажні трубки з обох боків).
  4. Артеріальний тиск до і після REBOA та час застосування балона (надування і здування) задокументовані в протоколі виконання REBOA.
  5. Пульс у нижніх кінцівках задокументовано після здування балона.
Кількісні показники результативності / дотримання рекомендацій
  1. Кількість та відсоток пацієнтів, яким було виконано REBOA у зв’язку із геморагічним шоком, пов’язаним із внутрішньочеревною чи тазовою кровотечею або кровотечею в ділянці між тулубом і нижніми кінцівками.
  2. Кількість та відсоток пацієнтів, яким було виконано REBOA, у яких визначали наявність торакальної кровотечі (задокументовано результати EFAST чи рентгенографії або встановлено грудні дренажні трубки з обох боків).
  3. Кількість та відсоток пацієнтів, яким було виконано REBOA, і для яких було заповнено протокол виконання REBOA, що включає задокументований артеріальний тиск до та після REBOA та задокументований час застосування балона (надування та здування балона).
  4. Кількість та відсоток пацієнтів, яким було виконано REBOA, для яких після здування балона було задокументовано пульс у нижніх кінцівках.
  5. Кількість та відсоток пацієнтів, яким було виконано REBOA з хірургічною процедурою зупинки кровотечі або для яких задокументовано, що така процедура не була потрібна.
  6. Кількість і відсоток пацієнтів, яким було виконано НРТ або REBOA у цільовій популяції.
  7. Кількість і відсоток пацієнтів, яким не було виконано НРТ або REBOA у цільовій популяції.
  8. Кількість і відсоток пацієнтів, яким було виконано НРТ або REBOA, і які вижили через 24 години, 7 днів, 30 днів (вважаються живими, якщо їх було виписано живими перед досягненням кожної із вказаних часових точок).
  9. Кількість і відсоток пацієнтів у цільовій популяції, яким не було виконано НРТ або REBOA, і які були оголошені полеглими в бою/померлими після прибуття, або які вижили через 24 години, 7 днів, 30 днів (вважаються живими, якщо їх було виписано живими перед досягненням кожної із вказаних часових точок).
Джерело даних
  • Карта пацієнта
  • Реєстр травм Міністерства оборони (Department of Defense Trauma Registry, DoDTR)
Збір даних і звітування щодо ПП
  • Керівник Відділу ПП JTS щоквартально повинен подавати звіти керівнику JTS щодо кількості виконаних REBOA, ходу виконання процедури та показників дотримання вимог.
  • JTS ідентифікуватиме пацієнтів, яким було виконано REBOA, в реєстрі травм і сприятиме збору повної медичної документації.
Системна звітність і частота звітування
Згідно з цими Настановами, вказане вище становить мінімальні критерії моніторингу ПП. Системна звітність виконуватиметься щороку; додатковий моніторинг ПП та заходи із системної звітності можна виконувати залежно від потреб.
Системний перегляд та аналіз даних виконуватиме керівник JTS та Відділ ПП JTS.
Обов’язки
Відповідальність за забезпечення дотримання цих настанов на системному рівні покладається на керівника Відділу ПП JTS. Керівник травматологічної бригади відповідає за ознайомлення з цими Настановами, належне дотримання вказаних у ньому вимог та моніторинг ПП на місцевому рівні.

Література

  1. Morrison JJ, Rasmussen TE. Noncompressible torso hemorrhage: a review with contemporary definitions and management strategies. Surg Clin North Am 2012;92(4):843–58, vii.
  2. Stannard A, Morrison JJ, Scott DJ, et al. The epidemiology of noncompressible torso hemorrhage in the wars in Iraq and Afghanistan. J Trauma Acute Care Surg 2013;74(3):830–4.
  3. Mattox KL, Feliciano DV. Role of external cardiac compression in truncal trauma. J Trauma 1982;22(11):934–6.
  4. Mattox KL, Wall MJ, Tsai P. Trauma thoracotomy: principles and techniques. In: Mattox KL, Moore EE, Feliciano DV, editors. Trauma. New York: McGraw Hill Medical; 2013. p. 461–7.
  5. Ledgerwood AM, Kazmers M, Lucas CE. The role of thoracic aortic occlusion for massive hemoperitoneum. J Trauma 1976;16(08):610–5.
  6. Burlew CC, Moore EE, Moore F a, et al. Western Trauma Association critical decisions in trauma: resuscitative thoracotomy. J Trauma Acute Care Surg 2012;73(6):1359–63.
  7. Working Group Ad Hoc Subcommittee on Outcomes, American College of Surgeons-Committee on Trauma. Practice Management Guidelines for Emergency Department Thoracotomy. J Am Coll Surg 2001;193(3):303–9.
  8. Seamon MJ, Fisher CA, Gaughan JP, Kulp H, Dempsey DT, Goldberg AJ. Emergency department thoracotomy: survival of the least expected. World J Surg 2008;32(4):604–12.
  9. Branney SW, Moore EE, Feldhaus KM, Wolfe RE. Critical analysis of two decades of experience with postinjury emergency department thoracotomy in a regional trauma center. J Trauma 1998;45(1):85–7.
  10. Passos EM, Engels PT, Doyle JD, et al. Societal costs of inappropriate emergency department thoracotomy. J Am Coll Surg 2012;214(1):18–25.
  11. Edens JW, Beekley AC, Chung KK, et al. Longterm outcomes after combat casualty emergency department thoracotomy. J Am Coll Surg 2009;209(2):188–97.
  12. Mitchell TA, Waldrep KB, Sams VG, et al. An 8-year review of Operation Enduring Freedom and Operation Iraqi Freedom resuscitative thoracotomies. Mil Med 2015;180(3):S33-S36.
  13. Joint Trauma System, Emergent Resuscitative Thoracotomy Clinical Practice Guideline, 18 Jul 2018; https://jts.health.mil/index.cfm/PI_CPGs/cpgs Accessed Mar 2020.
  14. Joseph B, Zeeshan M, Sakran JV, et al. Nationwide analysis of resuscitative endovascular balloon occlusion of the aorta in civilian trauma. JAMA Surg 2019;154:500.
  15. Moore L, Brenner M, Kozare RA, et al. Implementation of resuscitative endovascular balloon occlusion of the aorta as an alternative to resuscitative thoracotomy for noncompressible truncal hemorrhage. J Trauma Acute Care Surg 2014;79:523-532.
  16. Abe T, Uchida M, Nagata I, et al. Resuscitative endovascular balloon occlusion of the aorta versus aortic cross clamping among patients with critical trauma: a nationwide cohort study in Japan. Crit Care 2016;20:400-410.
  17. Inoue J, Shiraishi A, Yoshiyuki A, Haruta K, Matsui H, Otomo Y. Resuscitative endovascular balloon occlusion of the aorta might be dangerous in patients with severe torso trauma: A propensity score analysis. J Trauma Acute Care Surg 2016;80:559-567.
  18. Norii T, Crandall C, Terasaka Y. Survival of severe blunt trauma patients treated with resuscitative endovascular balloon occlusion of the aorta compared with propensity score/adjusted untreated patients. J Trauma Acute Care Surg. 2015;78:721-728.
  19. Perina DG, Kang CS, Bulger EM, et al. Authors’ Response to Letter to the Editor by Allen et al regarding Joint statement from the American College of Surgeons Committee on Trauma (ACS COT) and the American College of Emergency Physicians (ACEP) regarding the clinical use of Resuscitative Endovascular Balloon Occlusion of the Aorta (REBOA) by Brenner et al. Trauma Surg Acute Care Open. 2018 Mar 6;3(1):e000172.
  20. Manzano-Nunez R, Orlas CP, Herrera-Escobar JP, et al. A meta-analysis of the incidence of complications associated with groin access after the use of resuscitative endovascular balloon occlusion of the aorta in trauma patients. J Trauma Acute Care Surg. 2018 Sep;85(3):626-634.
  21. Taylor JR, Harvin JA, Martin C, Holcomb JB, Moore LJ. Vascular complications from resuscitative endovascular balloon occlusion of the aorta: life over limb? J Trauma Acute Care Surg. 2017;83(1 Suppl1):S120–S123.
  22. DuBose JJ1, Scalea TM, Brenner M, Skiada D, et al. The AAST prospective Aortic Occlusion for Resuscitation in Trauma and Acute Care Surgery (AORTA) registry: Data on contemporary utilization and outcomes of aortic occlusion and resuscitative balloon occlusion of the aorta (REBOA). J Trauma Acute Care Surg. 2016 Sep;81(3):409-19
  23. Brenner M, Inaba K, Aiolfi A, DuBose J, et al. Resuscitative Endovascular Balloon Occlusion of the Aorta and Resuscitative Thoracotomy in select patients with hemorrhagic shock: early results from the American Association for the Surgery of Trauma’s Aortic Occlusion in Resuscitation for Trauma and Acute Care Surgery Registry. J Am Coll Surg. 2018 May; 226(5):730-740.
  24. Ordoñez CA, Parra MW, Manzano-Nunez R, et al. Intraoperative combination of resuscitative endovascular balloon occlusion of the aorta and a median sternotomy in hemodynamically unstable patients with penetrating chest. J Trauma Acute Care Surg. May 2018; 84(5):752–757,
  25. Boczar ME, Howard MA, Rivers EP, et al. A technique revisited: Hemodynamic comparison of closed- and open-chest cardiac massage during human cardiopulmonary resuscitation. Critical Care Medicine. 23(3):498-503, March 1995.
  26. Doucet J, Coimbra R. REBOA: is it ready for prime time? J Vasc Bras 2017;16:1–3. Norii T, Crandall C, Terasaka Y. Survival of severe blunt trauma patients treated with resuscitative endovascular balloon occlusion of the aorta compared with propensity score-adjusted untreated patients. J Trauma Acute Care Surg 2015;78:721–8.
  27. Davidson AJ, Russo RM, Reva VA, et al. The pitfalls of REBOA: risk factors and mitigation strategies. J Trauma Acute Care Surg 2017;84:192–202.
  28. Ribeiro Junior MAF, Feng CYD, Nguyen ATM, et al. The complications associated with resuscitative endovascular balloon occlusion of the aorta (REBOA). World J Emerg Surg 2018;13:20.
  29. Matsumura Y, Matsumoto J, Kondo H, et al. Early arterial access for REBOA is related to survival outcome in trauma. J Trauma Acute Care Surg 2018;1.
  30. Romagnoli A, Teeter W, Pasley J, et al. Time to aortic occlusion: it’s all about access. J Trauma Acute Care Surg 2017;83:1161–4.
  31. Brenner M, Moore L, Teeter W, et al. Exclusive clinical experience with a lower profile device for resuscitative endovascular balloon occlusion of the aorta (REBOA). Am J Surg 2019;217:1126–9.
  32. Matsumura Y, Matsumoto J, Kondo H, et al. Fewer REBOA complications with smaller devices and partial occlusion: evidence from a multicentre registry in Japan. Emerg Med J 2017;34:793–9.
  33. Markov NP, Percival TJ, Morrison JJ, et al. Physiologic tolerance of descending thoracic aortic balloon occlusion in a swine model of hemorrhagic shock. Surgery 2013;153(6):848–56.
  34. Brenner ML, Moore LJ, Dubose JJ, et al. A clinical series of resuscitative endovascular balloon occlusion of the aorta for hemorrhage control and resuscitation. J Trauma Acute Care Surg 2013;75(3):506–11.
  35. Kauvar DS, Dubick MA, Martin MJ. Large animal models of proximal aortic balloon occlusion in traumatic hemorrhage: review and identification of knowledge gaps relevant to expanded use. J Surg Res 2019;236:247–58.
  36. Bulger EM, Perina DG, Zaffer Q,et al. Clinical use of resuscitative endovascular balloon occlusion of the aorta (REBOA) in civilian trauma systems in the USA, 2019: a joint statement from the American College of Surgeons Committee on Trauma, the American College of Emergency Physicians, the National Association of Emergency Medical Services Physicians and the National Association of Emergency Medical Technicians. Trauma Surg Acute Care Open 2019;4:e000376. doi:10.1136/tsaco-2019-000376
  37. Kuckelman JP, Barron M, Moe D, et al. Extending the golden hour for zone 1 resuscitative endovascular balloon occlusion of the aorta: improved survival and reperfusion injury with intermittent versus continuous resuscitative endovascular balloon occlusion of the aorta in a porcine severe truncal hemorrhage model. J Trauma Acute Care Surg. 2018;85(2):318–326.
  38. Butler FK Jr, Holcomb JB, Shackelford S, et al. Advanced resuscitative care in tactical combat casualty care: TCCC Guidelines Change 18-01:14 October 2018. J Spec Oper Med. Winter 2018;18(4):37-55.
  39. Johnson MA, Tibbits EM, Hoareau GL, et al. Endovascular perfusion augmentation for critical care: partial aortic occlusion for treatment of severe ischemia-reperfusion shock. Shock. 2019 May;51(5):659-666.
  40. Johnson MA, Williams TK, Ferencz SE, et al. The effect of resuscitative endovascular balloon occlusion of the aorta, partial aortic occlusion and aggressive blood transfusion on traumatic brain injury in a swine multiple injuries model. J Trauma Acute Care Surg. 2017 Jul; 83(1):61-70.
  41. Brenner M, Bishoy Z, Coimbra R, AAST Multi-Institutional Trials Committee, et al. Right into the danger zone: complications of Resuscitative Endovascular Balloon Occlusion of the Aorta (REBOA) at zone 1 and 3 from the AAST aortic occlusion for resuscitation in trauma and acute care surgery (AORTA) trial. Presented at the 2019 AAST meeting.
  42. Williams T, Neff L, Johnson, MA. Letter to the Editor: Intermittent REBOA Translational Science Papers, Journal of Trauma and Acute Care Surgery: Aug 28, 2019 – Volume Publish Ahead of Print – Issue – p doi: 10.1097/TA.0000000000002496
  43. Fisher AD, Teeter WA, Cordova CB, et al. The Role I Resuscitation Team and Resuscitative Endovascular Balloon Occlusion of the Aorta. J Spec Oper Med. Summer 2017;17(2):65-73.
  44. Glaser J, Teeter W, Fernandez N. Resuscitative Endovascular Balloon Occlusion of the Aorta (REBOA) as an adjunct to damage control surgery for combat trauma. Journal of Endovascular Resuscitation and Trauma Management, [S.l.], v. 1, n. 1, p. 58-62, Aug. 2017.
  45. Manley JD, Mitchell BJ, Dubose JJ, et al. A modern case series of Resuscitative Endovascular Balloon Occlusion of the Aorta (REBOA) in an out-of-hospital, combat casualty care setting. J Spec Oper Med 2017; 17 (1), 1-8.
  46. Reva VA, Hörer TM, Makhnovskiy AI. Field and en route resuscitative endovascular occlusion of the aorta: A feasible military reality? J Trauma Acute Care Surg. 2017 Jul;83(1 Suppl 1):S170-S176.
  47. Northern DM, Manley JD, Lyon R, et al. Recent advances in austere combat surgery: Use of aortic balloon occlusion as well as blood challenges by special operations medical forces in recent combat operations. J Trauma Acute Care Surg. 2018 Jul;85(1S Suppl 2):S98-S103
  48. Lyon RF, Northern DM. REBOA by a non-surgeon as an adjunct during MASCAL. Am J Emerg Med. 2018 Jun;36(6):1121.e5-1121.e6. doi: 10.1016/j.ajem.2018.02.013. Epub 2018 Feb 13.
  49. Biffl WL, Fox CJ, Moore EE. The role of REBOA in the control of exsanguinating torso hemorrhage: J Trauma Acute Care Surg 2015;78(5):1054–8.
  50. Joint Trauma System, Damage Control Resuscitation CPG, 12 Jul 2019; https://jts.health.mil/index.cfm/PI_CPGs/cpgs Accessed Mar 2020.
  51. Teeter WA, Bradley MJ, Romagnoli A, et al. Treatment effect or effective treatment? Cardiac compression fraction and end-tidal carbon dioxide are higher in patients with resuscitative endovascular balloon occlusion of the aorta compared with resuscitative thoracotomy and open- chest cardiac massage. Am Surg. 2018 Oct 1;84(10):1691-1695.
  52. Stannard A, Eliason JL, Rasmussen TE. Resuscitative endovascular balloon occlusion of the aorta (REBOA) as an adjunct for hemorrhagic shock. J Trauma 2011;71(6):1869–72.
  53. Tibbits EM, Hoareau GL, Simon MA, et al. Location is everything: the hemodynamic effects of REBOA in zone 1 versus zone 3 of the aorta. J Trauma Acute Care Surg. 2018;85(1):101–107.
  54. Reva VA, Matsumura Y, Hörer T, et al. Resuscitative endovascular balloon occlusion of the aorta: what is the optimum occlusion time in an ovine model of hemorrhagic shock? Eur J Trauma Emerg Surg. 2018 Aug;44(4):511-518.
  55. Bekdache O, Paradis T, Shen YBH, et al. Resuscitative endovascular balloon occlusion of the aorta (REBOA): indications: advantages and challenges of implementation in traumatic non-compressible torso hemorrhage. Trauma Surgery & Acute Care Open 2019;4:e000262.
  56. Kauvar DS, Dubick MA, Martin MJ. Large animal models of proximal aortic balloon occlusion in traumatic hemorrhage: review and identification of knowledge gaps relevant to expanded use. J Surg Res 2019;236:247–58.
  57. Villamaria CY, Eliason JL, Napolitano LM, et al. Endovascular Skills for Trauma and Resuscitative Surgery (ESTARS) course: curriculum development, content validation, and program assessment. J Trauma Acute Care Surg 2014;76(4):929–35; discussion 935–6.
  58. Brenner M, Hoehn M, Pasley J, et al. Basic endovascular skills for trauma course: bridging the gap between endovascular techniques and the acute care surgeon. J Trauma Acute Care Surg 2014;77(2):286–91.
  59. Brenner M, Hoehn M, Stein DM, et al. Central pressurized cadaver model (CPCM) for resuscitative endovascular balloon occlusion of the aorta (REBOA) training and device testing. J Trauma Acute Care Surg 2015;78(1):197–200.
  60. Glaser JJ, Fisher AD, Shackelford SA, Butler F, Rasmussen TE. A contemporary report on U.S. military guidelines for the use of whole blood and resuscitative endovascular balloon occlusion of the aorta. J Trauma Acute Care Surg. 2019 Jul;87
  61. Morrison JJ, Ross JD, Rasmussen TE, et al. Resuscitative endovascular balloon occlusion of the aorta: a gap analysis of severely injured UK combat casualties. Shock 2014;41(5):388–93.
  62. Pasley JD, Teeter WA, Gamble WB, et al. Bringing Resuscitative Endovascular Balloon Occlusion of the Aorta (REBOA) Closer to the Point of Injury. J Spec Oper Med. 2018 Spring;18(1):33-36.
  63. Saito N, Matsumoto H, Yagi T, et al. Evaluation of the safety and feasibility of resuscitative endovascular balloon occlusion of the aorta. J Trauma Acute Care Surg 2015;78(5):897–903; discussion 904.
  64. Simon MA, Tibbits EM, Hoareau GL, et al. Lower extremity cooling reduces ischemia-reperfusion injury following Zone 3 REBOA in a porcine hemorrhage model. J Trauma Acute Care Surg. 2018 Sep;85(3):512-518.
  65. Williams AM, Bhatti UF, Dennahy IS, Graham NJ, Nikolian VC, Chtraklin K, Chang P, Zhou J, Biesterveld BE, Eliason J, Alam HB. Traumatic brain injury may worsen clinical outcomes after prolonged partial resuscitative endovascular balloon occlusion of the aorta in severe hemorrhagic shock model. Journal of Trauma and Acute Care Surgery. 2019 Mar 1;86(3):415-23.

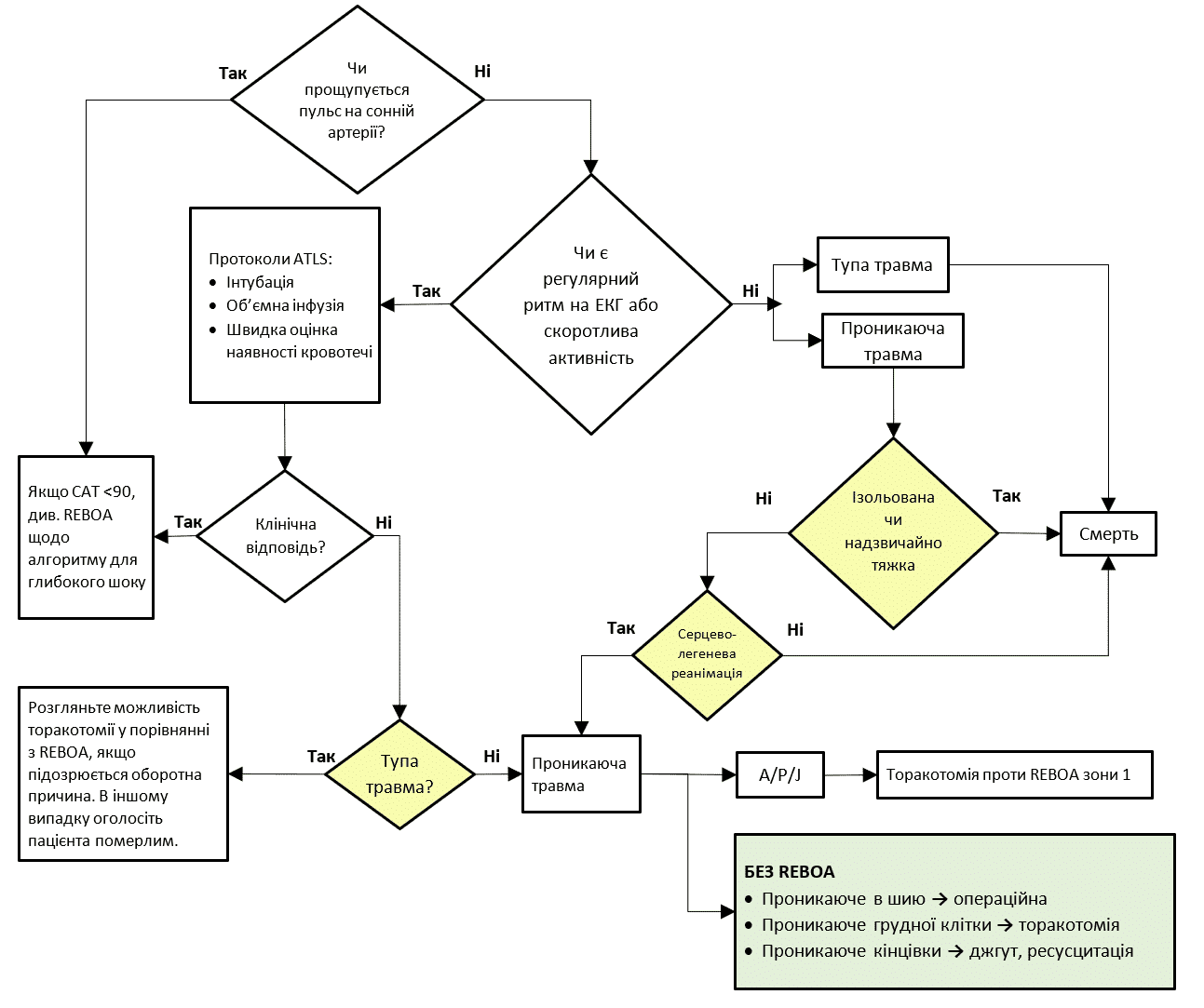
ДОДАТОК А. Алгоритм дій при травматичній зупинці серця

Алгоритм дій при травматичній зупинці серця для реанімаційної оклюзії аорти
  • Тупа травма без значної кровотечі в грудній клітці, виявлена на рентгенограмі, УЗД або в двосторонніх грудних дренажних трубках
  • Проникаюче поранення черевної порожнини / таза
REBOA: Реанімаційна ендоваскулярна балонна оклюзія аорти; CXR: рентгенографія органів грудної клітки; EFAST: розширена фокусована сонографічна оцінка при травмах; ATLS: невідкладна медична допомога при травмі; ЕКГ: Електрокардіографія; САТ: Систолічний артеріальний тиск; CPR: серцево-легенева реанімація;; A/P/J: черевна порожнина (Abdomen) / таз (Pelvis) / ділянка між тулубом і нижніми кінцівками (Junctional Lower Extremity).
REBOA в зоні 1: розміщення аортального балона в грудній аорті (ввести катетер до 46 см, або відміряти балон до середини груднини, або P-наконечник до яремної ямки)
REBOA в зоні 3: розміщення аортального балона безпосередньо над роздвоєнням аорти (ввести катетер до 27 см, або відміряти балон до пупа, або P-наконечник до мечоподібного відростка).

ДОДАТОК B. Алгоритм застосування reboa для лікування глибокого шоку

САТ<90 з транзиторною або відсутньою відповіддю на початкову реанімацію ATLS
REBOA: Реанімаційна ендоваскулярна балонна оклюзія аорти; CXR: рентгенографія органів грудної клітки; EFAST: розширена фокусована сонографічна оцінка при травмах; ATLS: невідкладна медична допомога при травмі; ЕКГ: Електрокардіографія; САТ: Систолічний артеріальний тиск; CPR: серцево-легенева реанімація;; A/P/J: черевна порожнина (Abdomen) / таз (Pelvis) / ділянка між тулубом і нижніми кінцівками (Junctional Lower Extremity).
REBOA в зоні 1: розміщення аортального балона в грудній аорті (ввести катетер до 46 см, або відміряти балон до середини груднини, або P-наконечник до яремної ямки)
REBOA в зоні 3: розміщення аортального балона безпосередньо над роздвоєнням аорти (ввести катетер до 27 см, або відміряти балон до пупа, або P-наконечник до мечоподібного відростка).

ДОДАТОК C. Зони аорти

ДОДАТОК D. Обладнання й витратні матеріали для REBOA

  • УЗД (лінійний датчик для судинного доступу)
  • Хірургічний набір для відкритого доступу на стегновій артерії, включаючи самоутримувальні ретрактори
  • Скальпель (№ 11 або № 15)
  • Набір для мікропункції 5 Fr або набір для артеріального доступу 18 Ga (наприклад, Cook Medical G43870, NSN 6515016591707; або Vascular Solutions, Inc 7208V; або Arrow Femoral Arterial Line UM-04018)
  • Артеріальний інтродюсер 7 Fr (наприклад, набір ER REBOA Catheter Introducer, Prytime Medical KT1835C; або Cordis Avanti 402-607x, NSN 6515016594864)
  • Катетер ER REBOA (Prytime Medical, NSN 6515016580745)
  • Пристрій для фіксації центрального венозного катетера
  • Шовний матеріал та шовкові нитки
  • Триходовий запірний кран
  • Шприц 30 мл з наконечником Люера
  • Попередньо заповнений шприц з фізіологічним розчином по 10 мл x3
  • Фізіологічний розчин для ін’єкцій (100 мл)
  • Необов’язково: Контрастна речовина (змішати 8 мл у 16 мл фізіологічного розчину для балона)
  • Стандартний набір для артеріального доступу; або пристрій Compass
  • Якщо є можливість забезпечення стерильності: Чохол для ультразвукового датчика, хірургічні серветки для всього тіла, хірургічна дезінфекція

ДОДАТОК E. Етапи виконання REBOA із використанням 7 French ER- REBOA

Процедуру можна переглянути онлайн за такими посиланнями:
ЕТАП 1. Артеріальний доступ та розміщення інтродюсера
Встановлення артеріального доступу:
Доступ до артеріального кровообігу для REBOA при травмі слід отримати через загальну стегнову артерію за допомогою однієї з трьох методик: черезшкірний, відкритий доступ (наприклад, розріз) або через провідник з уже встановленого доступу до загальної стегнової артерії.
УЗД використовується для виявлення загальної стегнової артерії над гілкою глибокої стегнової артерії та візуалізації проходження голки в загальну стегнову артерію (перевага надається лінійному датчику).
Ультразвуковий контроль підвищує імовірність виконання доступу з першого проколу і зменшує кількість ускладнень.[1] Після виявлення артерії голку слід ввести під кутом 45 градусів, використовуючи або набір для мікропункції 5 Fr, або набір для стегнового артеріального доступу 18 калібру. Після того, як провідник уведено в артерію, голку виймають, роблять невеликий надріз у місці контакту провідника дроту зі шкірою і проводять катетер через провідник.
За допомогою орієнтирів визначають розташування пахвинної зв’язки між передньо-верхньою клубовою остю (ASIS) і лобковим симфізом (НЕ паховою складкою). Після цього виконують доступ до загальної стегнової артерії на 2 см нижче від пахвинної зв’язки.
Вибір і розташування початкового інтродюсера:
Якщо є показання для REBOA, катетер для артеріального доступу слід збільшити до розміру інтродюсера 7 Fr. Цей маневр виконується шляхом введення через внутрішній просвіт артеріального катетера 0,035-дюймового провідника, довжина якого вдвічі перевищує довжину встановленого артеріального катетера, що дозволяє вийняти катетер через провідник, зберігаючи при цьому артеріальний доступ. Після створення більшого отвору в місці контакту провідника і шкіри робочий інтродюсер 7 Fr зі встановленим внутрішнім розширювачем можна вставити поверх провідника. У разі нагальної потреби на початковому етапі можна розмістити інтродюсер 7 Fr на 0,035-дюймовому провіднику, хоча це може підвищити ризик пошкодження місця доступу.
Внутрішній розширювач інтродюсера має бути міцно зафіксований для забезпечення плавного зворотного звуження від провідника до діаметра інтродюсера, щоб уникнути пошкодження інтими артерії. Після того, як розширювач та інтродюсер просунуті поверх провідника через шкіру в артерію, розширювач і провідник виймають, залишаючи інтродюсер на місці. Важливо, щоб медпрацівник, який виконує процедуру, переконався, що запірний кран перебуває в положенні «вимкнено», щоб зменшити кровотечу.
ЕТАП 2. Вибір і розташування балона
Вибір балона:
ER REBOA (Prytime Medical, New Braunfels, TX) — це єдиний пристрій для REBOA, на який поширюється дія цих настанов, оскільки саме його обрало Міністерство оборони США. Цей балон не передбачає використання провідника і флюорографії, а також має менший калібр, ніж раніше використовувані балони, що дозволяє виконувати менше етапів для введення і використовувати менший інтродюсер (7 Fr). Він також має функцію моніторингу артеріального тиску.
Підготовка балона:
Приєднайте шприц об’ємом 30 мл до порту балона ER-REBOA. Шприц слід заповнити 24 мл рідини, що на 1/3 складається з контрастної речовини та на 2/3 — з фізіологічного розчину, або тільки фізіологічним розчином, якщо контрастна речовина недоступна. На балон слід подати від’ємний тиск, щоб видалити залишки повітря, а потім зафіксувати його, залишивши поршень на позначці 30 мл на шприці.
Трубку для артеріального доступу слід промити фізіологічним розчином. Тепер балон легко ввійде в захисну оболонку.
Якщо ви використовуєте функцію моніторингу тиску, датчик тиску і трубку слід приєднати до запірного крана катетера і промити фізіологічним розчином, використовуючи стандартний набір для артеріального доступу і датчик, підключений до монітора. Після введення катетера необхідно постійно стежити за тим, щоб запобігти випадковій емболії (повітря, тромб тощо), а також за тим, щоб зберегти прохідність трубки для артеріального доступу.
Розташування балона:
Для оклюзії зони 1 катетер слід ввести на 46 см (або виміряти, використовуючи положення балона від середини груднини, або Р-наконечника від яремної ямки до стегнового катетера). Для оклюзії зони 3 катетер слід ввести на 28 см (або виміряти, використовуючи положення балона біля пупа, або Р-наконечника від мечоподібного відростка до стегнового катетера). Відстані позначені на стрижні катетера.
Захисну оболонку (оранжевого кольору) просувають поверх P-наконечника і балона, щоб захистити їх при вході в інтродюсер 7F. Захисну оболонку просувають в інтродюсер 7F приблизно на 5 мм або до досягнення позначки stop. Далі, катетер REBOA просувають в інтродюсер на 10 см. Після цього захисну оболонку можна знову насунути на порт катетера або вийняти, якщо вимагається введення на повну довжину. Катетер слід просунути на заздалегідь визначену глибину. Рентгеноскопія, УЗД або флюороскопія можуть підтвердити правильне розташування катетера, і, за необхідності, його можна відкоригувати перед надуванням балона. На катетер нанесено два рентгеноконтрастні маркери для позначення місця розташування балона. У разі зупинки серця немає необхідності підтверджувати розташування балона, це можна зробити пізніше, коли стан пацієнта буде стабільним.
ЕТАП 3. Надування балона, закріплення пристрою та моніторинг
Надування балона:
Слід використовувати шприц об’ємом 30 мл. Заповніть шприц 24 мл рідини, що на 1/3 складається з йодовмісної контрастної речовини та на 2/3 — з фізіологічного розчину, або тільки фізіологічним розчином, якщо контрастна речовина недоступна.[2] Балон слід надувати до підвищення артеріального тиску та зупинки пульсу на протилежній стегновій артерії, приблизно 8 мл для зони І або 2 мл для зони ІІІ.
Не надувайте балон надміру; ємність балона становить 24 мл — надмірне надування може призвести до розриву балона або пошкодження аорти. Надування балона можна контролювати за допомогою флюороскопії, гемодинамічної реакції та (або) втрати пульсу на протилежній кінцівці. Якщо флюороскопія доступна, надувайте балон доти, доки зовнішні краї балона не зміняться з опуклих на паралельні в міру того, як балон прийматиме контур стінки аорти. Коли надування виявиться достатнім для прилягання до стінки аорти та (або) підвищиться центральний артеріальний тиск, триходовий запірний кран на стрижні балона слід закрити, щоб підтримувати балон в надутому стані та забезпечувати оклюзію, поки проводяться інші маніпуляції. Для рентгенологічного підтвердження місцерозташування можна використати підтверджувальну рентгенограму.
Якщо в середовищі з обмеженим забезпеченням візуалізаційні методи досліджень відсутні, остаточне підтвердження позиціонування балона слід виконати безпосередньо «руками» під час лапаротомії. Якщо буде виявлено, що балон розташований неправильно (наприклад, у зоні 2), його можна здути, встановити катетер у зону 1 або 3 і повторно надути балон.
Фіксація надутого балона та інтродюсера:
Коли центральний тиск в аорті підвищується, існує ризик зміщення катетера в каудальному напрямку. Щоб запобігти міграції катетера, УТРИМУЙТЕ катетер на місці або зафіксуйте катетер на інтродюсері, а інтродюсер на пацієнті за допомогою пристрою для приєднання лінії для центрального венозного доступу. Для додаткового контролю та безпеки доручіть асистенту утримувати пристрій, поки не буде досягнуто бажаного рівня здуття балона.
Передопераційна підготовка пацієнта:
Підготовлений асистент повинен контролювати і повідомляти про «велику трійку» факторів, необхідних для успішного виконання REBOA: середній артеріальний тиск, забезпечення належного положення катетера і підтримання оклюзії (надування балона).
Середній артеріальний тиск: Відразу після надування балона та успішної оклюзії артерії середній артеріальний тиск підвищується. Щоб запобігти негативним наслідкам збільшення об’єму циркулюючої крові, що призводить до гіпертензії, лікар повинен розглянути можливість часткової аортальної оклюзії, якщо середній артеріальний тиск перевищує 100. Необхідно стежити за змінами на артеріальній кривій, включаючи надмірне згасання (сплощена крива) або недостатнє згасання (гіпердинамічна крива). Слід вжити заходів для забезпечення безвідмовної роботи датчика, трубки для вимірювання тиску і трубок для доступу. Система моніторингу тиску має включати спеціальну трубку для вимірювання тиску, попередньо заповнену, з видаленим повітрям, не надмірної довжини і з мінімальним використанням запірних кранів. Переконайтеся, що всі з’єднання затягнуті, але не надто сильно.
Положення катетера: Медпрацівник повинен часто перевіряти виміряну відстань катетера на інтродюсері, щоб переконатися, що катетер не зміщується. Повідомте лікаря, якщо відбулося зміщення катетера.
Підтримання оклюзії: Потрібно часто контролювати пульс на кінцівках. Якщо пульс присутній, а часткова REBOA не передбачена, то балонна оклюзія не досягнута і має бути скоригована. Попросіть лікаря додати в балон 0,5 мл фізіологічного розчину і повторно перевірити середній артеріальний диск і пульс на кінцівках, щоб переконатися в наявності повної оклюзії.
ЕТАП 4. Оперативна / процедурна зупинка кровотечі
Зупинку кровотечі під діафрагмою слід виконати дуже швидко, щоб загальний час оклюзії аорти не перевищував 30 хвилин. Тому важливо почати з прийомів із контролем пошкоджень для зупинки кровотечі, таких як затискання селезінки або ниркових воріт, прийом Прінгла, затискання будь-якої пошкодженої кровоносної судини, тампонада або отримання проксимального і дистального контролю над пошкодженою кровоносною судиною. Іноді остаточну зупинку кровотечі, наприклад, шляхом видалення паренхіматозного органа, перев’язування затиснутих судин або встановлення судинного шунта, можна відкласти доти, доки балон REBOA не буде здутий.
У пацієнтів з переломами кісток таза можна розглянути інтервенційну радіологічну емболізацію, якщо вона доступна, після виключення або зупинки внутрішньочеревної кровотечі та встановлення REBOA в зоні 3.
ЕТАП 5. Здування балона
Балон слід здути, як тільки буде виконано зупинку кровотечі. Комунікація з асистентом, який фіксує катетер, та анестезіологічною бригадою має вирішальне значення перед здуванням балона. Під час здування балона поверніть триходовий запірний кран та повільно виведіть фізіологічний розчин, оскільки цей етап потенційно може призвести до значної гіпотензії, що може спричинити серцевий колапс.
Під час здування балона можуть знадобитися подальші реанімаційні заходи. Поки одна особа зосереджується на повільному здуванні балона, інша повинна утримувати катетер та інтродюсер в такому положенні, щоб уникнути ненавмисного зміщення, якщо виникне потреба швидко надути балон повторно.
Після здування балона бригада повинна враховувати можливі гемодинамічні зміни, пов’язані з реперфузією, вимиванням побічних продуктів метаболізму та ацидозом. Під час поточної реанімації може знадобитися періодичне надування та здування балона, поки не відновиться гемодинамічна стабільність.
ЕТАП 6. Виймання балона та інтродюсера
Після того, як потреба в REBOA зникає, балон можна здути. Необхідно підтримувати тісну комунікацію з анестезіологічною бригадою, щоб враховувати можливість виникнення транзиторної гіпотензії під час здування балона. Після остаточної зупинки кровотечі інтродюсер REBOA слід вийняти і притиснути місце доступу до ЗСА на 30 хвилин.
Найкращою практикою, хоча і не завжди доступною, є ангіограма через інтродюсер для документування перфузії дистальних відділів кінцівок. Аортограму найкраще виконувати в закладі III рівня із доступом до вузьких спеціалістів та (або) хірургічних ресурсів.
Інтродюсер не слід виймати безпосередньо перед транспортуванням; найкраще виймати інтродюсер в закладі, де існує можливість лікування та контролю судинних ускладнень. Якщо очікуваний час транспортування пацієнта становить менше 4 годин, інтродюсер може залишатися на місці у пацієнтів з високим ризиком повторної кровотечі / продовження кровотечі. Якщо час транспортування пацієнта перевищує 4 години, інтродюсер слід зняти щонайменше за 30 хвилин до транспортування, щоб забезпечити достатній гемостаз у місці пункції ЗСА. За такими пацієнтами слід ретельно спостерігати під час транспортування, щоб виявити ознаки ускладнень в ділянці доступу. Поки інтродюсер на місці, а також до 24 годин після його виймання пацієнту слід щогодини проводити нейросудинне обстеження обох нижніх кінцівок. У разі виникнення відхилень від норми лікарі повинні без зайвих зволікань залучати судинних хірургів або виконувати артеріограму нижніх кінцівок.
ЗАБОРОНЯЄТЬСЯ залишати інтродюсер при передачі пацієнта в медичний заклад іншої країни.
Відкрита реконструкція судин може знадобитися, якщо використовується великий розмір інтродюсера, у пацієнта розвивається коагулопатія або виникають технічні труднощі із вийманням інтродюсера. Якщо необхідно виконати відкриту хірургічну реконструкцію місця артеріального доступу, стегнову артерію проксимальніше і дистальніше місця входу інтродюсера слід відкрити, щоб забезпечити візуальний контроль. Для цього може вимагатися розріз на 2–3 см під пахвинною зв’язкою, тоді як асистент має використовувати вузький ручний ретрактор (наприклад, короткий ретрактор ниркової вени Wylie), щоб припідняти пахвинну зв’язку зі стегнового каналу. Розкриття дистальніше місця входу інтродюсера часто вимагає ідентифікації та контролю як поверхневих, так і глибоких стегнових артерій.
Після виконання проксимального і дистального розкриття та контролю за допомогою судинних петель або судинних затискачів інтродюсер можна вийняти. Слід розглянути можливість проведення катетерів для емболектомії дистальніше, щоб видалити будь-який потенційний тромб і запобігти зворотній кровотечі. Отриману в результаті цих дій артеріотомію, особливо в ділянці інтими, слід ретельно оглянути і, за необхідності, підігнати ножицями Поттса, щоб забезпечити первинне поперечне закриття. Закриття артеріотомії слід виконувати в поперечному напрямку монофіламентною ниткою 5-0 або 6-0 переривчастим (одиночним) або безперервним швом, стежачи за тим, щоб захопити всі шари артеріальної стінки при проходженні голки.
Перед накладанням останнього шва слід запустити кровоплин в сегментах артерії дистальніше і проксимальніше місця артеріотомії з подальшим промиванням поверхні гепаринізованим фізіологічним розчином. Відновлення кровоплину в сегменті артерії слід підтвердити за допомогою ручної пальпації пульсу дистальніше та доплерівського дослідження як артерії, так і більш дистального відділу кінцівки. У раз виникнення сумнівів щодо кровоплину рекомендується виконати ангіограму та відповідне втручання, якщо будуть виявлені будь-які відхилення. Закриття м’яких тканин над стегновою артерією виконується пошарово з використанням розсмоктувального шовного матеріалу в м’яких тканинах.
Література
  1. Marquis-Gravel G1, Tremblay-Gravel M1, Lévesque J1, Généreux P1,2,3, Schampaert E1, Palisaitis D1, Doucet M1, Charron T1, Terriault P1, Tessier P1. Ultrasound guidance versus anatomical landmark approach for femoral artery access in coronary angiography: A randomized controlled trial and a meta-analysis. J Interv Cardiol. 2018 Aug;31(4):496-503. doi: 10.1111/joic.12492. Epub 2018 Jan 25.
  2. Курс «Базові ендоваскулярні навички при травмі» (Basic Endovascular Skills for Trauma, BEST) Американської колегії хірургів https://www.facs.org/quality-programs/trauma/education/best

ДОДАТОК F. Контрольний список процедури ER-REBOA

  1. Виконувати реанімаційні заходи згідно з настановами невідкладної медичної допомоги при травмі
  2. Виключити тяжку торакальну травму (рентгенограма органів грудної клітки / EFAST / двосторонні грудні дренажні трубки)
  3. Підтвердити абдомінально-тазове джерело шоку (обстеження FAST та рентген таза при тупій травмі)
  4. Підтвердити наявність пульсу в стегнових судинах в обох кінцівках
  5. Встановити артеріальний доступ за допомогою інтродюсера 7 Fr у неушкодженій загальній стегновій артерії
  6. Виміряти відстань для балона
  7. Вийняти балон
  8. Промити систему артеріального доступу
  9. Вставити катетер
  10. Надути балон (зона 1: почати з 8 мл; зона 3: почати з 2 мл)
  11. Зафіксувати катетер
  12. Зупинити сильну кровотечу
  13. Спостерігати за пацієнтом, гемодинамікою, катетером та інтродюсером
  14. Виконати реанімаційні заходи та здути балон
  15. Виконати хірургічне лікування з контролем пошкоджень
  16. Вийняти інтродюсер після корекції коагулопатії
  17. Перевірити пульс на кінцівках після виймання інтродюсера

ДОДАТОК G. Короткий довідник щодо REBOA

Відмова від відповідальності: JTS не рекомендують використовувати якийсь конкретний катетер або вироби для виконання REBOA. Мета цього довідника — навчити лікарів правильному використанню катетера для покращення клінічної допомоги.

ДОДАТОК H. Протокол процедури оклюзії аорти

CPG_38_ДОДАТОК H. Протокол процедури оклюзії аортиЗавантажити

ДОДАТОК I. Додаткова інформація щодо застосування за незатвердженими показаннями згідно з метою CPG

Мета цього Додатка — надати роз’яснення політики та практики Міноборони щодо включення в Керівництва CPG «незатверджених» показань для продуктів, які були схвалені Управлінням з контролю якості продуктів харчування і лікарських засобів США (FDA). Це стосується незатверджених показань при застосуванні у пацієнтів, які належать до збройних сил.
Вихідна інформація
Використання продуктів, схвалених FDA, за незатвердженими показаннями, надзвичайно поширене в медицині США і зазвичай не регулюється окремими нормативними актами. Проте, згідно з федеральним законодавством, у деяких обставинах застосування схвалених лікарських засобів за незатвердженими показаннями підлягає нормативним актам FDA, що регулюють використання «досліджуваних лікарських засобів». До цих обставин належить використання в рамках клінічних досліджень, а також, у військовому контексті, використання за незатвердженими показаннями згідно з вимогами командування.
Деякі види використання за незатвердженими показаннями також можуть підлягати окремим нормативним актам.
Додаткова інформація щодо застосування за незатвердженими показаннями згідно з CPG
Включення в Настанови CPG застосувань за незатвердженими показаннями не належить до клінічних випробувань і не є вимогою командування. Більше того, таке включення не передбачає, що армійська система охорони здоров’я вимагає, щоб лікарі, які працюють в структурах Міноборони, застосовували відповідні продукти за незатвердженими показаннями або розглядали їх як «стандарт лікування».
Натомість, включення в Настанови CPG застосувань за незатвердженими показаннями допомагає відповідальним медичним робітникам виконувати клінічну оцінку завдяки інформації про потенційні ризики та переваги альтернативних видів лікування. Рішення щодо клінічної оцінки належить відповідальному медичному працівнику в рамках відносин «лікар — пацієнт».
Додаткові процедури
Виважений розгляд
Відповідно до вказаної мети, при розгляді застосувань за незатвердженими показаннями в Настановах CPG окремо вказується, що такі показання не схвалені FDA. Крім того, розгляд підкріплений даними клінічних досліджень, в тому числі інформацією про обережне використання продукту та всі попередження, видані FDA.
Моніторинг забезпечення якості
Процедура Міноборони щодо застосувань за незатвердженими показаннями передбачає регулярний моніторинг забезпечення якості з реєстрацією результатів лікування та підтверджених потенційних побічних явищ. З огляду на це ще раз підкреслюється важливість ведення точних медичних записів.
Інформація для пацієнтів
Належна клінічна практика передбачає надання відповідної інформації пацієнтам. У кожних Настановах CPG, що передбачають застосування за незатвердженими показаннями, розглядається питання інформації для пацієнтів. За умови практичної доцільності, слід розглянути можливість включення додатка з інформаційним листком для пацієнтів, що видаватиметься до або після застосування продукту. Інформаційний листок має в доступній для пацієнтів формі містити такі відомості:
  • a) це застосування не схвалене FDA;
  • b) причини, чому медичний працівник зі структури Міноборони може прийняти рішення використати продукт з цією метою;
  • c) потенційні ризики, пов’язані з таким застосуванням.
Реанімаційна ендоваскулярна балонна оклюзія аорти (REBOA) для лікування геморагічного шоку – настанови Surgical CCC Військова хірургія – настанови Deployed Medicine - GMKA - Global Medical Knowledge Alliance