Процес розробки Настанов з клінічної практики Об’єднаної системи лікування травм – настанови Surgical CCC
JOINT TRAUMA SYSTEM – КЕРІВНИЦТВО З КЛІНІЧНОЇ ПРАКТИКИ ( JTS CPG)
(ідентифікатор CPG: 54)
(ідентифікатор CPG: 54)
Surgical Combat Casualty Care — клінічні рекомендації від Deployed Medicine (проєкт Defence Health Agency, USA) щодо алгоритмів надання хірургічної допомоги та оперативного лікування травм, отриманих внаслідок бойових дій.
Команда GMKA планує перекласти українською мовою близько 60 посібників з настановами. Вони містять інформацію про проведення рідинної ресусцитації, лікування травм кінцівок і черепно-мозкових травм, застосування тактики «Damage Control» та інші важливі для військової хірургії теми.
Переклад: tccc.org.ua
💬 Примітка редакторської команди:
Враховуючи, що автором оригінального тексту є американське відомство, документація може частково відрізнятися від тієї, що існує в українській системі військово-медичної допомоги. Проте, інформація, подана у цих настановах, є надзвичайно цінною з огляду на систему формування документації та принципи її ефективного використання на різних рівнях надання допомоги.
Враховуючи, що автором оригінального тексту є американське відомство, документація може частково відрізнятися від тієї, що існує в українській системі військово-медичної допомоги. Проте, інформація, подана у цих настановах, є надзвичайно цінною з огляду на систему формування документації та принципи її ефективного використання на різних рівнях надання допомоги.
Внесені зміни
1. Комітет з допомоги при травмах Міністерства оборони США (Defense Committee on Trauma, DCoT) тепер контролюватиме процес роботи над Настановами з клінічної практики (CPG).
2. Процес затвердження CPG розпочинатиметься з керівника DCoT, керівника відділу покращення ефективності (ПЕ) та керівника JTS.
3. Процес роботи над CPG було оновлено: додана роль менеджера з розробки настанов, який відстежуватиме та координуватиме цей процес разом із провідним автором.
4. Надсилайте ідеї щодо тем CPG, виправлення та запитання на адресу dha.jbsa.healthcare-ops.list.jts-cpg@health.mil
1. Комітет з допомоги при травмах Міністерства оборони США (Defense Committee on Trauma, DCoT) тепер контролюватиме процес роботи над Настановами з клінічної практики (CPG).
2. Процес затвердження CPG розпочинатиметься з керівника DCoT, керівника відділу покращення ефективності (ПЕ) та керівника JTS.
3. Процес роботи над CPG було оновлено: додана роль менеджера з розробки настанов, який відстежуватиме та координуватиме цей процес разом із провідним автором.
4. Надсилайте ідеї щодо тем CPG, виправлення та запитання на адресу dha.jbsa.healthcare-ops.list.jts-cpg@health.mil
Вступ
Настанови з клінічної практики (Clinical practice guidelines, CPG) Об’єднаної системи лікування травм (Joint trauma system, JTS) були розроблені для уніфікації надання медичної допомоги, покращення її якості, аналізу результатів, а також оцінки співвідношення користі та ризику конкретних втручань. Ці CPG надають медикам, які знаходяться на полі бою, рекомендації щодо надання допомоги пацієнтам із травмами при виникненні конкретних станів та не замінюють клінічного судження.
CPG розроблені на основі доказових даних, систематичного огляду літератури, показників ПЕ та внеску експертів із предметних питань.
Передумови
CPG — це рекомендації, призначені для оптимізації надання допомоги пацієнтам, які ґрунтуються на систематичному огляді доказових даних, а також оцінці переваг і недоліків альтернативних варіантів надання допомоги. На сьогодні було створено понад 80 CPG, які містять стандарти надання допомоги військовим США в умовах бойових дій та відображають сучасні дані, актуальні на момент публікації.
CPG розроблені на основі найкращих доступних доказових даних і консенсусу експертів з предметних питань, щоб надавати клініцистам рекомендації щодо покращення якості медичної допомоги та її стандартизації, а також служити освітнім ресурсом під час бойових дій.
Для забезпечення швидкого поширення на полі бою і надання показників якості для вимірювання ефективності використовується систематичний та практичний підхід до розробки, перевірки та впровадження CPG. Випадки травм у всьому світі з Реєстру травм Міністерства оборони США перевіряються JTS на відповідність надання допомоги згідно з CPG шляхом аналізу показників покращення ефективності (ПЕ), вказаних у кінці кожних CPG.
Настанови JTS можуть часто оновлюватися на основі операційних потреб і клінічних спостережень. Усі вони написані експертами з предметних питань на волонтерських засадах. CPG підлягають перегляду, коли виникає клінічна або операційна потреба. CPG JTS наразі не відповідають стандартам розробки настанов з інженерії та медицини Національної академії наук, маючи на меті передусім зручність та доступність, відповідність до умов бойового середовища та швидке покращення результатів діяльності.
У деяких випадках публікацій (як військових, так і цивільних) щодо певної теми може бути досить мало, аби посилатися на них при написанні настанов для військових медиків. У такому разі автори настанов вимушені спиратись на точку зору експертів або неопублікований на даний час аналіз військових даних.
JTS CPG – це сучасні настанови, які відображають нові загрози, технології та поточні реалії на полі бою. JTS рекомендує кожному медику, який відправляється на бойове завдання для надання допомоги пораненим, ознайомитися з CPG, розміщеними на веб-сайті JTS.
Надання допомоги згідно з CPG пов’язане зі зниженням смертності, про що свідчать переконливі докази. Модель Donabedian для покращення якості надання медичної допомоги стверджує, що, окрім клінічного стану пацієнта, на його прогноз впливають також інституційні структури та клінічні практики. Доказові CPG розроблені, щоб уникнути непотрібних варіацій і сприяти узгодженій уніфікованій медичній допомозі протягом усього періоду лікування для досягнення оптимальних результатів. CPG JTS сприяють процесу покращення ефективності надання медичної допомоги на полі бою.
З перших днів роботи Системи з надання допомоги при травмах Центрального командування США (USCENTCOM) клінічними експертами розроблялися та впроваджувалися настанови з клінічної практики у відповідь на потреби, визначені в певній зоні відповідальності (AOR) Командування Збройних сил США (CCMD). На сьогоднішній день, коли система допомоги при травмі вже сформувалася, процес ідентифікації, розробки, перевірки, затвердження та впровадження CPG також є повністю сформованим.
CPG JTS засновані на доказових даних, наскільки це максимально можливо. Докази взяті з опублікованої літератури, включаючи аналіз даних щодо поранених в умовах бойових дій. Якщо докази відсутні або вони нечіткі, але CPG необхідні, рекомендації розробляються на основі найкращих наявних доказів і консенсусу експертів. Для того, щоб гарантувати, що CPG містять найновіші методики та інновації, дуже важливо здійснювати моніторинг усіх CPG. Для цього кожні окремі CPG включають план моніторингу показників ефективності (ПЕ) на системному рівні.
Специфіка моніторингу (наприклад, час, частота, показники ефективності) записана в плані моніторингу ПЕ для кожних CPG. Цей загальносистемний моніторинг здійснюється відділом підвищення ефективності JTS. У плані ПЕ зазначаються наміри та мінімальні показники ефективності, які використовуватимуться для моніторингу.
Очікується, що керівники команд із надання допомоги при травмі (або еквівалентні до них особи) на рівні військового мобільного лікувального закладу будуть впроваджувати локальні процеси ПЕ для забезпечення відповідного дотримання CPG; план моніторингу ПЕ допоможе спрямувати ці зусилля. Регулярні оновлення CPG відбуваються кожні п’ять років або в міру виникнення операційної потреби чи появи нових доказів.
До експертів з предметних питань належать, але не обмежуються ними, військові та цивільні експерти Міністерства оборони США, військові медики, консультанти з питань, що стосуються військових спеціальностей та родів військ, медичні директори з допомоги при травмі, менеджери програм допомоги при травмі, керівники відділів JTS та аналітики з питань покращення лікування травм.
Незважаючи на те, що JTS CPG спочатку були розроблені для USCENTCOM, вони більше не є специфічними для конкретного регіонального Командування Збройних сил США (CCMD) або певного типу надзвичайної ситуації. JTS CPG – це пацієнт-орієнтовані рекомендації, спрямовані на те, щоб медична допомога була уніфікованою та універсальною, незалежно від роду військ чи географічної локалізації. Через те, що CCMD значно відрізняються за кліматом, рельєфом і ресурсами, CPG JTS не є репрезентативними для жодного конкретного CCMD або певної непередбачуваної/надзвичайної ситуації. Роди військ, підрозділи і керівники команд з надання допомоги при травмі можуть адаптовувати рекомендації відповідно до бойових завдань підрозділу, бойового середовища та унікальних ситуацій.
Розробка настанов з клінічної практики
Ідентифікація теми
Будь-хто зі службовців Міністерства оборони США може запропонувати менеджеру CPG тему для розробки настанов або їх перегляду. (Див. схеми процесів у Додатках A, B, C)
Як мінімум, нова пропозиція щодо CPG повинна містити:
- Опис запропонованих настанов та мету їх створення (відчутний недолік у наданні допомоги).
- Визначення кінцевих користувачів настанови.
- Очікувані позитивні зміни надання допомоги, покращення ефективності, спричинені настановами.
Вибір теми
Керівники з медичних питань JTS (керівник DCoT, голови комітетів DCoT, керівник відділу ПЕ та керівник JTS) визначатимуть потребу в запропонованій темі CPG на основі:
- Відповідності до умов середовища, де відбуваються бойові дії.
- Потенціалу для зменшення клінічно значущих варіацій.
- Частоти випадків, їх поширеності або динаміки, визначених даними Реєстру травм Міністерства оборони США.
- Розвитку кращих практик.
- Результатів роботи над помилками та впровадження удосконалень.
- Запитів театру бойових дій/Командування Збройних сил США /Родів військ.
- Цільової аудиторії CPG (допомога на догоспітальному етапі, під час транспортування, на 2 та 3 етапах (мобільна хірургічна бригада/мобільний госпіталь).
Надсилайте рекомендації щодо тем CPG на адресу: dha.jbsa.healthcare-ops.list.jts-cpg@health.mil
Ключові кроки розробки настанов
Після схвалення запропонованої теми голова комітету DCoT разом із менеджером з розробки настанов ініціюють процес роботи над CPG:
- Визначення провідного автора
- Визначення спонсора (зазвичай створення CPG спонсорує комітет DCoT)
- Перехресний аналіз з іншими існуючими проектами/пропозиціями
- Проведення оглядів літератури/пошуку даних (за потреби)
Вимоги до змісту настанов
CPG має містити, щонайменше, наступне:
- Короткий виклад внесених змін у разі оновлення CPG
- Передумови та/або вступ
- Обстеження
- Лікування
- Показники результативності (надає команда ПЕ)
- Посилання на джерела
- Інформація щодо кваліфікації членів робочої групи (звання, рід військ, фах/посада)
Обов’язки
| Посада | Обов’язки |
|---|---|
| Керівник DCoT (DCoT Chief) | Публікує актуальні, засновані на доказових даних CPG, які містять кращі практики. |
| Керівник відділу ПЕ (PI Chief) | Контролює глобальне впровадження та дотримання CPG. |
| Керівник відділу JTET (Joint Trauma Education and Training Chief) | Розробляє навчальні теоретичні та практичні матеріали, відповідні для певних CPG. |
| Старший медичний радник Командування Збройних сил США (CCMD/Theater Command Surgeon) | Впроваджує та контролює використання CPG в Зоні відповідальності (AOR) Збройних сил США. |
| Директор з надання допомоги при травмі (Trauma Director) | • Забезпечує навчання відповідно до бойового завдання. • Забезпечує моніторинг ПЕ. • Забезпечує звітування на місцевому рівні. |
| Менеджер з розробки настанов (CPG Manager) | • Здійснює нагляд за всім процесом розробки CPG від створення до публікації • Зв’язок із провідним автором • Зв’язок із відділом ПЕ щодо показників • Зв’язок із DCoT • Наглядає за поширенням CPG. |
| Технічний автор | • Редагує та форматує CPG. • Скеровує CPG для затвердження до керівника/заступника керівника JTS та до відповідального за зв’язки із громадськістю (PAO) Військово-медичної агенції США (DHA). • Публікує CPG на веб-сайті JTS. • Завантажує настанови в додаток для перегляду CPG. |
Менеджер з розробки настанов
Менеджер з розробки настанов повинен:
- Проаналізувати та встановити перехресні посилання між новими та існуючими CPG.
- Визначити майбутній план дій.
- Представити план дій керівникам з медичних питань JTS (керівнику DCoT, головам комітету DCoT, керівнику відділу ПЕ та керівнику JTS) для прийняття рішення.
Провідний автор
Провідний автор:
- Виконує роль контактної особи для менеджера CPG DCoT упродовж усього процесу. (Див. примітку нижче.)
- Збирає редакційну робочу групу експертів з предметних питань. В ідеалі робоча група включає від 5 до 10 експертів, які представляють всі види Збройних сил США. Вклад цивільних та іноземних військових експертів є допустимим, але не повинен замінювати вклад Армії, Військово-морських сил та Військово-повітряних сил США.
- Виявляє/з’ясовує будь-які потенційні конфлікти інтересів.
- Розробляє проект структури настанов.
- Проводить огляд літератури.
- Визначає обов’язки та часові межі розробки настанов.
- Координує діяльність з робочою групою.
- Розробляє проект настанов.
- Координує роботу з командою відділу покращення ефективності (ПЕ) JTS для визначення показників результативності.
- Визначає вимоги до досліджень, розробки, тестування та оцінки.
- Надсилає проект настанов менеджеру з розробки настанов для розповсюдження рецензентам.
- Зіставляє та узгоджує внесок робочої групи та експертів із предметних питань.
- Готує фінальний проект настанов до розгляду, враховуючи всі пропозиції.
- Подає проект CPG робочій групі для розгляду.
- Переглядає існуючі доказові дані та готує робочий проект нових CPG.
- Зіставляє та узгоджує рекомендації робочої групи та експертів із предметних питань.
ПРИМІТКА: JTS може призначити спеціаліста з академічної діяльності (Academic Action Officer), який буде допомагати провідному автору зі збором та оглядом літератури, а також написанням тексту CPG.
Експертна оцінка та затвердження
- Проект надходить від провідного автора – керівники/голови переглядають початковий проект.
- Голова Комітету-спонсора надсилає проект для розгляду одному з нижче вказаних:
- Визначеним окремим експертам
- Обраним членам комітету
- Членам DCoT
- Менеджер з розробки настанов надсилає проект обраним членам комітету для розгляду та голосування щодо схвалення.
- Менеджер з розробки настанов надсилає проект членам DCoT для розгляду та голосування щодо схвалення.
- Менеджер з розробки настанов опрацьовує всі коментарі та передає їх для остаточного розгляду провідним автором.
- Після остаточного розгляду коментарів, CPG надсилають керівнику DCoT та керівнику відділу ПЕ для затвердження.
- Технічний автор передає остаточний проект керівнику JTS для затвердження. (Підписати CPG для публікації може і заступник керівника JTS, якщо проект попередньо був розглянутий самим керівником.)
- Після схвалення керівника JTS технічний автор пересилає CPG у відділ зв’язків із громадськістю/відділ операційної безпеки (PAO/OPSEC) DHA для перегляду та затвердження. Після цього затверджені CPG будуть опубліковані на веб-платформах JTS.
- https://jts.amedd.army.mil/index.cfm/PI_CPGs/cpgs
- www.deployedmedicine.com
- Мобільний додаток Deployed Medicine
ПРИМІТКА. Кожне регіональне Командування Збройних сил США (CCMD) має всі повноваження щодо впровадження CPG у межах своєї юрисдикції. Див. Впровадження JTS CPG нижче.
Перегляд та оновлення існуючих настанов JTS
- Існуючі CPG переглядаються кожні п’ять років або раніше, відповідно до клінічних чи операційних потреб. (Див. Додаток B і Додаток C)
- Керівник відділу підвищення ефективності JTS/DCoT перевіряє кожну CPG, щоб визначити необхідність детального перегляду.
- Якщо потрібне оновлення, керівник відділу підвищення ефективності JTS/DCoT ініціює оновлення, запрошуючи провідного автора (авторів) даної настанови очолити процес перегляду.
- Якщо провідний автор звільнився з військової служби або відмовився, визначається новий провідний автор, який працюватиме над переглядом CPG.
- Якщо оновлення не потрібне, CPG подається керівнику JTS для повторного затвердження.
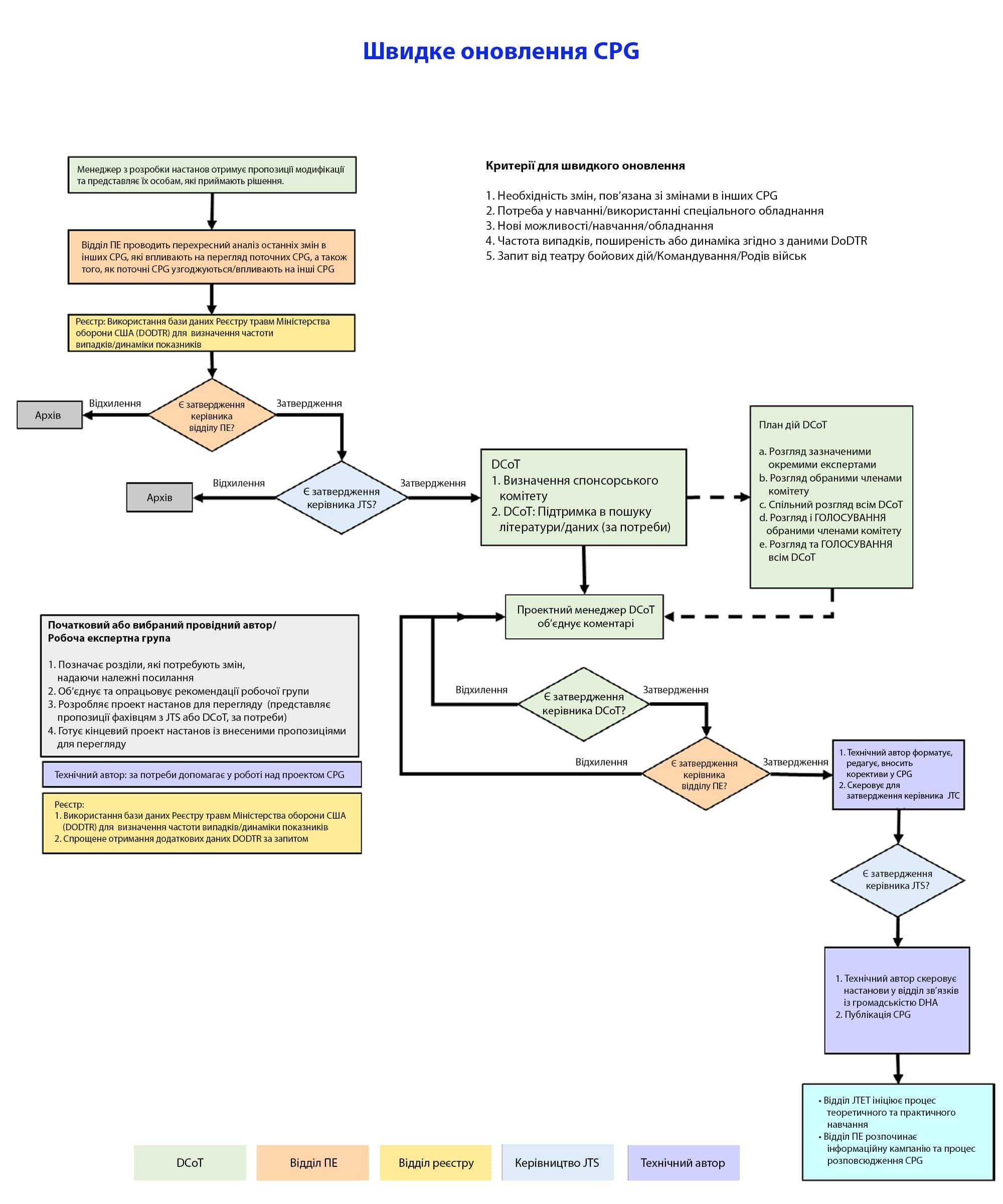
- Керівник відділу підвищення ефективності JTS/DCoT затверджує всі пропозиції щодо швидких/періодичних оновлень, клінічних удосконалень, конкретних соціальних груп та операційних міркувань для окремих CPG. Після затвердження відбувається скорочений процес перегляду для швидкого оновлення, який не змінює дату публікації CPG. (Деталі процесу див. у Додатках A, B, C) Провідний автор і редакційна робоча група переглядають ці оновлення та приймають рішення щодо включення їх у настанови. Оновлені CPG надсилаються керівнику відділу ПЕ JTS/керівнику(ам) DCoT для схвалення перед відправленням керівнику JTS для остаточного затвердження.
- Після затвердження CPG проходять перевірку PAO/OPSEC, після чого публікуються на веб-сторінці JTS CPG і Deployed Medicine.
Публікація та розповсюдження
Настанови з клінічної практики публікуються на веб-сайті JTS і в додатку Deployed Medicine. Вони поширюються шляхом створення інфографіки, кампаній у соціальних мережах і на щотижневих конференціях з допомоги пораненим в умовах бойових дій (Combat Casualty Care/ССС Conference). Перелік заходів з розповсюдження настанов див. у Додатку D.
Джерела:
- IOM (Institute of Medicine). Clinical practice guidelines we can trust. Washington, DC: The National Academies Press, 2011.
- Shafi S, Barnes SA, Rayan N, et al. Compliance with recommended care at trauma centers: association with patient outcomes. J Am Coll Surg. 2014;219(2):189-98.
- Eastridge BJ, Costanzo G, Jenkins D, et al. Impact of joint theater trauma system initiatives on battlefield injury outcomes. Am J Surg, 2009;198(6): 852-7.
- Bailey JA, Morrison JJ, Rasmussen TE. Military trauma system in Afghanistan: lessons for civil systems? Curr Opin Crit Care, 2014;19(6):569-577.
- Donabedian, A. The quality of care. How can it be assessed? JAMA. 1988;260:1743–1748.
ДОДАТОК A: Розробка нових настанов – повний огляд
Надсилайте ваші запити щодо CPG за адресою: dha.jbsa.healthcare-ops.list.jts-cpg@health.mil
ДОДАТОК B: Регулярне оновлення настанов
Надсилайте ваші запити щодо CPG за адресою: dha.jbsa.healthcare-ops.list.jts-cpg@health.mil
ДОДАТОК C: Швидке оновлення
Надсилайте ваші запити щодо CPG за адресою: dha.jbsa.healthcare-ops.list.its-cpq@health.mil