Забезпечення прохідності дихальних шляхів під час Тривалої допомоги в польових умовах – настанови Surgical CCC
JOINT TRAUMA SYSTEM – КЕРІВНИЦТВО З КЛІНІЧНОЇ ПРАКТИКИ ( JTS CPG)
(ідентифікатор CPG: 80)
(ідентифікатор CPG: 80)
Surgical Combat Casualty Care — клінічні рекомендації від Deployed Medicine (проєкт Defence Health Agency, USA) щодо алгоритмів надання хірургічної допомоги та оперативного лікування травм, отриманих внаслідок бойових дій.
Команда GMKA планує перекласти українською мовою близько 60 посібників з настановами. Вони містять інформацію про проведення рідинної ресусцитації, лікування травм кінцівок і черепно-мозкових травм, застосування тактики «Damage Control» та інші важливі для військової хірургії теми.
Переклад: tccc.org.ua
💬 Примітка редакторської команди:
Враховуючи, що автором оригінального тексту є американське відомство, документація може частково відрізнятися від тієї, що існує в українській системі військово-медичної допомоги. Проте, інформація, подана у цих настановах, є надзвичайно цінною з огляду на систему формування документації та принципи її ефективного використання на різних рівнях надання допомоги.
Враховуючи, що автором оригінального тексту є американське відомство, документація може частково відрізнятися від тієї, що існує в українській системі військово-медичної допомоги. Проте, інформація, подана у цих настановах, є надзвичайно цінною з огляду на систему формування документації та принципи її ефективного використання на різних рівнях надання допомоги.
Точки зору, інтерпретації, висновки та рекомендації належать авторам і не обов’язково поділяються Міністерством оборони чи Збройними Силами США.
Настанови з клінічної практики Об’єднаної системи лікування травм (Joint Trauma System, JTS) розробляються та рецензуються профільними експертами, які входять до складу комітетів з надання допомоги при травмі Міністерства оборони США: Комітету з Допомоги пораненим в умовах бойових дій, Комітету з Хірургічної допомоги пораненим в умовах бойових дій та Комітету з Допомоги пораненим під час транспортування. Особлива подяка цим людям, які присвячують свій час та діляться досвідом, щоб допомогти JTS у виконанні її місії – публікації стандартизованих настанов з клінічної практики, які покращують надання допомоги пацієнтам і рятують життя.
Настанови з клінічної практики Об’єднаної системи лікування травм (Joint Trauma System, JTS) розробляються та рецензуються профільними експертами, які входять до складу комітетів з надання допомоги при травмі Міністерства оборони США: Комітету з Допомоги пораненим в умовах бойових дій, Комітету з Хірургічної допомоги пораненим в умовах бойових дій та Комітету з Допомоги пораненим під час транспортування. Особлива подяка цим людям, які присвячують свій час та діляться досвідом, щоб допомогти JTS у виконанні її місії – публікації стандартизованих настанов з клінічної практики, які покращують надання допомоги пацієнтам і рятують життя.
Мета
Ці Настанови з клінічної практики (Clinical Practice Guideline, CPG) для Тривалої допомоги в польових умовах (Prolonged Field Care, PFC) на першому етапі медичної допомоги призначені для використання після виконання Настанов з Допомоги пораненим в умовах бойових дій (Tactical Combat Casualty Care, TCCC), за умови неможливості негайної евакуації на вищий рівень медичної допомоги. Медичний працівник передусім повинен бути експертом з Допомоги пораненим в умовах бойових дій (ТССС) – стандарту Міністерства оборони США з надання медичної допомоги для рятувальників.
Метою цієї PFC CPG є надання доказових та заснованих на досвіді рішень для тих фахівців, які забезпечують прохідність дихальних шляхів у суворих умовах. Наголос робиться на використанні інструментів та допоміжних засобів, найбільш звичних для медика першого етапу надання допомоги. Розглянуто можливості для забезпечення прохідності дихальних шляхів в умовах PFC згідно з реаліями обмежених ресурсів першого етапу. Окрема CPG Об’єднаної системи лікування травм буде присвячена механічній вентиляції легень.
У цих Настановах також буде представлено акронім, який допоможе медикам та їхнім командам підготуватися до складних процедур, зокрема до забезпечення прохідності дихальних шляхів.
Вступ
Порушення прохідності дихальних шляхів є другою після кровотечі[1] провідною причиною смерті на полі бою, якій можна було б запобігти. Повна оклюзія дихальних шляхів може призвести до смерті від задухи за лічені хвилини. Суворі умови значно утруднюють забезпечення прохідності дихальних шляхів. Вибір оптимальної техніки зумовлений досвідом та навичками медика, обмеженим оснащенням, ресурсами та медикаментами. Особливості включають наступне: обмеження в доступі до кисневої підтримки, препаратів для індукції/швидкої послідовної інтубації, міорелаксації, постінтубаційного періоду, а також обмеженість наявного обладнання. Ще одна проблема на даний час – обмежені можливості для тренування з підтримки життєдіяльності, а передусім – відпрацювання розширених технік забезпечення прохідності дихальних шляхів.
У зв’язку з цими труднощами, деякі загальні рекомендації, які вважаються “методами порятунку” при стандартному забезпеченні прохідності дихальних шляхів у лікарні, можуть бути застосовані раніше або ж у нестандартній модифікації для забезпечення і підтримки прохідності дихальних шляхів в умовах PFC.
Пацієнти, які потребують розширених методів забезпечення прохідності дихальних шляхів, зазвичай, переносять більше втручань, мають більш серйозні травми та, зрештою, частіше помирають. Здатність швидко і послідовно забезпечити прохідність дихальних шляхів, якщо є покази, або витратити дорогоцінний час на інші реанімаційні заходи, якщо немає необхідності забезпечення прохідності дихальних шляхів, може сприяти покращенню результатів лікування. [2,3]
Покази до забезпечення прохідності дихальних шляхів
Порушення анатомії обличчя або шиї
При ізольованій травмі, яка порушує анатомію обличчя або шиї, у здорових дорослих можна обмежитися лише введенням повітроводу без допоміжної вентиляції (якщо не вводилися потужні седативні препарати).
Приклади станів, при яких необхідне раннє забезпечення прохідності дихальних шляхів:
Приклади станів, при яких необхідне раннє забезпечення прохідності дихальних шляхів:
- Масивна травма обличчя
- Опіки обличчя або інгаляційне пошкодження з захриплістю голосу чи стридором
- Масивна травма шиї
- Масивне утворення/гематома шиї, що збільшується в розмірах
- Гостра інфекція глотки (ретрофарингеальний абсцес, перитонзилярний абсцес, епіглотит)
- Аспірація стороннього тіла
- Анафілаксія (набряк дихальних шляхів)
Недостатня оксигенація або вентиляція
Ці покази можуть бути помітними відразу під час первинного обстеження або можуть виникнути в процесі діагностики та лікування. Якщо необхідність відновлення прохідності дихальних шляхів розвивається поступово, можуть бути застосовані додаткові планові методи забезпечення прохідності дихальних шляхів. Для виконання певних заходів, наприклад, тривалої вентиляції мішком типу Амбу з маскою або апаратом ШВЛ, необхідне налагодження прохідності дихальних шляхів для найкращих результатів лікування в цілому.
Приклади включають:
- Травми грудної клітки та легень (тупі або проникаючі), наприклад, патологічна рухливість зламаних ребер (флотуючі переломи), забій легень (внаслідок вибуху, тупого удару, здавлення)
- Опіки понад 40% площі поверхні тіла
- Черепно-мозкова травма зі зниженим рівнем свідомості (ШКГ ≤ 8 балів)
- Черепно-мозкова травма з підозрою на вклинення головного мозку, що вимагає гіпервентиляції (цільовий EtCO2 між 30 і 35)
- Процедурна седація або оперативне втручання
- Дихальна недостатність внаслідок захворювання, інфекції або травми:
- Інгаляційне ураження хімічними або токсичними агентами
- Гострий респіраторний дистрес-синдром (ГРДС), спричинений інфекцією, масивною інфузійною терапією, медикаментами або іншими причинами
- Первинна інфекція легень (пневмонія)
- Масивна тромбоемболія легеневої артерії
- TRALI (transfusion related acute lung injury – гостре посттрансфузійне ураження легень) або TACO (transfusion associated circulatory overload – посттрансфузійне перевантаження кровообігу) внаслідок масивної трансфузії
Таблиця 1. Методи забезпечення прохідності дихальних шляхів у рамках ТССС (розгляньте застосування базових методів у першу чергу)
| Пристрій/Техніка | Переваги | Недоліки | Необхідність медикаментів (0/+/++) | Рівень кваліфікації (НМ: немедик; М: медик) |
|---|---|---|---|---|
| Розгинання голови/ Виведення підборіддя | Просте виконання | Вимагає постійної підтримки положення руками | 0 | NM |
| Стабільне бокове положення | Просте виконання, тактично можливе (ТССС/Випадки з масовими постраждалими) | Може обмежувати оцінювання стану пацієнта або поточне надання допомоги | 0 | NM |
| Сидяче положення/ Нахил уперед | Просте і практичне (може бути комфортним положенням для пацієнта) | Може свідчити про загрозу порушення прохідності дихальних шляхів | 0 | NM |
| Назофарингеальний повітровід | Просте введення | Ризик носової кровотечі при введенні | 0 | NM |
| Орофарингеальний повітровід | Просте введення | Не переноситься пацієнтами в свідомості | + | NM |
| Надгортанний повітровід | Просте введення | Не переноситься пацієнтами в свідомості | ++ | M |
| Оральна ендотрахеальна трубка (ЕТТ) | Добре знайомий метод для кваліфікованих медиків; надійне забезпечення прохідності дихальних шляхів; не потребує хірургічного розрізу | Навичка, яку складно підтримувати, для найкращої ефективності потрібна нервово-м’язова блокада (швидка послідовна інтубація), може знадобитися аспірація для візуалізації голосових зв’язок, необхідна седація (потенційне обмеження при тривалій допомозі в польових умовах) | ++ | M+ |
| Крікотиреотомія | Надійне забезпечення прохідності дихальних шляхів; краще переноситься, ніж орофарингеальний, надгортанний повітроводи або ЕТТ. Може потребувати менше седативних препаратів після проведення процедури | Інвазивна процедура, високий рівень невдач згідно з деякими дослідженнями.[4,5] | + | M |
0 = не потрібні медикаменти;
+ = потрібні певні препарати або періодичне (інтермітоване) введення;
++ = потрібне безперервне введення або велика кількість препаратів
Апаратура, аспірація, моніторинг, дихальні шляхи, венозний доступ, медикаменти
Чек-листи (контрольні списки) широко застосовуються в медичній практиці. При підготовці до складної процедури (включаючи забезпечення прохідності дихальних шляхів) корисно використовувати акроніми або інші підходи за допомогою чек-листів. Один з таких акронімів, спочатку розроблений як простий чек-лист передопераційного огляду анестезіологом, наведений нижче.
Абревіатура ААМДВМ (апаратура, аспірація, моніторинг, дихальні шляхи, венозний доступ, медикаменти. Або англ. MSMAID – Machine, Suction, Monitor, Airway, Intravenous access, Drugs)) систематизує підготовку до забезпечення прохідності дихальних шляхів, а також може виявитися корисною при підготовці до інших процедур.
Стан пацієнта диктує медикові час, який можна витратити на розгляд усіх пунктів цього чек-листа. Пацієнт, стан якого стрімко погіршується, з частковим або повним порушенням прохідності дихальних шляхів, передусім потребує відновлення їх прохідності, подальші ж кроки будуть розглянуті пізніше.
Якщо пацієнта можна віднести до категорії напівургентних (наприклад, погіршення респіраторного статусу внаслідок легеневої патології), медик матиме більше часу на обмірковування алгоритму та підготовку. Логістичні, а іноді й значні часові обмеження впливатимуть на підготовку до складних процедур. Рекомендації відповідають формату «мінімум-краще-найкраще».
Апаратура
(Обладнання, необхідне після інтубації)
(Обладнання, необхідне після інтубації)
- Мінімум: Мішок типу Амбу з маскою з клапаном позитивного тиску в кінці видиху (ПТКВ)
- Краще: Портативний апарат ШВЛ (бажано з ПТКВ); кисневий концентратор
- Найкраще: Повнофункціональний портативний апарат ШВЛ (наприклад, кілька режимів вентиляції, ПТКВ); додаткове джерело кисню за наявності
📞 Робота з апаратом ШВЛ або більш складним спеціалізованим обладнанням, незнайомим медикові, може викликати труднощі. Ініціюйте телемедичну консультацію для отримання найкращих рекомендацій.
ПТКВ важливий для тривалої ШВЛ. ПТКВ – це тиск у дихальних шляхах наприкінці фази видиху, який запобігає повному спаданню альвеол. У людини, яка дихає спонтанно, цей тиск підтримується за рахунок закриття голосової щілини, відкашлювання, кашлю, зітхань тощо.
При інвазивному забезпеченні прохідності дихальних шляхів голосова щілина блокується трубкою, і «природний» ПТКВ втрачається. Тому слід забезпечувати ПТКВ пацієнту, який перебуває на ШВЛ, за допомогою клапана ПТКВ на мішку типу Амбу з маскою або за допомогою налаштування ПТКВ на апараті ШВЛ. Отже, під час вентиляції за допомогою мішка типу Амбу з маскою або апаратом ШВЛ, підтримуйте ПТКВ з рекомендованим початковим налаштуванням 5 см водн. ст.).[6]
Аспірація
- Мінімум: Імпровізована аспірація (тобто шприц + назофарингеальний повітровід) та позиціонування пацієнта, якщо немає протипоказів
- Краще: Ручний відсмоктувач (Спринцівка з адаптером)
- Найкраще: Електричний медичний аспіратор з оральним наконечником та адаптером до закритої аспіраційної системи для ендотрахеальної трубки
Аспіратор повинен бути доступний при забезпеченні та підтриманні прохідності дихальних шляхів для усунення надмірних виділень або крові. Аспірація особливо важлива для покращення огляду голосових зв’язок під час інтубації трахеї. Крім того, відсмоктувач повинен бути доступний для рутинного догляду та допомоги інтубованим пацієнтам.
Аспірацію слід виконувати за необхідності для видалення секрету, слизу або крові з ендотрахеальної трубки або ротоглотки. У разі високого тиску в дихальних шляхах відсмоктування можна використовувати для видалення слизу/слизових пробок або усунення обструкції. У випадку густих виділень може бути корисним промивання 1-2 мл ізотонічного розчину NaCl та подальша закрита аспірація з ендотрахеальної трубки.
Примітка: Під час закритої аспірації відсмоктування слід проводити лише під час руху аспіраційного катетера назовні, і не під час його початкового введення.
Моніторинг
(Моніторинг і телемедична підтримка)
(Моніторинг і телемедична підтримка)
- Мінімум: Пульсоксиметр (SpO2), асистент для моніторингу якості дихання та запису життєвих показників. Документування динаміки життєвих показників. Рекомендовано використання Схеми тривалої допомоги в польових умовах. Див. Настанови з клінічної практики “Документація надання Тривалої допомоги в польових умовах”. Телемедичний зв’язок за допомогою голосового з’єднання або передачі даних.
- Краще: Портативна капнометрія (EtCO2)/капнографія додатково до SpO2. Пересилання фотографій зі смартфонів або персональних пристроїв для доповнення телемедичного зв’язку.
- Найкраще: Автоматичний моніторинг життєвих показників з SpO2, EtCO2/капнографією, +/- електрокардіограма (ЕКГ); Синхронний (безперервний у режимі реального часу) телемедичний зв’язок з використанням відео або систем віддаленого моніторингу пацієнта.
Моніторинг – це активний процес оцінки стану пацієнта протягом усієї процедури. Він включає збір, документування та інтерпретацію життєвих показників та інших даних, а також безперервну оцінку клінічного стану пацієнта. Телемедицина може бути вагомим доповненням і критично важливим інструментом для моніторингу пацієнта при проведенні складних процедур.
Дихальні шляхи
- Мінімум: Медик, готовий до виконання крікотиреотомії під анестезією кетаміном.
- Краще: На додаток до попереднього – можливість проведення тривалої седації.
- Найкраще: На додаток до попереднього – навички швидкої послідовної інтубації (включно з медикаментозною міорелаксацією), підтримка прохідності дихальних шляхів (включно з аспірацією) та пролонгована седація.
Згідно з документом PFC Capabilities Position Paper (Позиційний документ щодо можливостей Тривалої допомоги в польових умовах), надійне забезпечення прохідності дихальних шляхів (definitive airway) означає наявність ЕТТ з роздутою манжетою у трахеї пацієнта. Крім того, необхідна седація для забезпечення комфорту постраждалого та підтримання прохідності дихальних шляхів.[8]
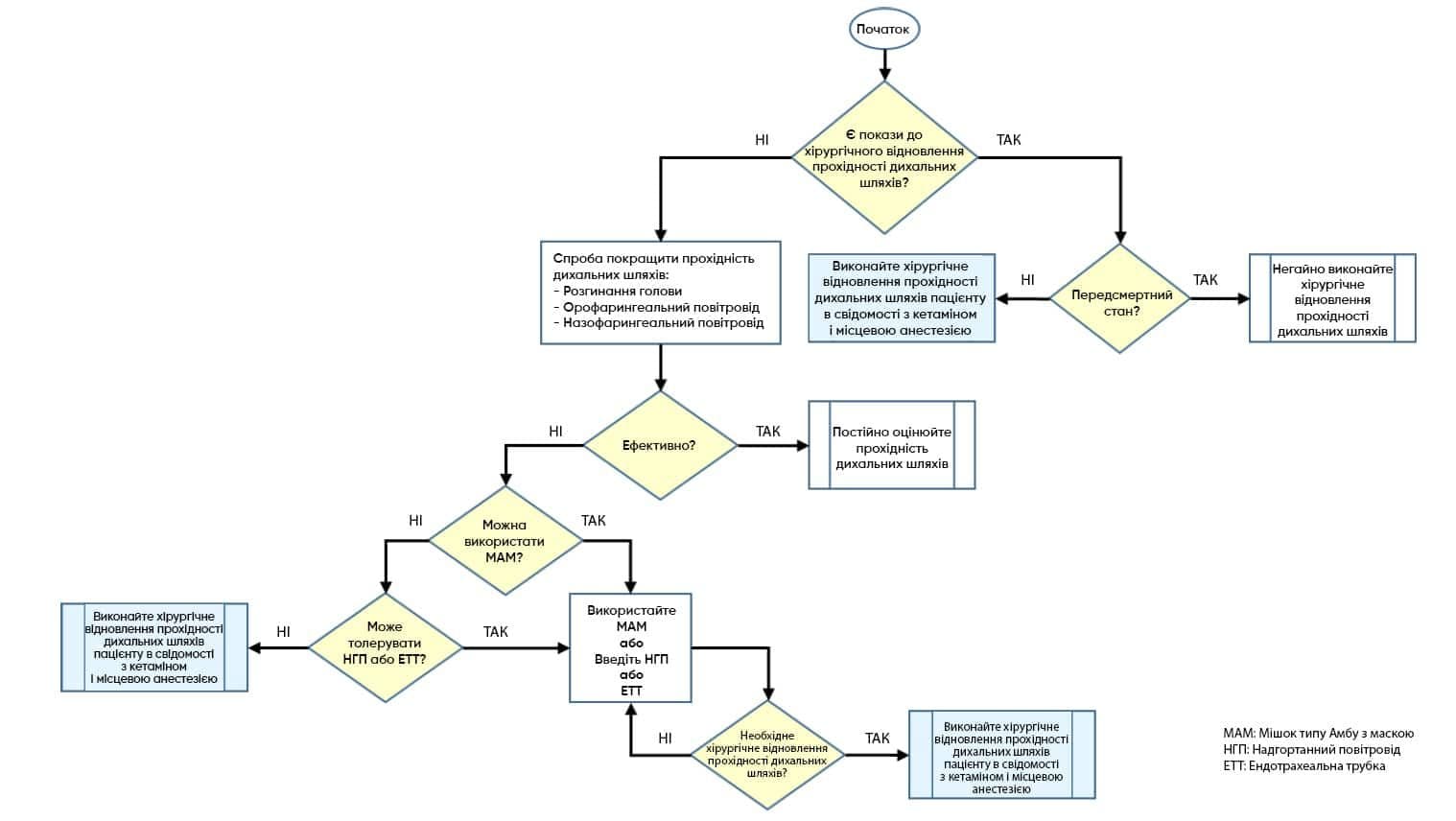
Р.Л. Мабрі зі співавторами розробили алгоритм хірургічного відновлення прохідності дихальних шляхів пацієнту в свідомості (Зобр.1).[9] Цей алгоритм включає навички, рекомендовані для Допомоги пораненим в умовах бойових дій, і представляє процес прийняття рішень, який вважається достатнім (мінімальним стандартом) для надійного контролю дихальних шляхів при Тривалій допомозі в польових умовах (PFC). Даний алгоритм представлений у тому ж вигляді, в якому був опублікований, а хірургічне відновлення прохідності дихальних шляхів є синонімом крікотиреотомії.
Як зазначалося вище, показами до хірургічного відновлення прохідності дихальних шляхів є порушення анатомії обличчя або шиї, а також потреба в тривалій ШВЛ з позитивним тиском в умовах обмежених ресурсів PFC-середовища. За можливості розгляньте вичікувальну тактику, застосовуючи базові дихальні маневри або інші методи забезпечення прохідності дихальних шляхів (наприклад, назофарингеальний чи надгортанний повітровід). Див. Таблицю 1.
Джерело: Mabry RL, Kharod CU, Bennett BL. Awake cricothyrotomy: a novel approach to the surgical airway in the tactical setting. Wilderness Environ Med. 2017;28(2S):S61-8. Адаптовано з дозволу Товариства екстремальної медицини. ©2017 Wilderness Medical Society.
Першочергово, якщо це можливо, слід розглянути питання про те, як розмістити пацієнта, щоб допомогти усунути обструкцію дихальних шляхів. Для забезпечення адекватного дихання може бути достатньо простого розміщення пацієнта в сидячому положенні, надання стабільного бокового положення або виконання маневрів розгинання голови/ виведення підборіддя чи виведення нижньої щелепи. Щоб забезпечити прохідність дихальних шляхів, крім правильного позиціонування, можна використовувати прості допоміжні засоби, наприклад, назо- або орофарингеальний повітровід (у непритомних пацієнтів).
Для пацієнтів, які потребують активної допомоги з відновленням прохідності дихальних шляхів, першим кроком буде введення назофарингеального повітроводу для відкриття дихальних шляхів. ШВЛ мішком Амбу з маскою є наступним кроком в алгоритмі, і хоча, на перший погляд, це відносно просто, така процедура вимагає підготовки, тренувань і навичок для правильного виконання. Допомога пацієнту зі спонтанним диханням може виявитися складною, але іноді для підтримки дихання пацієнта може бути цілком достатньо правильно виконаних синхронних вдихів. Слід подбати про те, щоб забезпечити належний об’єм і частоту вдихів при вентиляції мішком типу Амбу з маскою. Однією рукою необхідно помірно стискати мішок не більше, ніж на 50% від його об’єму (при використанні мішка для дорослих), або рівно настільки, щоб грудна клітка почала підніматися, з частотою 12-16 вдихів за хвилину (один вдих кожні 4-5 секунд) на початковому етапі.
Важливо уникати гіпервентиляції, подаючи завеликий об’єм повітря або вентилюючи занадто часто, особливо у постраждалих із черепно-мозковою травмою (ЧМТ), тому моніторинг EtCO2 показаний всім пацієнтам, які потребують допоміжної вентиляції, і всім пацієнтам зі зміненим психічним станом (включаючи як постраждалих з ЧМТ, так і пацієнтів, які перебувають під дією седативних препаратів). Вентиляція мішком Амбу з маскою є важливою навичкою забезпечення прохідності дихальних шляхів (див. Додаток C: Техніка вентиляції мішком типу Амбу з маскою для детального опису).
Наполегливо рекомендуємо, щоб усі тренінги з відновлення прохідності дихальних шляхів при Тривалій допомозі в польових умовах охоплювали також навички і техніку вентиляції мішком типу Амбу з маскою.
Введення орофарингеального або надгортанного повітроводів може бути неприємним подразником і не переноситися притомними або навіть деякими напівпритомними пацієнтами. Крім того, несинхронна ШВЛ мішком типу Амбу з маскою може призвести до поганої взаємодії з пацієнтом, невідповідності дихального об’єму, роздування шлунка (і, як наслідок, регургітації/аспірації) або інших ускладнень.
📞 Рішення про виконання крікотиреотомії іноді буває непростим. Коли це можливо, в невідкладних, але не екстрених ситуаціях, слід розглянути можливість телемедичного виклику для допомоги в прийнятті медичного рішення.
Важливим допоміжним засобом для проведення ендотрахеальної трубки через персне-щитоподібну мембрану або голосову щілину є використання гумового еластичного бужа (іноді його ще називають стилетом Ешмана (Eschmann), чи просто бужем). Це простий і міцний інструмент, який застосовується, щоб направляти ендотрахеальну трубку (ЕТТ). Буж вводиться в трахею перед введенням ЕТТ. Його правильне розташування можна підтвердити тактильно (відчуваючи зіткнення бужа з кільцями трахеї під час введення), або відчувши відчутний опір при зіткненні з кілем трахеї. Після цього ЕТТ вводиться по бужу в трахею, а сам буж видаляється.
Буж також можна використовувати, щоб замінити ЕТТ у випадку її несправності. Для заміни потрібно ввести буж в ендотрахеальну трубку, яка знаходиться в трахеї, забрати несправну трубку (переконавшись, що буж залишається в правильному положенні в просвіті дихальних шляхів) і ввести нову ЕТТ по цьому бужу. Після цього слід вийняти буж, залишивши нову ЕТТ на місці. Після заміни трубки на нову необхідно повторити процедури для підтвердження правильного розміщення, описані нижче.
Відповідно до Настанов ТССС, рутинне виконання оротрахеальної інтубації не рекомендоване як мінімальний стандарт PFC. Ця процедура вимагає кваліфікованих навичок і забезпечення,[10] а також відповідної седації як для швидкої послідовної інтубації, так і для постінтубаційного ведення пацієнта. Якщо медик має відповідну підготовку, постійно практикується у виконанні цієї процедури та має необхідне допоміжне обладнання і медикаменти, можна розглянути можливість оротрахеальної інтубації.
Попри те, що навички оротрахеальної інтубації є бажаними, вони не є обов’язковими для надійного забезпечення прохідності дихальних шляхів в умовах TFC. Перш ніж переходити до будь-якого інвазивного забезпечення прохідності дихальних шляхів, слід розглянути базові методи. Для додаткової інформації щодо оротрахеальної інтубації див. JTS Airway CPG. (НКП “Прохідність дихальних шляхів” Об’єднаної системи лікування травм).
⛔ Забезпечення прохідності дихальних шляхів у тактичних умовах вимагає іншого концептуального підходу, ніж у лікарні чи навіть на догоспітальному етапі в цивільному середовищі. Щоб оптимізувати забезпечення прохідності дихальних шляхів, необхідно враховувати відмінності в епідеміології, характері травм, обладнанні та умовах надання допомоги.
По-перше, у більшості військових поранених, які потребують догоспітального відновлення прохідності дихальних шляхів, є травми голови, обличчя або шиї. Хірургічне відновлення прохідності дихальних шляхів – це часто єдиний спосіб через кровотечу або порушене анатомічне співвідношення.
Для порівняння, у цивільному середовищі на догоспітальному етапі відновлюють прохідність дихальних шляхів переважно пацієнтам похилого віку при зупинці серця. Якщо надійна аспірація і подача кисню недоступні або персонал не має досвіду швидкої послідовної інтубації з нервово-м’язовою блокадою, надійне забезпечення прохідності дихальних шляхів часто передбачає використання хірургічного методу.
По-перше, у більшості військових поранених, які потребують догоспітального відновлення прохідності дихальних шляхів, є травми голови, обличчя або шиї. Хірургічне відновлення прохідності дихальних шляхів – це часто єдиний спосіб через кровотечу або порушене анатомічне співвідношення.
Для порівняння, у цивільному середовищі на догоспітальному етапі відновлюють прохідність дихальних шляхів переважно пацієнтам похилого віку при зупинці серця. Якщо надійна аспірація і подача кисню недоступні або персонал не має досвіду швидкої послідовної інтубації з нервово-м’язовою блокадою, надійне забезпечення прохідності дихальних шляхів часто передбачає використання хірургічного методу.
Правильне розміщення ендотрахеальної трубки (ЕТТ)
- Мінімум: Візуалізація трубки, що проходить через голосові зв’язки (у випадку інтубації трахеї); аускультація епігастральної ділянки (відсутність звуків) та наявність дихальних шумів при аускультації з обох боків грудної клітки. Колориметричний індикатор ЕТСО2 + стравохідний детектор. Легке двостороннє підняття та опускання грудної клітки + запотівання трубки + відсутність ознак роздування шлунка. (Часто перевіряйте ці ознаки, та якщо у вас виникли сумніви, попросіть іншого медика повторно перевірити правильність розміщення ЕТТ.)
- Краще: Мінімум + портативний капнометр. УЗД-апарат при його наявності та навичках використання для контролю при інтубації та/або підтвердження розміщення ЕТТ
- Найкраще: Безперервний моніторинг EtCO2/капнографія
Перевірка правильності розміщення трубки повинна проводитися щоразу, оскільки неправильне встановлення ЕТТ може спричинити загибель постраждалого. У дослідженні REACH[5] продемонстровано, що найпоширенішою є помилкова інтубація правого головного бронха та гортанної частини глотки. Також часто зустрічається інтубація стравоходу. Можливе підшкірне введення трубки при крікотиреотомії.
Використовуйте капнографію для перевірки правильності розміщення ЕТТ, оскільки помилка може призвести до смерті пацієнта. Виконайте аускультацію, якщо можливо, для перевірки дихальних шумів з обох боків над легенями. Якщо є можливість виконати УЗД, це може бути корисним для подальшої верифікації правильного розміщення ЕТТ.[11]
Венозний (ВВ)/внутрішньокістковий (ВК) доступ
- Мінімум: Якщо спроби встановити ВВ або ВК доступ виявилися неуспішними, а також при неможливості їх виконання: для полегшення хірургічної крікотиреотомії можливе внутрішньом’язове або інтраназальне введення препаратів для негайної седації. Продовжуйте спроби ВВ/ВК доступу після забезпечення прохідності дихальних шляхів
- Краще: 1-2 функціонуючі ВВ/ВК доступи
- Найкраще: 2-3 функціонуючі ВВ/ВК доступи + резервний пристрій для ВК введення в стані готовності
Хоча введення медикаментів і розчинів є важливим, не відкладайте екстрене відновлення прохідності дихальних шляхів задля налагодження ВВ/ВК доступу, якщо ви – єдиний медик.
Для виявлення дрібних і глибоких вен можливе використання ультразвукового апарата. За наявності відповідної підготовки можна спробувати виконати ВВ-доступ під контролем ультразвуку.
Альтернативними місцями встановлення ВВ доступу на поверхневих венах можуть бути зовнішня яремна вена та підшкірні вени стегна. За наявності відповідних навичок розгляньте можливість центрального венозного доступу або венесекції.
Медикаменти
Інтубація трахеї/крікотиреотомія
- Мінімум: Місцевий анестетик для крікотиреотомії (поверхнева анестезія шкіри плюс 1-2 мл, введених крізь персне-щитоподібну мембрану); або виконання втручань без введення медичних препаратів у непритомних пацієнтів.
**Примітка: більшість седативних засобів можуть вводитися внутрішньом’язово, якщо не налагоджений ВВ/ВК доступ - Краще: ВВ/ВК застосування будь-якого седативного засобу (опіоїди, бензодіазепіни: див. Analgesia and Sedation Management for PFC CPG (Настанови з клінічної практики “Знеболення та седація під час тривалої допомоги в польових умовах”) щодо процедурного дозування даних препаратів).[12]
- Найкраще: Кетамін у дозі для процедурної анестезії (1-2 мг/кг ВВ болюсно) при інтубації трахеї або крікотиреотомії + місцевий анестетик (лідокаїн) при крікотиреотомії
Тривала седація
(після забезпечення прохідності дихальних шляхів)
(після забезпечення прохідності дихальних шляхів)
- Мінімум (без ВВ доступу): Кетамін (доза для седації), 3-4 мг/кг внутрішньом’язово (ВМ)
- Краще: ВВ/ВК болюсне введення кетаміну, опіоїдів та/або мідазоламу (окремо чи в комбінації, відповідно до компетенції та досвіду медика, а також доступності препаратів)
- Найкраще: ВВ/ВК краплинне введення кетаміну. Гідроморфон або інший опіоїд ВВ/ВК болюсно для зняття проривного болю, а також мідазолам ВВ/ВК болюсно за необхідності для седації
(Для детальної інформації та дозування препаратів див. Analgesia and Sedation Management in PFC CPG (Настанови з клінічної практики “Знеболення та седація під час тривалої допомоги в польових умовах”) щодо процедурного дозування даних препаратів).[12]
⛔ Будьте обережними при проведенні седації, застосуванні розширених методів відновлення прохідності дихальних шляхів та ШВЛ з позитивним тиском у пацієнтів з гіпотензією, а також у тих, які не отримали достатньої інфузійної терапії. Під час забезпечення прохідності дихальних шляхів артеріальний тиск може різко знизитися внаслідок різних механізмів.
У всіх випадках слід ретельно контролювати артеріальний тиск (АТ) (кожні 1-2 хвилини під час процедури, кожні 3-5 хвилин протягом 15 хвилин після процедури). Падіння АТ може бути короткочасним (якщо це пов’язано з вагусними ефектами внаслідок стимуляції надгортанника під час введення ЕТТ) або тривалим (внаслідок ШВЛ з позитивним тиском, підвищення тиску в порожнині грудної клітки та зменшення венозного повернення до серця). Втрата тонусу симпатичної нервової системи внаслідок застосування знеболювальних і седативних препаратів та/або тривалої гіповолемії також може призвести до гіпотензії. Якщо пацієнт з гіпотензію потребує негайного відновлення прохідності дихальних шляхів, продовжуйте трансфузію препаратів крові (травмовані пацієнти) або інфузію кристалоїдів (пацієнти без травм). Будьте готові підтримувати артеріальний тиск за допомогою вазопресорів (наприклад, болюс або інфузія адреналіну), за умови відповідної підготовки або прямого телемедичного керівництва.
Нервово-м’язова блокада (сукцинілхолін, рокуроній, векуроній тощо) НЕ рекомендована для виконання медиками при тривалій допомозі в польових умовах. Хоча це стандартні препарати для швидкої послідовної інтубації та ШВЛ, їх потенційна летальність у недосвідчених руках не дозволяє рекомендувати рутинне застосування. За умови проходження навчання та/або під безпосереднім наглядом телемедичної підтримки можна розглянути можливість виконання нервово-м’язової блокади, за умови дотримання локальних медичних рекомендацій та протоколів.
Моніторинг покращення ефективності (ПЕ)
Досліджувана група
- Усі пацієнти, яким проводилася інтубація трахеї/крікотиреотомія, встановлювався надгортанний/назофарингеальний повітровід
- Усі пацієнти з порушенням прохідності дихальних шляхів (початкова оцінка за ШКГ < 8 балів, за скороченою шкалою пошкоджень (AIS) голови та шиї ≥ 3 балів або за AIS обличчя ≥ 3 балів).
Мета (очікувані результати)
- Усім пацієнтам зі зниженим рівнем свідомості (ШКГ<8 балів), апное, порушенням дихання або дихальною недостатністю, обструкцією дихальних шляхів або загрозою порушення прохідності дихальних шляхів, після прибуття на ІІ або ІІІ етап медичної допомоги, якщо це не було зроблено на догоспітальному етапі, проводиться відновлення та надійне забезпечення прохідності дихальних шляхів.
- SpO2 підтримується на рівні ≥ 90%.
- Пацієнтам з надійним забезпеченням прохідності дихальних шляхів (інтубація трахеї, крікотиреотомія, трахеостомія) для підтвердження правильності розміщення ЕТТ/трахеостомічної трубки проводиться моніторинг EtCO2.
Показники результативності/дотримання рекомендацій
- Кількість і відсоток пацієнтів у досліджуваній групі, яким виконали чи підтвердили виконане раніше надійне забезпечення прохідності дихальних шляхів (інтубація трахеї, крікотиреотомія, трахеостомія) або задукоментоване відповідне втручання.
- Кількість і відсоток пацієнтів у досліджуваній групі з SpO2 < 90%, < 80%, < 70%, < 60%.
- Кількість і відсоток пацієнтів із надійно забезпеченою прохідністю дихальних шляхів (ЕТТ, крікотиреотомія, трахеостомія), у яких задокументовано EtCO2 на тому ж рівні надання медичної допомоги, де виконано процедуру.
Джерела даних
- Медична картка пацієнта
- Реєстр травм Міністерства оборони США (Department of Defense Trauma Registry, DoDTR)
Системна звітність та її частота
Вказане вище становить мінімальні критерії моніторингу ПЕ для цих Настанов. Системна звітність виконуватиметься щороку; додатковий моніторинг ПЕ та заходи із системної звітності будуть виконані залежно від потреб.
Системний перегляд та аналіз даних виконуватиме керівник Об’єднаної системи лікування травм (Joint Trauma System, JTS), програмний менеджер JTS та Відділ ПЕ JTS.
Обов’язки
Керівник команди з надання допомоги при травмах відповідає за ознайомлення з даними Настановами з клінічної практики, належне дотримання вказаних у ній вимог та моніторинг ПЕ на місцевому рівні.
Література
- Eastridge BJ, Mabry RL, Sequin P, et al. Death on the battlefield (2001-2011): implications for the
future of combat casualty care. J Trauma Acute Care Surg. 2012;73(6 Suppl 5):S431-7. - Hudson I, Blackburn MB, Mannsalinas EA, et al. Analysis of casualties that underwent airway
management before reaching role 2 facilities in the Afghanistan conflict 2008-2014. Mil Med.
2020;185(Suppl 1):10-18. - Blackburn MB, April MD, Brown DJ, et al. et al “Prehospital airway procedures performed in trauma
patients by ground forces in Afghanistan” J Trauma Acute Care Surg 2018;85(1S Suppl 2):S154-S160. - Mabry RL. An analysis of battlefield cricothyrotomy in Iraq and Afghanistan. J Spec Oper Med.
2012;12:17-23. - Adams BD, Cuniowski PA, Muck A, De Lorenzo RA. Registry of emergency airways arriving at combat
hospitals (REACH). J Trauma 2008;64(6):1548-54. - Acosta P, Santisbon E, Varon J. The Use of Positive End-Expiratory Pressure in Mechanical
Ventilation. Critical Care Clin, 2007 Apr;23(2):251-61. - Loos PE, Glassman E, Doerr D, et al. Documentation in prolonged field care. J Spec Oper Med. 2018;
18(1): 126-32. - Ball J, Keenan S. Prolonged Field Care Working Group position paper: prolonged field care
capabilities. J Spec Oper Med. 2015; 15(3): 76-7. - Mabry RL, Kharod CU, Bennett BL. Awake cricothyrotomy: a novel approach to the surgical airway in
the tactical setting. Wilderness Environ Med. 2017;28(2S):S61-8. - Gillett B, Saloum D, Aghera A, Marshall JP. Skill proficiency is predicted by intubation frequency of
emergency medicine attending physicians. West J Emerg Med. 2019;20(4):601-609. - Gottlieb M, Holladay D, Peksa GD. Ultrasonography for the Confirmation of Endotracheal Tube
Intubation: A Systematic Review and Meta-Analysis. Ann Emerg Med. 2018;72(6):627-636. - Pamplin J, Fisher A, Penny A, Olufs R, Rapp J, Hampton K, Riesberg J, Powell D, Keenan S, Shackelford
S. Analgesia and Sedation Management During Prolonged Field Care. J Spec Oper Med.
2017;17(1):106-20. - Ginde AA. Strategy to avoid excessive oxygen (SAVE-O2) in critically ill trauma patients: a
multicenter cluster-randomized, stepped wedge trial for targeted normoxemia. Scientific Plenary
Presentation (MHSRS-23-10446), Military Health System Research Symposium; August 14, 2023.
Додаток А: Обладнання для забезпечення прохідності дихальних шляхів
Обладнання для забезпечення прохідності дихальних шляхів:
- Мінімум (Рюкзак/медична сумка): назофарингеальний повітровід, набір для крікотиреотомії; мішок типу Амбу з маскою з клапаном позитивного тиску в кінці видиху (ПТКВ)
- Краще: Мінімум ПЛЮС надгортанний повітровід, гумовий еластичний буж для полегшення інтубації, назогастральний/орогастральний зонд
- Найкраще: Краще ПЛЮС ендотрахеальні трубки, обладнання для прямої ларингоскопії або відеоларингоскопії*
*Prekker ME, Driver BE, Trent SA, et al. DEVICE Investigators and the Pragmatic Critical Care Research Group. Video versus direct laryngoscopy for tracheal intubation of critically ill adults. N Engl J Med. 2023 Aug 3;389(5):418-429
Капнографія:
- Мінімум: Колориметричний детектор EtСО2
- Краще: Портативний капнометр
- Найкраще: Монітор пацієнта з функцією капнографії
Див. Додаток G для інтерпретації капнографії
Тепловологообмінний фільтр:
Тепловологообмінні фільтри – це невеликі, відносно недорогі насадки, які приєднуються до ЕТТ; вони містять гігроскопічні солі, що використовують різницю в тиску пари, вміст вологи у видихуваному повітрі та температуру тіла пацієнта для підвищення вологості повітря, яке вдихає пацієнт. Підвищена вологість повітря, яке вдихає пацієнт, допомагає підтримувати альвеоли зволоженими. Капнограф не слід приєднувати до дихального контура після тепловологообмінного фільтра, оскільки останній може підвищити дихальний опір і дихальні зусилля, а також збільшити мертвий простір апарата ШВЛ (особливо у пацієнтів дитячого віку). Це потенційно може посилити гіперкапнію та респіраторний ацидоз.
Рекомендований порядок: ендотрахеальна трубка-капнограф-тепловологообмінний фільтр (у порядку від проксимального до дистального)
Назогастральний/орогастральний зонд:
Встановлення назогастрального чи орогастрального зонда слід розглянути після інтубації пацієнта з метою декомпресії шлунку, запобігання аспірації та здуття шлунку.
- Якщо доступний тільки надгортанний повітровід, розгляньте модель повітроводу з портом для орогастрального зонда
- Завжди вимірюйте відстань від носа до шлунка і записуйте її перед введенням, а потім перевіряйте звуки в епігастрії. Якщо складно провести аускультацію або звуки при аускультації викликають сумніви, попросіть другого медика провести повторну перевірку.
- Не годуйте, не проводьте агресивну гідратацію та не вводьте лікарські засоби через орогастральний або назогастральний зонд без телемедичної консультації. Завжди повторно оцінюйте положення зонда перед введенням будь-чого через нього, щоб переконатися, що зонд знаходиться в шлунку. Не слід розпочинати годування пацієнта раніше, ніж через 72 години після травми в PFC. Якщо годування через зонд проводиться занадто швидко чи завеликими порціями, підвищується ризик блювання. Якщо проводиться годування чи гідратація пацієнта через орогастральний або назогастральний зонд, необхідні точність, вимірювання порцій і швидкості, а також моніторинг. Захист і прохідність дихальних шляхів мають пріоритет перед харчуванням.
Рекомендований перелік обладнання
| Обладнання | Примітки | |
|---|---|---|
| Мінімум | Назофарингеальний повітровід | |
| Орофарингеальний повітровід | ||
| Набір для крікотиреотомії: стандартний набір повинен містити щонайменше: скальпель №10, трахеотомічний гачок (або невеликий вигнутий затискач), дихальну трубку, шприц на 10 мл і лейкопластир для фіксації. Дихальною трубкою може бути спеціальна трубка для крікотиреотомії, наприклад, як у наборі CricKey (Control Cric), трахеостомічна трубка Шилі (Shiley) або ендотрахеальна трубка розміру 6,0. | ||
| Мішок типу Амбу з маскою | ||
| Клапан ПТКВ: окремий пристрій або приєднаний до мішка типу Амбу з маскою | ||
| Пристрій для капнографії/капнометрії | ||
| Буж | ||
| Краще | Додаткові ендотрахеальні трубки | |
| Портативний аспіратор | ||
| Найкраще | Надгортанний повітровід: ларингеальна маска (розмір 4, якщо тільки одна; розмір 5 для пацієнта > 90 кг) або ларингеальна трубка King-LT. | |
| Капнографія | ||
| Електричний медичний аспіратор | ||
| Автоматичний (електронний) монітор пацієнта | ||
| Ларингоскоп: клинок Макінтоша (Macintosh) розміром 3 або 4 для дорослих; клинок Міллера (Miller) розміром 1 або 2 для немовлят та маленьких дітей (за потребою). | Для медиків, навчених інтубації трахеї, які вирішили додати це обладнання до своєї медичної сумки | |
| Ендотрахеальні трубки: для крікотиреотомії (трубка 6,0 мм). Персонал, навчений інтубації трахеї, також повинен мати при собі ЕТТ діаметром 7,5 або 8,0 мм для первинної інтубації. У разі утрудненої інтубації слід мати ЕТТ 7,0 мм як резервну. (Якщо ви часто зустрічаєтеся з дитячою травмою, розгляньте можливість використання ЕТТ меншого розміру; розміри повинні відповідати найпоширенішим віковим категоріям пацієнтів, яким ви надаватимете допомогу, і розраховуватися за стандартним правилом: розмір ЕТТ = 4 + (вік/4). Наприклад: 4,0 мм без манжети для немовлят і 6,0 з манжетою для дітей старшого віку). | Для медиків, навчених інтубації трахеї, які вирішили додати це обладнання до своєї медичної сумки | |
| Відеоларингоскоп: слід використовувати пристрої з гіперангулярним клинком, який дозволяє здійснювати пряму ларингоскопію, якщо під час інтубації вийде з ладу екран/батарейка. | Для медиків, навчених інтубації трахеї, які вирішили додати це обладнання до свого медичної сумки | |
| Апарат штучної вентиляції легень | ||
| Обладнання дитячого розміру | ||
| Інше обладнання, перераховане вище, яке не переносили через обмеження щодо розміру/ваги |
Додаток B: Забезпечення прохідності дихальних шляхів: Догляд/Безперервне надання допомоги
Настанови/оцінювання/завдання з догляду за дихальними шляхами при PFC
- Аспірація з ротової порожнини (а також з ЕТТ, якщо встановлено закриту аспіраційну систему) за показами під час рутинного огляду пацієнта
- Зволоження носової та ротової порожнини кожні 4 години
- Нанесення бальзаму для губ щогодини
- Чищення зубів кожні 12 год – запобігає пневмонії та іншим інфекціям.
- Аускультація легень щогодини. Якщо є можливість, запросіть другого медика для подвійної перевірки при сумнівах або неможливості аускультації. Особливу увагу варто звернути на виявлення ділянок ослабленого дихання при підозрі на пневмоторакс або набряк легень, особливо після агресивної інфузії в рамках масивної ресусцитації або корекції водно-електролітного балансу. Розгляньте можливість проведення ультразвукового дослідження, якщо доступне.
Назо-/Орогастральний зонд, аускультація/пальпація живота, годування пацієнта
(пацієнти, яким встановлено зонд)
(пацієнти, яким встановлено зонд)
- Розгляньте можливість встановлення назогастрального/орогастрального зонда при тривалому догляді за інтубованим пацієнтом/пацієнтом з крікотиреотомією, а також у пацієнтів зі встановленим надгортанним повітроводом (якщо в надгортанному повітроводі є порт для зонда).
- Пальпація ТА аускультація живота кожні 2 год.
- Годування ТІЛЬКИ під контролем телемедичної служби (необов’язкове й не показане в перші 72 години).
*Loos PE, Glassman E, Doerr D, et al. Documentation in prolonged field care. J Spec Oper Med. 2018; 18(1): 126-32.
Додаток C: Техніка вентиляції мішком типу Амбу з маскою
Правильна техніка важлива для успішної вентиляції легень за допомогою мішка типу Амбу з маскою. Пацієнт повинен знаходитись у положенні лежачи на спині, з шиєю в нейтральній позиції та злегка піднятою потилицею (на згорнутій ковдрі, простирадлі, невеликій подушці тощо), у так званому положенні «принюхування», при якому отвір зовнішнього слухового ходу знаходиться на одному рівні з вирізкою груднини.
Маска повинна бути відповідного розміру і прилягати до обличчя, щоб забезпечити герметичний контакт. Для найкращого результату спочатку слід прикласти вужчу частину маски до перенісся, а потім – накрити маскою рот пацієнта.
Якщо вентиляцію виконує одна особа, недомінуюча рука повинна знаходитись у положенні «С і Е»: великий і вказівний пальці утворюють літеру С, утримуючи маску, а середній, безіменний пальці та мізинець, розміщуючись на кістковій частині нижньої щелепи в формі літери Е, піднімають щелепу, щоб вона прилягала до маски (замість того, щоб притискати маску до обличчя).
Іншою рукою обережно стискайте мішок зі швидкістю одне стискання кожні 5-6 секунд. Маска не повинна пропускати повітря; у вас має бути можливість спостерігати за екскурсією грудної клітки пацієнта. Датчик EtCO2 може бути встановлений між мішком і маскою. Разом з мішком типу Амбу з маскою слід використовувати клапан ПТКВ, початкове налаштування – 5 мм. рт. ст. Необхідно якнайкраще підтримувати герметичний контакт маски з обличчям пацієнта, щоб забезпечити безперервність ПТКВ. У пацієнтів зі спонтанним диханням першочерговим є ретельне спостереження та синхронізована допоміжна вентиляція.
Нижче наведені деякі додаткові зауваження:
- Якщо ви не можете адекватно утримувати маску однією рукою методом «С і Е», використовуйте дворучну техніку, при цьому стискати мішок буде ваш помічник.
- Не притискайте маску до обличчя при використанні методу «С і Е», натомість підіймайте обличчя до маски.
- Пам’ятайте, що кінчики пальців, які формують літеру Е, повинні розташовуватися на кістці нижньої щелепи, а не на м’яких тканинах, оскільки це може перекрити дихальні шляхи.
- Використовуйте акронім «BOOTS» для прогнозування складнощів при створенні герметичного контакту маски з обличчям: Борода (Bearded), Надмірна вага (Obese), Похилий вік (Old), Відсутність зубів (Toothless), Хропіння (Snoring). Щелепно-лицеві травми та набряки від опіків також можуть перешкоджати ефективній вентиляції мішком типу Амбу з маскою.
- Слід використовувати назофарингеальний повітровід як допоміжний засіб при вентиляції з лицевою маскою (за винятком очевидних протипоказів, наприклад, травма середньої частини обличчя). Орофарингеальні повітроводи ефективні в пацієнтів зі зниженим рівнем свідомості, а також у пацієнтів, які отримали седативні засоби чи препарати для нервово-м’язової блокади.
- Для пацієнтів з бородою змащення маски лубрикантом може покращити герметичність її прилягання. Накладання оклюзійних пов’язок Тегадерм на бороду також може бути допоміжним. (Якщо Тегадерм використовується в пацієнта, який перебуває під дією седативних препаратів, подумайте про те, щоб зняти пов’язку до закінчення дії препаратів, щоб зменшити біль).
- Подумайте про зав’язки для маски, щоб мінімізувати зусилля рук для підтримання щільного контакту між маскою і обличчям, особливо якщо з вентиляцією мішком типу Амбу вам допомагає немедик.
Додаток D: Введення надгортанного повітроводу
Чек-лист при введенні надгортанного повітроводу
- Виконайте ручне відкриття дихальних шляхів, виміряйте та введіть простий повітровід (назофарингеальний або орофарингеальний)
- Проводьте ШВЛ пацієнта мішком типу Амбу з маскою (під’єднайте джерело кисню за наявності).
- При недостатній ефективності вентиляції або відсутності в пацієнта свідомості та адекватного дихання підготуйтеся до введення надгортанного повітроводу. Перевірте, чи розмір повітроводу правильний. Змастіть надгортанний повітровід лубрикантом, щоб полегшити його введення. Підготуйте набір для крікотиреотомії на випадок невдачі при встановленні повітроводу.
- Дотримуйтесь акроніму ААМДВМ; для індукції застосовуйте кетамін (1-2 мг/кг при ВВ або ВК введенні; 3-4 мг/кг при ВМ введенні), якщо дозволяє час і рекомендовані препарати є в наявності.
Введення повітроводу:
- Розмістіть голову в нейтральному положенні чи положенні «принюхування» (шия припіднята, наприклад, на подушці або невеликій згорнутій ковдрі при положенні пацієнта лежачи на спині) та відкрийте дихальні шляхи.
- Видаліть орофарингеальний повітровід, якщо він був установлений.
- Введіть надгортанний повітровід на потрібну глибину (можна відрегулювати пізніше, якщо потрібно буде покращити вентиляцію).
- Роздуйте манжету, якщо це передбачено інструкцією; введіть вказаний в інструкції об’єм повітря та відразу ж від’єднайте шприц.
- Підтвердіть правильність встановлення, проводячи аускультацію під час вентиляції: спершу – епігастральна ділянка, потім – з обох боків грудної клітки, спочатку аускультація лівої легені, а потім – правої. Попросіть другого медика провести подвійну перевірку, якщо у вас є сумніви або ви не можете виконати аускультацію.
- Перевірте правильність розміщення надгортанного повітроводу за допомогою методів вторинного контролю, наприклад, капнографії/капнометрії або колориметричного детектора ETCO2.
- Встановіть орогастральний зонд і виконайте декомпресію шлунка, якщо зонд є в наявності та сумісний з надгортанним повітроводом (якщо повітровід має спеціальний порт для орогастрального зонда).
Таблиця розмірів надгортанних повітроводів
| Орієнтовна вага пацієнта | Ларингеальна маска | Ларингеальна трубка King LT |
|---|---|---|
| Новонароджені/немовлята (до 5 кг) | 1 | 0 |
| Немовлята 5-10 кг | 1,5 | 1 |
| Немовлята/діти 10-20 кг | 2 | 2 |
| Діти 20-30 кг | 2,5 | 2,5 |
| Діти 30-50 кг | 3 | 3* |
| Дорослі 50-70 кг | 4 | 4* |
| Дорослі 70-100 кг | 5 | 5* |
| Дорослі понад 100 кг | 6 |
Додаток E: Чек-лист для виконання крікотиреотомії
Підготуйте пацієнта
- Якщо можливо, проведіть преоксигенацію.
- Огляньте/зберіть/перевірте обладнання для крікотиреотомії.
- Підготуйте місце розрізу, обробивши ділянку етиловим спиртом і бетадином або хлоргексидином.
- Дотримуйтесь акроніму ААМДВМ, для індукції застосовуйте кетамін (1-2 мг/кг при ВВ або ВК введенні; 3-4 мг/кг при ВМ введенні), якщо дозволяє час і рекомендовані препарати є в наявності.
Для крікотиреотомії у притомного пацієнта: Поясніть пацієнту процедуру; *Виконайте місцеву анестезію: лідокаїн (1% або 2%), бупівакаїн (0,25%, 0,5% або 1%); анестезія місця, де заплановано розріз, ТА введіть приблизно 1-2 мл крізь персне-щитоподібну мембрану
Виконайте процедуру
- Стабілізуйте щитоподібний хрящ і утримуйте шкіру над ним у натягнутому стані. Продовжуйте ручну фіксацію хряща і шкіри, доки місце розрізу мембрани не буде надійно зафіксоване (крок 8 нижче).
- Знайдіть персне-щитоподібну мембрану (Проведіть пальпацію під’язикової кістки та кілець трахеї. Якщо немає впевненості чи важко знайти анатомічні орієнтири, відміряйте відстань на три поперечних пальці вгору від вирізки груднини у дорослих пацієнтів).
- Зробіть вертикальний розріз шкіри над персне-щитоподібною мембраною.
- Зробіть горизонтальний розріз персне-щитоподібної мембрани, а потім негайно:
- Розширте та утримуйте отриманий отвір трахеотомічним гачком (або вигнутим затискачем, бужем чи тупим боком скальпеля).
- Введіть ендотрахеальну/трахеостомічну трубку в отвір і спрямуйте її каудально в трахею, поки манжета не опиниться всередині трахеї.
- Роздуйте манжету та від’єднайте шприц (пропальпуйте контрольний балон, щоб переконатися, що манжета не занадто сильно чи недостатньо роздута).
- Постійно контролюйте положення трубки, щоб запобігти її зміщенню.
- Підключіть капнограф, капнометр або колориметричний детектор ЕТСО2 для підтвердження правильного розміщення трубки.
- Обережно, щоб не змістити трубку, під’єднайте мішок типу Амбу з клапаном ПТКВ і виконайте подальшу перевірку розташування трубки (аускультація епігастральної ділянки і грудної клітки з обох боків) та адекватності вентиляції обох легень.
- Від’єднайте мішок типу Амбу (якщо дихальні зусилля достатні), оцініть адекватність дихання пацієнта (частота, ритм і якість), за потреби виконуйте допоміжну вентиляцію.
- Накладіть шви для фіксації трубки та закріпіть її мотузкою, обв’язавши навколо шиї технікою «глухої петлі», якщо дозволяє час. Для тимчасової фіксації можна використовувати торакальну оклюзійну наліпку або обв’язати навколо шиї мотузкою, переконавшись, що контрольний балон не заплутався.
- Розгляньте введення назогастрального/орогастрального зонда, за його наявності.
Додаток F: Чек-лист після проведення крікотиреотомії/інтубації трахеї
Чек-лист після проведення крікотиреотомії/інтубації трахеї
- Перевірте правильність введення за допомогою капнографа/капнометра, під’єднаного безпосередньо до адаптера ЕТТ.
- Перевірте, чи на правильну глибину введена трубка (не в правий бронх), вислухавши дихання з обох боків грудної клітки
- Переконайтеся, що трубка зафіксована (шви до шкіри + закріплена мотузкою навколо шиї за методом «глухої петлі», під зав’язкою повинні проходити 2 пальці)
- Мішок типу Амбу з клапаном позитивного тиску в кінці видиху (ПТКВ): ПТКВ – 5 см Н2О, належний дихальний об’єм (помірне стискання однією рукою) та належна частота (одне стискання кожні 5-6 секунд)
- Забезпечте адекватне знеболення та седацію (дотримуйтеся Настанов з клінічної практики зі знеболення та седації)
- Підрахуйте залишок ліків і складіть план знеболення та седації. Пацієнт з крікотиреотомією може не потребувати інтенсивної безперервної седації. Підніміть голову й тулуб пацієнта на 30 – 45°
- Забезпечте фільтрацію та зволоження повітря за допомогою тепловологообмінного фільтра. Приєднайте тепловологообмінник до дихального контура дистальніше капнографа/капнометра.
- За необхідності під’єднайте закриту аспіраційну систему до дихальної трубки; аспіруйте надлишок секрету з ротової порожнини
- Перевірте тиск у манжеті (контрольний балон повинен бути помірно наповненим, але піддаватися стисканню). Встановіть орогастральний зонд, якщо він наявний.
- Покладіть мішок типу Амбу + клапан ПТКВ біля пацієнта, якщо використовується апарат ШВЛ.
- Очищуйте ротову порожнину змоченою хлоргексидином серветкою або зубною щіткою без пасти відповідно до плану догляду.
Додаток G: Інтерпретація капнографії та пульсоксиметрії
Інтерпретація капнографії (рівень СО2 наприкінці видиху (EtCO2)) та пульсоксиметрії (SpO2)
Вимірювання EtCO2 – це найнадійніший спосіб безперервного моніторингу вентиляції, а отже, й підтвердження розміщення ЕТТ/надгортанного повітроводу при розширених методах забезпечення прохідності дихальних шляхів (єдиний виняток – під час СЛР, коли EtCO2 може бути неможливо визначити).
Капнографія є найкращим методом для визначення EtCO2, а з розробкою невеликих портативних пристроїв – рекомендованою методикою навіть у суворих польових умовах. Існують недорогі колориметричні детектори СО2, однак зміну кольору може бути дуже складно побачити при поганому освітленні або через прилад нічного бачення. При капнографії вимірюється рівень вуглекислого газу наприкінці видиху. СО2 проходить через прилад під час видиху пацієнта в реальному часі, оскільки датчик під’єднаний безпосередньо до ендотрахеальної трубки.
Датчик EtCO2 також може бути прикріплений до лицевої маски для перевірки нормального, спонтанного дихання, якщо не проведено забезпечення прохідності дихальних шляхів розширеними методами. У більшості портативних польових капнометрів на дисплеї відображається число в мм рт.ст., яке показує рівень СО2 у видихуваному повітрі і може негайно підтвердити правильне розміщення дихальної трубки. Якщо трубка встановлена правильно, проводиться нормальна ШВЛ, капнометр повинен показувати 35-45 мм рт.ст.
Інші приклади включають:
- EtCO2 = 0: СО2 не проходить через трубку: трубка від’єднана, неправильно встановлена чи змістилася. Це також можливо, якщо пацієнт мертвий і газообмін відсутній.
- ETCO2 <35: Гіпервентиляція. Найпоширеніша причина – надмірна вентиляція пацієнта, однак також може свідчити про біль або збудження. Єдиний показ для «індукованої» гіпервентиляції – важка черепно-мозкова травма з появою ознак вклинення; цільовий рівень = 30-35 (не нижче 30) ETCO2 >45: Затримка виведення СО2, неефективна вентиляція може свідчити про надмірну седацію, наявність патології легень, черепно-мозкову травму, загострення обструктивного захворювання (астми). Тенденція до зростання рівня EtCO2 сигналізує про необхідність активної підтримки вентиляції (мішок типу Амбу або апарат ШВЛ)
Під час СЛР (як показник ефективності компресій грудної клітки та відновлення кровообігу):
- ETCO2 < 10: немає повернення СО2 до легень (немає ефективного кровообігу). Якщо СЛР вже розпочато, вона неефективна
- ETCO2 = 10-20: ЕФЕКТИВНА СЛР
- ETCO2 = 40 АБО ВИЩЕ: Ви можете спостерігати аномально високі показники СО2 одразу після відновлення спонтанного кровообігу (return of spontaneous circulation – ROSC), наприклад, після успішної дефібриляції або відновлення ефективної серцевої діяльності.
Монітор з опцією капнографії може надати набагато більше інформації про стан вентиляції та оксигенації пацієнта. Короткий огляд найпоширеніших кривих допоможе зрозуміти стан пацієнта.
Пульсоксиметрія також корисна для моніторингу стану оксигенації пацієнта. Вона може бути непрямим показником доставки кисню до тканин та функції легень загалом. Пульсоксиметрія відстежує оксигенацію шляхом вимірювання різниці поглинання між оксигемоглобіном і дезоксигемоглобіном за допомогою інфрачервоного світла. Однак пульсоксиметрія має ряд важливих ключових обмежень. Показники пульсоксиметрії опосередковано відображають стан центральної (легеневої) оксигенації пацієнта шляхом вимірювання периферичної оксигенації. Це означає, що будь-яке втручання, спрямоване на оксигенацію в легенях, може бути виявлене пульсоксиметром лише через 30-90 секунд.
Крім того, якщо у пацієнта отруєння чадним газом або деякими іншими речовинами, показники пульсоксиметрії можуть бути неточними. Також для адекватної перфузії капілярного русла кінцівок необхідний периферичний пульс достатньої сили і тепла кінцівка, що дозволить пульсоксиметру отримати достовірні показники, тому у пацієнтів із холодними кінцівками або гіпотензією вимірювання може бути ускладнене.
Додаток H: Рекомендації для педіатричних пацієнтів
Рекомендації для педіатричних пацієнтів щодо АМДВМ та забезпечення прохідності дихальних шляхів
ААМДВМ:
Як і у випадку з дорослими пацієнтами, перед проведенням процедур для забезпечення прохідності дихальних шляхів у дітей слід виконати ті ж самі підготовчі кроки. Однак існують суттєві відмінності щодо вимог до обладнання та рівня кваліфікації медика. Основні принципи ААМДВМ залишаються незмінними, з урахуванням наступних рекомендацій:
- Апаратура – при безперервній ШВЛ потрібна певна частота й дихальний об’єм в залежності від віку/зросту пацієнта. Перед інтубацією або виконанням розширених методів забезпечення прохідності дихальних шляхів переконайтеся, що ваше обладнання (апарат ШВЛ) та/або мішок типу Амбу може забезпечити необхідні частоту й об’єм.[1,2]
- Аспірація – як і в дорослих, в ідеалі це закрита аспіраційна система, але вам також, як мінімум, знадобляться трубки правильного розміру, щоб мати можливість проводити аспірацію
- Моніторинг – дуже важливо мати педіатричне обладнання, а також мати змогу при використанні моніторів для дорослих пацієнтів адаптувати їх до дитячих параметрів
- Дихальні шляхи – необхідні ендотрахеальні трубки різних розмірів; належне планування медичного забезпечення перед бойовим завданням включає матеріали та засоби для пацієнтів дитячого віку
- Венозний доступ – переконайтеся, що у вас є голки педіатричного розміру, а саме: 24G, 22G, 20G та 18G – як основний доступ відповідно до віку пацієнта. Також можуть знадобитися дитячі внутрішньокісткові голки.
- Медикаменти – переконайтеся, що у вас є посібник з розрахунку доз лікарських засобів, але завжди двічі перевіряйте дози та виміри, розраховані на дитячу вагу.
Додаткове обладнання
- Стрічка Брозлоу (Broselow Tape) або подібні інструменти для визначення необхідного лікування на основі зросту пацієнта.[3]
- Відеоларингоскоп – Хоча, зазвичай, це додатковий (кращий/найкращий) варіант для забезпечення прохідності дихальних шляхів у дорослих пацієнтів, проте для дітей, як показали дослідження, відеоларингоскопія є оптимальнішим методом забезпечення прохідності дихальних шляхів у порівнянні з прямою ларингоскопією.[4-6]
- Педіатрична укладка – Педіатричне обладнання для забезпечення прохідності дихальних шляхів повинно бути попередньо спаковане та зберігатися окремо – це дозволить швидко доукомплектувати базову укладку для забезпечення прохідності дихальних шляхів.
- Основні виміри та формули
На відміну від дихальних шляхів дорослих, які є найвужчими на рівні голосових зв’язок (і тому візуалізуються при прямій ларингоскопії або відеоларингоскопії), у дітей трахея найвужча на рівні підголосникової порожнини (19). З огляду на це, нижче наведено формули та рекомендації для визначення найбільш відповідного розміру ЕТТ та основних вимірів:
- Розмір ЕТТ: вік/4 + 3,5.[8]
- Глибина введення ЕТТ (для дітей старше 1 року) в сантиметрах: вік/2 + 13
- Глибина введення ЕТТ (для дітей до 1 року) в сантиметрах: вага/2 + 8
- Дихальний об’єм: 5-8 мл/кг, частота дихання така ж, як і до зупинки дихання або до початку втручання. PALS (Pediatric Advanced Life Support – Педіатрична розширена підтримка життя) рекомендує початкову частоту дихання не менше 10-12 вдихів за хвилину.[1,2]
- Будьте обережними при використанні мішка типу Амбу, особливо якщо це мішок для дорослих. Стискайте обережно, лише до моменту, коли грудна клітка почне підніматися. Хірургічне відновлення прохідності дихальних шляхів
Ларингеальні маски повинні бути засобом вибору для всіх дітей перед тим, як розглянути хірургічне втручання. Хірургічне відновлення прохідності дихальних шляхів НЕ слід здійснювати у дітей молодше 12 років, враховуючи незрілість щитоподібного хряща та персне-щитоподібної мембрани. Ніколи не робіть цього у дітей, якщо не можете пропальпувати щитоподібний хрящ. Для дітей молодше 12 років, які потребують розширених методів забезпечення прохідності дихальних шляхів, рекомендовано ШВЛ мішком типу Амбу з маскою або введення надгортанного повітроводу.[9,1]
Література
- Eastridge BJ, Mabry RL, Sequin P, et al. Death on the battlefield (2001-2011): implications for the
future of combat casualty care. J Trauma Acute Care Surg. 2012;73(6 Suppl 5):S431-7. - Hudson I, Blackburn MB, Mannsalinas EA, et al. Analysis of casualties that underwent airway
management before reaching role 2 facilities in the Afghanistan conflict 2008-2014. Mil Med.
2020;185(Suppl 1):10-18. - Blackburn MB, April MD, Brown DJ, et al. Prehospital airway procedures performed in trauma
patients by ground forces in Afghanistan. J Trauma Acute Care Surg 2018;85(1S Suppl 2):S154-S160. - Mabry RL. An analysis of battlefield cricothyrotomy in Iraq and Afghanistan. J Spec Oper Med.
2012;12:17-23. - Adams BD, Cuniowski PA, Muck A, De Lorenzo RA. Registry of emergency airways arriving at combat
hospitals (REACH). J Trauma 2008;64(6):1548-54. - Tao B, Liu K, Zhao P, et al. Comparison of GlideScope video laryngoscopy and direct laryngoscopy for
tracheal intubation in neonates. Anesth Analg. 2019 Aug;129(2):482-486. - Prekker ME, Driver BE, Trent SA, et al. DEVICE Investigators and the Pragmatic Critical Care
Research Group. Video versus direct laryngoscopy for tracheal intubation of critically ill adults. N
Engl J Med. 2023 Aug 3;389(5):418-429 - Acosta P, Santisbon E, Varon J. The use of positive end-expiratory pressure in mechanical ventilation.
Critical Care Clin, 2007 Apr;23(2):251-61. - Loos PE, Glassman E, Doerr D, et al. Documentation in prolonged field care. J Spec Oper Med. 2018;
18(1): 126-32.
Додаток I: Забезпечення прохідності дихальних шляхів (з використанням ААМДВМ/MSMAID) при Тривалій допомозі в польових умовах: Зведена таблиця
Література
- Tao B, Liu K, Zhao P, et al. Comparison of GlideScope video laryngoscopy and direct laryngoscopy for tracheal intubation in neonates. Anesth Analg. 2019
Aug;129(2):482-486. - Mizuguchi S, Motomura Y, Maki J, et al. Tracheal size and morphology on the reconstructed CT imaging. Pediatr Crit Care Med. 2019 Aug;20(8):e366-e371.
- Okubo M, Komukai S, Izawa J, et al. Prehospital advanced airway management for paediatric patients with out-of-hospital cardiac arrest: A nationwide
cohort study. Resuscitation. 2019;145:175-184. - Samerchia A, Suraseranivongse S, Komoltri C. A comparison of pediatric weight estimation methods for emergency resuscitation. Pediatr Emerg Care.
2019;35(10):705-711. - Sutton RM, Reeder RW, Landis WP, et al. Ventilation rates and pediatric in-hospital cardiac arrest survival outcomes. Crit Care Med. 2019
Nov;47(11):1627-1636.- ATLS – Advanced Trauma Life Support. Chicago, Ill.: American College of Surgeons, Committee on Trauma. Pg 194.
- Duff JP, Topjian AA, Berg MD, et al. 2019 American Heart Association focused update on pediatric advanced life support: an update to the American Heart
Association guidelines for cardiopulmonary resuscitation and emergency cardiovascular care. Circulation. 2019 Dec 10;140(24):e904-e914. - Prekker ME, Driver BE, Trent SA, et al. DEVICE Investigators and the Pragmatic Critical Care Research Group. Video versus direct laryngoscopy for tracheal
intubation of critically ill adults. N Engl J Med. 2023 Aug 3;389(5):418-429
Додаток J: Додаткова інформація щодо не передбаченого інструкцією застосування лікарських засобів у настановах з клінічної практики
Мета
Мета цього Додатка — надати роз’яснення політики та практики Міністерства оборони США щодо включення в Настанови з клінічної практики «незатверджених» показів для продуктів, які були схвалені Управлінням з контролю якості продуктів харчування і лікарських засобів США (FDA). Це стосується використання препаратів не за призначенням для пацієнтів, які належать до Збройних сил США.
Вихідна інформація
Незатверджене (тобто «не за призначенням» – “off-label”) використання продуктів, схвалених FDA, надзвичайно поширене в медицині США і зазвичай не регулюється окремими нормативними актами.
Проте, згідно з Федеральним законодавством, за деяких обставин застосування схвалених лікарських засобів за незатвердженими показами регулюється положеннями FDA про «досліджувані нові ліки». До цих обставин належить використання в рамках клінічних досліджень, а також, у військовому контексті, використання за незатвердженими показами згідно з вимогами командування. Деякі види використання за незатвердженими показами також можуть підлягати окремим нормативним актам.
Додаткова інформація щодо застосування за незатвердженими показами у настановах з клінічної практики
Включення до Настанов з клінічної практики використання медикаментів за незатвердженими показами не належить до клінічних випробувань і не є вимогою командування. Більше того, таке включення не передбачає, що Військова система охорони здоров’я вимагає від медичних працівників, які працюють в структурах Міноборони США, застосовувати відповідні продукти за незатвердженими показами або вважає це «стандартом медичної допомоги».
Швидше, включення до CPGs використання засобів «не за призначенням» має поглиблювати клінічне судження відповідального медичного працівника шляхом надання інформації щодо потенційних ризиків та переваг альтернативного лікування. Рішення приймається на основі клінічного судження відповідальним медичним працівником у контексті відносин між лікарем і пацієнтом.
Додаткові процедури
Виважений розгляд
Відповідно до цієї мети, в обговореннях використання медикаментів «не за призначенням» в CPG конкретно зазначено, що це використання, яке не схвалено FDA. Крім того, такі обговорення є збалансованими у представленні даних клінічних досліджень, включаючи будь-які дані, які свідчать про обережність у використанні продукту, і, зокрема, включаючи усі попередження, видані FDA.
Моніторинг забезпечення якості
Що стосується використання «не за призначенням», діяльність Міністерства оборони США полягає у підтримці регулярної системи моніторингу забезпечення якості результатів і відомих потенційних побічних ефектів. З цієї причини підкреслюється важливість ведення точних клінічних записів.
Інформація для пацієнтів
Належна клінічна практика передбачає надання відповідної інформації пацієнтам. У кожних Настановах з клінічної практики, де йдеться про використання засобу «не за призначенням», розглядається питання інформування пацієнтів. За умови практичної доцільності, слід розглянути можливість включення додатка з інформаційним листком для пацієнтів, що видаватиметься до або після застосування продукту. Інформаційний листок має в доступній для пацієнтів формі повідомляти наступне:
- a) що дане застосування не схвалене FDA;
- b) причини, чому медичний працівник Міністерства оборони США може прийняти рішення використати продукт з цією метою;
- c) потенційні ризики, пов’язані з таким застосуванням.
Настанови мають виключно рекомендаційний характер / Не замінюють клінічне судження