Невідкладна реанімаційна торакотомія (НРТ) – настанови Surgical CCC

Read in English
JOINT TRAUMA SYSTEM – КЕРІВНИЦТВО З КЛІНІЧНОЇ ПРАКТИКИ ( JTS CPG)
(ідентифікатор CPG: 20)
Автори:
  • Lt Col Tristan Monchal, French Army, MC
  • COL Matthew J. Martin, MC, USA
  • Maj Stephanie Streit, USAF, MC
  • CDR Jared L. Antevil, MC, USN
  • CAPT Donald R. Bennett, USAF, MC
  • COL(ret) William C. DeVries, MC, USA
  • Lt Col Scott Zakaluzny, USAF, MC
  • CDR Robert L. Ricca, MC, USN
  • COL Homer Tien, Canadian Forces Health Services
  • LTC Philip S. Mullenix, MC, USA
  • CAPT Zsolt T. Stockinger, MC, USN

  • Сергій Тюпа — перекладач
  • д-р Іван Будзан — редактор
  • д-р Олександр Лінчевський — науковий консультант
Surgical Combat Casualty Care — клінічні рекомендації від Deployed Medicine (проєкт Defence Health Agency, USA) щодо алгоритмів надання хірургічної допомоги та оперативного лікування травм, отриманих внаслідок бойових дій.
Команда GMKA планує перекласти українською мовою близько 60 посібників з настановами. Вони містять інформацію про проведення рідинної ресусцитації, лікування травм кінцівок і черепно-мозкових травм, застосування тактики «Damage Control» та інші важливі для військової хірургії теми.

Огляд рекомендацій і настанов *

Невідкладна реанімаційна торакотомія (НРТ) — це втручання для потенційного порятунку життя пацієнтів, у яких розвивається або існує загроза виникнення серцево-судинного колапсу чи повної зупинки серця з потенційно оборотної причини. Хоча за відсутності торакальної кровотечі як альтернативу НРТ можна розглядати реанімаційну ендоваскулярну балонну оклюзію аорти (REBOA), існує декілька показань, для яких НРТ є кращим або еквівалентним варіантом.
Завдання цієї процедури:
  • Контроль внутрішньогрудної кровотечі
  • Усунення тампонади серця
  • Внутрішній масаж серця
  • Оклюзія аорти для контролю піддіафрагмальної кровотечі та забезпечення максимальної церебральної і коронарної перфузії.
Перш ніж виконувати НРТ, слід враховувати наведені нижче чинники.
  1. НРТ слід виконувати лише у фронтовому медичному військовому закладі, де є можливість виконання хірургічних і реанімаційних заходів (зазвичай II рівня або вище) особами, які знайомі з цією процедурою та пройшли відповідну підготовку.
  2. Абсолютні показання до НРТ у бойових умовах включають:
    • Проникаюча травма тулуба/кінцівки з нещодавньою втратою життєвих функцій (менше 15 хвилин) або загрозою зупинки серця.
    • Тупа травма тулуба/кінцівки з ознаками життєдіяльності на догоспітальному етапі та зупинкою після прибуття або рефрактерним шоком із загрозою зупинки серця.
  3. Додаткові відносні показання до НРТ у бойових умовах включають:
    • Проникаюча або тупа травма тулуба/кінцівки із зупинкою серця на догоспітальному етапі, але з ознаками життя на момент прибуття (вузький комплекс ритму на ЕКГ та (або) регулярна скоротлива активність серця на УЗД)
    • Тупа або проникаюча травма черепа, при якій пацієнта потенційно можна врятувати, з ознаками життєдіяльності із наступною зупинкою серця після прибуття або загрозою зупинки (нечасто)
  4. НЕ слід виконувати НРТ при тупій травмі із зупинкою серця до прибуття та без ознак життєдіяльності (за відсутності регулярного вузького комплексу ритму на ЕКГ та (або) регулярної скоротливої активності на УЗД серця).
  5. НЕ слід виконувати НРТ у ситуації з великою кількістю поранених (MASCAL), або коли виконання НРТ вимагає застосування критичних ресурсів (таких як препарати крові/хірурги/операційні) у пацієнтів, яких потенційно можна врятувати.
  6. Критичні кроки НРТ включають виявлення та усунення тампонади, зупинку значної торакальної кровотечі, початок прямого масажу серця та перетискання низхідної аорти.
  7. Виконання одночасної правої антеролатеральної торакотомії або розширення до «грейферної» торакотомії показане, якщо є свідчення травми правого відділу грудної клітки або середостіння, до якої неможливо отримати доступ з лівого боку.
  8. Критичні допоміжні заходи для виконання успішної НРТ включають адекватний внутрішньовенний або внутрішньокістковий доступ, ендотрахеальну інтубацію, початок реанімаційних заходів із контролем пошкоджень та встановлення оро-/назогастрального зонду.
  9. Для пацієнта із загрозою зупинки серця, якщо є можливість його безпосереднього переведення в операційну, переконливо рекомендується розглянути можливість виконання цих заходів порівняно з виконанням НРТ у реанімаційній.
  10. Все необхідне обладнання/матеріали для НРТ слід зберігати разом в легкодоступному місці в реанімаційній, а також регулярно перевіряти та замінювати/поповнювати за потреби.
  11. Тренування травматологічної бригади та симуляційні вправи слід проводити через регулярні проміжки часу; підготовка має включати перевірку необхідного обладнання, виконання індивідуальних завдань і послідовності подій для НРТ
  12. Увесь персонал повинен носити повний набір засобів індивідуального захисту; слід приділяти особливу увагу голкам/гострим предметам, щоб уникнути ятрогенних травм або інфікування (уколи голками, порізи, потрапляння бризок в очі тощо).
*Ці загальні рекомендації не замінюють експертне клінічне судження та прийняття рішень на основі обстеження кожного окремого пацієнта, місцевих можливостей і операційних міркувань.

Вихідна інформація

НРТ, також відома як «торакотомія у відділенні невідкладної допомоги», — це екстремальна процедура, яка виконується у нечисленних випадках у пацієнтів, які поступають із повною зупинкою серця після травми, у яких швидко розвивається зупинка після прибуття, або яким загрожує зупинка серця, що перешкоджає негайному переведенню в операційну. Стан знекровлених пацієнтів з тяжкою гіпотензією або геморагічним шоком не покращуються після зовнішніх компресій грудної клітки.[1]
Фізіологічне обґрунтування НРТ базується як на
  1. лікуванні декількох потенційних джерел кровотечі (контроль серцевої або іншої внутрішньогрудної кровотечі та запобігання піддіафрагмальному знекровленню), так і на
  2. відновленні належного серцевого викиду (зняття тампонади перикарда, покращення церебральної і коронарної перфузії, виконання прямого масажу серця).
Реанімаційна торакотомія детально описана в публікаціях з цивільної травми та має високий рівень смертності, в основному через характер травм, що призвели до виконання НРТ.[2-5] Рівень виживаності найвищий (від 10 до 30%) при проникаючих пораненнях тулуба та у пацієнтів, які прибувають з ознаками життєдіяльності. Виживаність є значно нижчою (менше 5 %) у постраждалих із тупими травмами, особливо у пацієнтів із зупинкою серця на місці події або під час транспортування (1% або менше). Крім того, ймовірність виживання з непорушеною неврологічною функцією є значно нижчою, ніж загальний рівень виживаності, особливо у постраждалих із тупими травмами та зупинкою серця на догоспітальному етапі.
У бойовому середовищі слід враховувати декілька конкретних факторів, оскільки доступні дослідження НРТ під час бойових дій вказують на те, що існує обґрунтована ймовірність довгострокової виживаності та відновлення після НРТ у належним чином відібраних поранених військовослужбовців.[6-10]

Показання до НРТ при цивільній травмі

В умовах цивільної травми НРТ зазвичай показана лише при проникаючій травмі із зупинкою серця або нещодавньою втратою життєвих функцій. Ці показання були формалізовані робочою групою Комітету з питань травми Американської колегії хірургів після спільного перегляду результатів понад 4500 процедур НРТ.[3]
Загальний рівень виживаності для НРТ становив лише 5%, хоча виживаність пацієнтів з проникаючим пораненням серця уражальними елементами на низькій швидкості становила понад 30%. Коли НРТ проводилася лише при проникаючому пораненні та з відповідними показаннями, рівень виживаності становив 8,8%. Хоча такий рівень успіху є надзвичайно низьким, НРТ насправді є процедурою із порятунку життя, без якої виживання практично дорівнює нулю навіть у зазначених сценаріях. Робоча група сформулювала такі рекомендації (клас II):
  1. НРТ найкраще виконувати у пацієнтів із проникаючими пораненнями серця, які надходять до травматологічних центрів невдовзі після події і нетривалого транспортування з видимими або об’єктивно виміряними ознаками життєдіяльності (реакція зіниць, спонтанна вентиляція, наявність пульсу на сонній артерії, кров’яний тиск, який можна виміряти або відчути пальцями, рухи кінцівок або організована активність серця).
  2. НРТ слід виконувати у пацієнтів із проникаючими пораненнями грудної клітки без ураження серця, проте рівень виживаності у цих пацієнтів зазвичай низький. Оскільки важко визначити, чи при пораненні грудної клітки уражено серце, для точної діагностики можна використовувати НРТ.
  3. НРТ можна виконувати у пацієнтів зі знекровлювальними судинними травмами черевної порожнини, проте рівень виживаності у цих пацієнтів зазвичай низький. Слід ретельно відбирати пацієнтів. Рівноцінною процедурою з порятунку життя є REBOA. Цю процедуру слід використовувати як допоміжну до повної корекції судинної травми в черевній порожнині.
  4. НРТ рідко слід виконувати у пацієнтів із зупинкою серця і дихання внаслідок тупої травми через дуже низький рівень виживаності та негативні неврологічні наслідки. Процедуру слід виконувати лише у тих пацієнтів, яких доставлено в травматологічний центр із ознаками життєдіяльності, та у яких спостерігалася підтверджена зупинка серця і дихання.
Алгоритм Західної травматологічної асоціації (WTA) рекомендує виконувати НРТ у пацієнтів із зупинкою серця на догоспітальному етапі та тривалістю серцево-легеневої реанімації менше 10 хвилин для тупої травми та менше 15 хвилин для проникаючого поранення.[5-11]
НРТ також рекомендовано виконувати у пацієнтів, яким виконують серцево-легеневу реанімацію з ознаками життя (дихальне або рухове зусилля, організована/регулярна активність серця або зіничні рефлекси) або у пацієнтів із глибоким шоком (систолічний тиск < 60 мм рт. ст.). Рекомендація WTA щодо виконання НРТ у пацієнтів з тупою травмою із зупинкою серця на догоспітальному етапі та серцево-легеневою реанімацією тривалістю <10 хвилин є більш ліберальною, ніж інші настанови, які не рекомендують виконувати НРТ у цій групі пацієнтів; однак слід зазначити, що рекомендація ґрунтується лише на 5 пацієнтах (4 з організованою електричною активністю серця і 1 із тампонадою внаслідок розриву передсердя).
Нещодавно Східна асоціація травматологічної хірургії (EAST) підготувала практичні рекомендації з НРТ на основі аналізу 72 відповідних досліджень, використовуючи методологію GRADE для оцінки надійності доказів, але також враховуючи ймовірні вподобання пацієнтів.[12]
Вони визначили «ознаки життя» як наявність будь-якої з таких ознак: реактивність зіниць, спонтанне дихання, пульс на сонній артерії, що прощупується, артеріальний тиск, що піддається вимірюванню, рухова активність або організована/регулярна електрична активність. Вони виділили 6 попередньо визначених категорій пацієнтів залежно від 3 умов (проникаючий або тупий механізм травми, торакальне або екстраторакальне розташування та наявність ознак життя) і надали або однозначні, або умовні рекомендації щодо виконання НРТ у пацієнтів без пульсу, а саме:
  1. Проникаюча травма грудної клітки з ознаками життя, але без пульсу на момент надходження (однозначна).
  2. Проникаюча травма грудної клітки без ознак життя і без пульсу на момент надходження (умовна).
  3. Проникаюча екстраторакальна (не краніальна) травма з ознаками життя, але без пульсу на момент надходження (умовна).
  4. Проникаюча екстраторакальна (не краніальна) травма без ознак життя, без пульсу на момент надходження (умовна).
  5. Тупа травма з ознаками життя, але без пульсу на момент надходження (умовна).
  6. Пацієнтам з тупою травмою шостої категорії без ознак життя та без пульсу на момент надходження присвоєно умовну рекомендацію не проводити НРТ.
Про результати догоспітальної торакотомії згадується в малій кількості публікацій.[13,14] Ці дослідження стосувалися лише підгрупи ножових поранень грудної клітки та описували рівень виживаності від 10 до 18%. Такий досвід залишається суворо обмеженим для дуже небагатьох досвідчених бригад, які діють у системі допомоги при травмі з добре налагодженим навчанням та контролем якості.
Нещодавно було повідомлено про результати проспективного спостережного багатоцентрового дослідження аортальної оклюзії для реанімації при травмах і невідкладній хірургії за участі 310 пацієнтів, яким було виконано НРТ з 2013 по 2017 рік після або тупої, або проникаючої травми.[15] Рівень виживаності становив 12,3% через 24 години та 5,2% перед виписуванням. Автори вказують на той факт, що ні практика, ні результати після виконання НРТ за останні 40 років не змінилися.

REBOA (реанімаційна ендоваскулярна балонна оклюзія аорти)

Методика REBOA є новим методом контролю травматичної черевної і тазової кровотечі. Незважаючи на те, що методика REBOA не є абсолютно порівнянною з НРТ, вона є потенційною альтернативою НРТ для досягнення оклюзії аорти і, отже, контролю черевної і тазової кровотечі. У рамках декількох нещодавніх досліджень виконувалися спроби порівняти REBOA та НРТ при кровотечі в ділянці тулуба, що не підлягає притисканню[16-18]. Також доступні результати мета-аналізу.[19]
Незважаючи на те, що методика REBOA була пов’язана з нижчою смертністю, після коригування ризику істотної відмінності у частоті виживання не було — здебільшого тому, що пацієнти, яким виконували НРТ, були у більш критичному стані на момент надходження. Це свідчить про те, що REBOA не є втручанням, порівнянним з НРТ, але може бути використана для запобігання гемодинамічному колапсу у нестабільних пацієнтів, які не перебувають у стані агонії. Щоб краще висвітлити нову роль REBOA як потенційної заміни або як превентивного допоміжного засобу для уникнення НРТ, потрібно проводити постійні дослідження. Показання й подробиці цієї процедури наведено у відповідних настановах the JTS REBOA.[20]

НРТ при бойовій травмі

Особливі міркування
На полі бою або у фронтових умовах слід враховувати декілька важливих додаткових факторів. У першу чергу йдеться про значні відмінності в епідеміології поранених, які поступають у медичні військові заклади із можливістю надання хірургічної допомоги. На відміну від цивільних пацієнтів із травмами, поранені військовослужбовці, як правило, є молодшими за віком та здоровішими за загальним станом здоров’я, і вони поступають переважно із травмами із проникаючим або комбінованим вибуховим/проникаючим механізмом.
Крім того, у бойових умовах чи в середовищі з обмеженим забезпеченням місцева тактична ситуація та її вплив на критичні ресурси можуть бути вагомішими за клінічні фактори. НРТ — це ресурсомістка процедура, яка вимагає залучення декількох співробітників, спеціалізованого обладнання, витратних матеріалів і ресурсів (наприклад, продуктів крові — див. нижче).
Враховуючи низьку загальну ефективність НРТ, рішення про її виконання має ґрунтуватися не лише на індивідуальних факторах пацієнта, але й на врахуванні впливу процедури на загальні можливості медичного закладу. Ця проблема є особливо критичною у закладах ІІ рівня, в яких набагато менше персоналу, обладнання і можливостей впоратися зі значними напливами поранених порівняно із краще забезпеченими закладами III рівня і вище. НЕ слід виконувати НРТ у ситуації з великою кількістю поранених (MASCAL), або коли виконання НРТ негативно вплине на надання допомоги пацієнтам із пораненнями, більш сумісними з життям.
Слід приділяти особливу увагу впливу НРТ на місцевий запас продуктів крові з негайним достроковим припиненням агресивної реанімації продуктами крові, якщо немає швидкої реакції та відновлення кровообігу. Припинення реанімаційних заходів також слід розглянути у пацієнта з відновленням ознак життєдіяльності, але зі значною кровотечею, що вичерпає місцевий запас продуктів крові, та із загальною низькою ймовірністю виживання.
Торакотомія на догоспітальному етапі у поранених військовослужбовців, імовірно, вимагатиме комплексного втручання в дуже складних умовах. Більше того, емпіричні дані не підтверджують думку про те, що рання торакотомія може покращити виживаність.[21]
НРТ слід проводити лише в умовах і закладах, які мають можливості та ресурси для надання необхідного рівня допомоги у разі досягнення відновлення кровообігу або стабілізації загрози зупинки серця. Усі ці чинники, як правило, дозволяють виконувати цю процедуру лише у прифронтових медичних закладах із можливостями надання хірургічної допомоги, належним обладнанням і достатнім запасом продуктів крові.
Доступні публікації
Дослідження, що ґрунтувалося на чотирирічних даних із закладу III рівня в Іраку, вивчало результати після НРТ у контексті бойової травми.[8] НРТ дозволяла відновити кровообіг, достатній для перфузії, у половини пацієнтів, при цьому 46% вижили до початку надання допомоги в операційній. Хоча лише 12% пацієнтів вижили після евакуації із закладу, повідомлялося, що у всіх них функціональні результати були задовільними. Повідомлялося, що всі, хто вижив, не мали неврологічних порушень, і не було жодної різниці у виживанні на основі механізму травми, місця чи характеру травми.
Вибухові травми та вогнепальні поранення були основними механізмами травми для пацієнтів, які розглядалися в цьому дослідженні. Це дослідження вказує на аналогічні або кращі показники виживання після НРТ на фоні бойового поранення порівняно з результатами НРТ, виконаних у цивільних. У попередньому дослідженні, яке обмежувалося проникаючою бойовою травмою грудної клітки з ушкодженнями серця, серед 17 пацієнтів, яким виконали НРТ, повідомлялося про частоту виживання 24%.[22]
Ці результати були підтверджені в новішому дослідженні, яке вивчало результати втручання у 65 пацієнтів, яким було виконано НРТ в одному із закладів III рівня в Афганістані.[9] До механізмів знову належали тільки вибухові та вогнепальні поранення, а загальна виживаність становила 22%. Хоча серед пацієнтів із травматичною зупинкою серця у польових умовах жоден не вижив, спостерігалося 10% виживання через 30 днів серед пацієнтів, у яких були збережені життєво важливі функції в польових умовах, і в яких зупинка відбулася пізніше під час транспортування, а також 42% виживання у поранених, в яких спостерігалася зупинка вже після прибуття в медичний заклад. Це дослідження також демонструє критичну важливість тривалості часу від зупинки серця до виконання НРТ, причому середня тривалість цього час у тих, хто вижив, становила 6 хвилин проти 18 хвилин у тих, хто не вижив.
Нещодавнє ретроспективне 8-річне дослідження реанімаційних торакотомій під час операцій Enduring Freedom та Iraqi Freedom показало 9,9% виживання у 81 пацієнта.[10] Ті, що вижили, мали значно вищий показник за скороченою шкалою пошкоджень кінцівок (що свідчить про корисність оклюзії аорти при знекровленні внаслідок проникаючого поранення таза або суглобів), більш високе початкове насичення киснем і більший післяопераційний рівень використання продуктів крові та інфузійної реанімації (можливе упередження щодо виживання). У всіх, хто вижив, також був вибуховий механізм травми, хоча цей показник не є статистично значущим. Ця публікація свідчить про те, що НРТ може покращити результати лікування первинних вибухових поранень кінцівок у пацієнтів, які були в передсмертному стані на момент прибуття.

Рекомендації

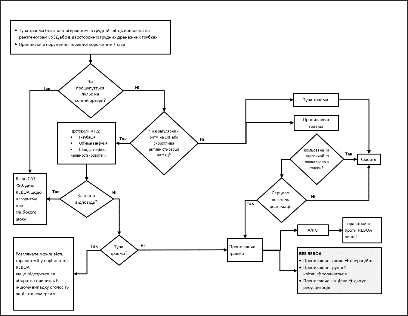
Рекомендований алгоритм НРТ при травматичній зупинці серця у бойових умовах представлено в Додатку A.
Проникаючі поранення
  • Реанімаційна торакотомія в медичному закладі у бойових умовах є найбільш показаною та виправданою у пацієнтів із проникаючими пораненнями, які надходять до закладу у передсмертному стані або з нещодавньою втратою життєвих функцій, особливо у пацієнтів із проникаючими пораненнями грудної клітки. Хоча існують суперечки щодо точного визначення «нещодавньої» втрати життєвих функцій, більшість даних підтверджує часовий проміжок до 10–15 хвилин як точку відліку для зупинки серця на догоспітальному етапі при проникаючому пораненні тулуба або кінцівки.
  • Хоча у більшості із цих пацієнтів поранення є несумісними з життям, до 25% пацієнтів із проникаючою травмою, яким виконують НРТ у фронтовому медичному закладі, можуть бути врятовані з прийнятними неврологічними результатами лікування.
Тупа травма
  • У фронтових умовах тупі травми трапляються рідше — найчастіше після аварій транспортних засобів або падіння з висоти. У вказаному вище дослідженні не було зареєстровано жодного пацієнта з тупою травмою, який би вижив після НРТ, хоча група поранених із тупою травмою була нечисленною.
  • У бойових умовах рішення щодо НРТ слід приймати на розсуд лікаря, з урахуванням того, що дані з цивільних досліджень свідчать про дуже низький рівень виживаності. НРТ слід виконувати лише у пацієнтів, у яких зупинка серця спостерігалася вже в медичному закладів, у яких є загроза зупинки серця, або у пацієнтів із однозначними ознаками життєвих функцій до прибуття, і які поступають у заклад із чіткими ознаками життя (регулярний вузький комплекс на ЕКГ та (або) регулярна скоротлива активність на УЗД серця).
  • Невідкладну реанімаційну торакотомію НЕ СЛІД виконувати у пацієнтів без ознак життєвих функцій на місці отримання травми і під час транспортування, або із зареєстрованими життєвими функціями під час транспортування, у яких на момент прибуття спостерігається зупинка серця.
Особливі обставини
  • Пацієнтам із пораненнями з низькою імовірністю виживання, такими як черепно-мозкова травма або опіки, що займають велику площу поверхні тіла, слід або надати категорію безнадійних після прибуття, або, щонайбільше, виконувати неоперативні реанімаційні заходи і втручання (інтубація, грудна дренажна трубка, ресусцитація / реанімаційні заходи з переливанням крові), після чого провести їхнє повторне обстеження.
  • Пацієнтам із зупинкою серця або загрозою зупинки серця, із тяжкою тупою або проникаючою черепно-мозковою травмою, НРТ загалом є протипоказаною, якщо немає свідчень збереженої неврологічної функції та потенційно несмертельної травми головного мозку.
Вибірковою альтернативою НРТ для контролю піддіафрагмальної кровотечі, що становить загрозу для життя, у фронтових медичних закладах із можливістю надання хірургічної допомоги може бути REBOA. Детальніше про це йдеться у настановах JTS REBOA.[20]

Методика

Завдання НРТ завжди однакові незалежно від травми: зупинити кровотечу та відновити адекватну центральну перфузію. Необхідно негайно звернути увагу на потенційно найбільш летальні виявлені патології, такі як тампонада серця, проникаюче поранення серця, травма великих судин та масивна травма легень. Якщо поранення локалізоване на правій стороні серця або грудної клітки, стандартний розріз НРТ може бути розширений до двосторонньої торакотомії або «грейферного» розрізу через груднину. НРТ — це добре кодифікована процедура, виконання якої можна розглядати в рамках декількох етапів:
  1. Лівий передньо-бічний торакотомічний розріз
  2. Розкриття перикарда
  3. Контроль травми серця
  4. Тимчасова зупинка активної легеневої кровотечі
  5. Перетискання низхідної аорти
  6. Внутрішній масаж серця і дефібриляція
  7. Лікування інших травм грудної клітки, черевної порожнини або периферичних травм
Надзвичайно важливо одночасно виконувати протокол масивної трансфузії, а також застосовувати можливі додаткові фармакологічні засоби. Швидке успішне відновлення серцевої діяльності є ключем до прийняття рішення про доцільність продовження процедури.
Детальні технічні кроки представлені в Додатку B.

Моніторинг покращення показників (ПП)

Цільова популяція
Пацієнти із пораненням грудної клітки, черевної порожнини, таза та (або) нижньої кінцівки зі ступенем тяжкості ≥ 3 згідно з кодом AIS, САТ >0 і <90 або із активною серцево-легеневою реанімацією на момент поступлення у перший медичний заклад ТА без ізольованої травми голови (код AIS для голови/обличчя/шиї = 5 або 6).
Мета (очікувані результати)
НРТ не виконується у пацієнтів без ознак життя, або у пацієнтів, яким серцево-легенева реанімація виконується довше 15 хвилин, або у пацієнтів із ізольованою ЧМТ.
Кількісні показники результативності / дотримання рекомендацій
  1. Кількість і відсоток пацієнтів, яким було виконано НРТ (або REBOA) у цільовій популяції.
  2. Кількість і відсоток пацієнтів, яким не було виконано НРТ (або REBOA) у цільовій популяції.
  3. Кількість і відсоток пацієнтів, яким було виконано НРТ, і які вижили через 24 години, 7 днів, 30 днів (вважаються живими, якщо їх було виписано живими перед досягненням кожної із вказаних часових точок).
  4. Кількість і відсоток пацієнтів у цільовій популяції, яким не було виконано НРТ (або REBOA), і які були оголошені полеглими в бою/померлими після прибуття, або які вижили через 24 години, 7 днів, 30 днів (вважаються живими, якщо їх було виписано живими перед досягненням кожної із вказаних часових точок).
Джерела даних
  • Карта пацієнта.
  • Реєстр травм Міністерства оборони (Department of Defense Trauma Registry, DoDTR)
  • Звіти за результатами консиліумів щодо розвитку ускладнень і смертності.
Системна звітність і частота звітування
Згідно з цими Настановами, вказане вище становить мінімальні критерії моніторингу ПП. Системна звітність виконуватиметься щороку; додатковий моніторинг ПП та заходи із системної звітності можна виконувати залежно від потреб.
Системний перегляд та аналіз даних виконуватиме керівник JTS та Відділ ПП JTS.
Обов’язки
Керівник травматологічної бригади відповідає за ознайомлення з цими Настановами, належне дотримання вказаних у ньому вимог та моніторинг ПП на місцевому рівні.

Література

  1. Mattox KL, Feliciano DV. Role of external cardiac compression in truncal trauma. J Trauma 1982;22:934-6.
  2. Rhee PM, Acosta J, Bridgeman A, Wang D, Jordan M, Rich N. Survival after emergency department thoracotomy: review of published data from the past 25 years. J Am Coll Surg 2000;190:288-98.
  3. Working Group AHSoOACoSCoT. Practice management guidelines for emergency department thoracotomy. Working Group, Ad Hoc Subcommittee on Outcomes, American College of Surgeons-Committee on Trauma. J Am Coll Surg 2001;193:303-9.
  4. Seamon MJ, Fisher CA, Gaughan JP, Kulp H, Dempsey DT, Goldberg AJ. Emergency department thoracotomy: survival of the least expected. World J Surg 2008;32:604-12.
  5. Moore EE, Knudson MM, Burlew CC, et al. Defining the limits of resuscitative emergency department thoracotomy: a contemporary Western Trauma Association perspective. J Trauma 2011;70(2):334-9.
  6. DiGiacomo JC, Odom JW, Swan KG, Salant M. Resuscitative thoracotomy and combat casualty care. Mil Med 1991;156:406-8.
  7. MacFarlane C. Emergency thoracotomy and the military surgeon. ANZ J Surg 2004;74:280-4.
  8. Edens JW, Beekley AC, Chung KK, et al. Longterm outcomes after combat casualty emergency department thoracotomy. J Am Coll Surg 2009;209:188-97.
  9. Morrison JJ, Poon H, Rasmussen TE, et al. Resuscitative thoracotomy following wartime injury. J Trauma Acute Care Surg 2013;74:825-9.
  10. Mitchell TA, Waldrep KB, Sams VG, Wallum TE, Blackbourne LH, White CE. An 8-year review of operation enduring freedom and operation iraqi freedom resuscitative thoracotomies. Mil Med 2015;180(3 Suppl):33-6.
  11. Burlew CC, Moore EE, Moore FA, et al. Western Trauma Association critical decisions in trauma: resuscitative thoracotomy. J Trauma Acute Care Surg 2012;73:1359-63.
  12. Seamon MJ, Haut ER, Van Arendonk K, et al. An evidence-based approach to patient selection for emergency department thoracotomy: A practice management guideline from the Eastern Association for the Surgery of Trauma. J Trauma Acute Care Surg 2015;79:159-73.
  13. Davies GE, Lockey DJ. Thirteen survivors of prehospital thoracotomy for penetrating trauma: a prehospital physician-performed resuscitation procedure that can yield good results. J Trauma 2011;70:E75-8.
  14. Coats TJ, Keogh S, Clark H, Neal M. Prehospital resuscitative thoracotomy for cardiac arrest after penetrating trauma: rationale and case series. J Trauma 2001;50:670-3.
  15. DuBose J, Fabian T, Bee T, Moore LJ, Holcomb JB, Brenner M, Skarupa D, Inaba K, Rasmussen TE, Turay D, Scalea TM; and the AAST AORTA Study Group. Contemporary Utilization of Resuscitative Thoracotomy: Results from the AAST Aortic Occlusion for Resuscitation in Trauma and Acute Care Surgery (AORTA) Multicenter Registry. Shock 2017. doi: 10.1097/SHK.0000000000001091.
  16. Aso S, Matsui H, Fushimi K, Yasunaga H. Resuscitative endovascular balloon occlusion of the aorta or resuscitative thoracotomy with aortic clamping for noncompressible torso hemorrhage: A retrospective nationwide study. J Trauma Acute Care Surg 2017;82:910-4.
  17. DuBose JJ, Scalea TM, Brenner M, Skiada D, Inaba K, Cannon J, Moore L, Holcomb J, Turay D, Arbabi CN, Kirkpatrick A, Xiao J, Skarupa D, Poulin N; AAST AORTA Study Group. The AAST prospective Aortic Occlusion for Resuscitation in Trauma and Acute Care Surgery (AORTA) registry: Data on contemporary utilization and outcomes of aortic occlusion and resuscitative balloon occlusion of the aorta (REBOA). J Trauma Acute Care Surg 2016;81:409-19.
  18. Moore LJ, Brenner M, Kozar RA, Pasley J, Wade CE, Baraniuk MS, Scalea T, Holcomb JB. Implementation of resuscitative endovascular balloon occlusion of the aorta as an alternative to resuscitative thoracotomy for noncompressible truncal hemorrhage. J Trauma Acute Care Surg 2015;79:523-30; discussion 530-2.
  19. Manzano Nunez R, Naranjo MP, Foianini E, Ferrada P, Rincon E, García-Perdomo HA, Burbano P, Herrera JP, García AF, Ordoñez CA. A meta-analysis of resuscitative endovascular balloon occlusion of the aorta (REBOA) or open aortic cross-clamping by resuscitative thoracotomy in non-compressible torso hemorrhage patients. World J Emerg Surg 2017;12:30.
  20. Joint Trauma System, REBOA for Hemorrhagic Shock CPG, 31 Mar 2020. https://jts.health.mil/index.cfm/PI_CPGs/cpgs. Accessed Aug 2020
  21. Morrison JJ, Mellor A, Midwinter M, Mahoney PF, Clasper JC. Is pre-hospital thoracotomy necessary in the military environment? Injury 2011;42:469-73.
  22. Jebara VA, Saade B. Penetrating wounds to the heart: a wartime experience. Ann Thor Surg 1989;47:250-3.
  23. Martin MJ, Beekley A. Front Line Surgery: A Practical Approach (Second edition). New York: Springer Publishing Inc.; 2017.
  24. Joint Trauma System, Infection Prevention in Combat-Related Injuries CPG, 08 Aug 2016. https://jts.health.mil/index.cfm/PI_CPGs/cpgs. Accessed Jun 2018.
  25. Joint Trauma System, Damage Control Resuscitation CPG.12 Jul 2019. https://jts.health.mil/index.cfm/PI_CPGs/cpgs.
  26. Borden Institute, US Army Medical Department and School, Office of the Surgeon General (US Army). Emergency War Surgery. 5th U.S. Edition, 2018.

ДОДАТОК А. Рекомендований алгоритм для нрт при травматичній зупинці

ДОДАТОК B. Методика невідкладної реанімаційної торакотомії

Підготовка
Усі працівники реанімаційних і хірургічних відділень у закладах ІІ рівня повинні пройти відповідну підготовку, щоб полегшити виконання НРТ.
Усі необхідні матеріали та обладнання для НРТ слід попередньо запакувати та зберігати в легкодоступному місці в зоні реанімації та періодично перевіряти на повноту та придатність для використання.[23]
Хірург і призначені члени бригади повинні перевірити вміст і склад комплекту для НРТ.
Весь персонал, який виконує, допомагає або іншим чином бере участь у виконанні НРТ, повинен використовувати засоби індивідуального захисту, включаючи халат, рукавички та захист для очей.
Невідкладність процедури, разом із залученням декількох асистентів і низки гострих інструментів становить сценарій високого ризику випадкових травм та поширення інфекційних захворювань на залучений медичний персонал (див. настанови JTS Prevention Infection in Combat Injuries).[24]
Під час навчання та фактичного виконання НРТ слід докласти особливих зусиль, щоб підкреслити важливість дотримання заходів безпеки, включаючи контроль усіх голок, шприців, скальпелів та інших гострих предметів.
Попередня обробка операційного поля для виконання НРТ не вимагається, оскільки природа цієї процедури не дає часу для висихання розчинів для обробки та досягнення ними протимікробної дії.
Якщо це взагалі можливо, остаточний контроль дихальних шляхів слід отримати до або під час НРТ, але НРТ не слід відкладати виключно для забезпечення прохідності дихальних шляхів.
Заходи із забезпечення адекватного внутрішньовенного або внутрішньокісткового доступу для інфузії продуктів крові слід виконувати одночасно з НРТ, пам’ятаючи, що у випадку проникаючої травми грудної клітки інфузії через верхні кінцівки можуть бути неефективними, доки кровотечу не буде зупинено. Схожим чином, ресусцитацію при пораненнях нижніх кінцівок, таза або черевної порожнини зі знекровленням слід виконувати за допомогою катетера у верхній кінцівці або через центральний венозний катетер. У пацієнта з ускладненим внутрішньовенним доступом слід негайно забезпечити внутрішньокістковий доступ, бажано в груднину або плечову кістку.
Наполегливо рекомендується розглянути можливість встановлення правої грудної дренажної трубки, якщо є імовірність ушкодження/кровотечі з правого боку. Як альтернатива, доступ до правої частини грудної клітки можна отримати шляхом розширеної торакотомії або грейферного розрізу.
Для успішної НРТ слід забезпечити ефективну аспірацію.
Розріз та експозиція
  1. НРТ починається з великої криволінійної лівої антеролатеральної торакотомії (від груднини до столу) приблизно в четвертому міжребер’ї. Розріз для дренування плевральної порожнини, якщо його було виконано раніше, може слугувати початковою точкою для торакотомії. Експозицію можна істотно покращити, підклавши під ліву частину спини рушник або валик, щоб підняти та виконати ротацію лівої частини грудної клітки.
  2. Лінія соска у чоловіків та інфрамамарна складка у жінок є доцільним анатомічним орієнтиром (не слід витрачати час на спроби порахувати ребра). У разі сумнівів краще помилково виконати розріз вище, ніж надто низько.
  3. Після початкового розрізу скальпелем до рівня м’язів грудної стінки або крізь нього можна використати великі ножиці, щоб швидко та безпечно розкрити решту тканин на всю довжину розрізу, провівши частково відкриті ножиці вздовж верхнього краю ребра.
  4. Внутрішня грудна (мамарна) артерія розташована на 1‒2 см латеральніше від межі груднини та буде перерізана під час НРТ. Перерізання цих судин не матиме фізіологічних наслідків, але необхідно буде зупинити супутню кровотечу (тільки після відновлення кровообігу в разі успішної процедури) за допомогою шовного матеріалу або металевих кліпс.
  5. Якщо після первинної лівосторонньої НРТ необхідно буде виконати додаткову експозицію з правого боку грудної клітки, в ділянці серця або воріт легень, розріз слід швидко розширити через груднину ножем Лебше або простими тактичними ножицями [*чи наявними кістковими кусачками по типу Шумахер чи Лістон — прим. редактора укр. перекладу] і продовжити з правого боку (двостороння торакостернотомія або «грейферний» розріз).
  6. Після завершення розрізу встановлюють ретрактор (ручкою донизу), ребра розсувають і легеню спочатку упаковують ззаду за допомогою лапаротомних серветок або стерильних рушників, або її вручну відсуває асистент; цьому може сприяти розріз нижньої легеневої зв’язки. Після видалення крові та (або) утвореного згустку з лівого плеврального простору візуалізують перикард для оцінки серцевої діяльності та гемоперикарда.
ПРИМІТКА. Однією з найпоширеніших технічних помилок при НРТ є незадовільна експозиція через недостатню довжину розрізу шкіри та відсутність повного розділення підшкірного та м’язового шарів.
Процедури на серці
  1. Перикардіотомія: Перикард відкривають поздовжньо принаймні на ширині одного пальця спереду від діафрагмального нерва, який можна ідентифікувати на його краніо-каудальному шляху вздовж латерального перикарда, як правило, в межах 1‒2 см від воріт легень. Перикард слід відкрити, захопивши його щипцями та використавши ножиці для розрізання тканин, з подальшим розширенням розрізу вниз до діафрагми, а також краніально, нижче верхньої апертури грудної клітки. Якщо гемоперикард великий, відповідний натяг може ускладнити захоплення перикарда щипцями. Потім серце можна частково вийняти з перикарда, щоб перевірити його на наявність пошкоджень і, якщо необхідно, полегшити прямий масаж серця.
  2. Якщо після перикардіотомії виявлено пошкодження серця, початковий тимчасовий контроль може бути досягнутий за допомогою затискання пальцем, великого бокового затискача, катетера Фолея або навіть хірургічного шкірного степлера.
  3. За відсутності ефективної серцевої діяльності на цьому етапі слід швидко розпочати прямий масаж серця, використовуючи методику двома руками, яка є менш травматичною та забезпечує кращий серцевий викид. Він буде неефективним, якщо не відбулася рідинна реанімація, достатня для забезпечення адекватного переднавантаження.
  4. При зупинці серця дефібриляцію слід виконувати на ранній стадії. Якщо є внутрішні електроди, струм зазвичай подається з енергією 20 Джоулів. В іншому випадку також можна використовувати зовнішні електроди у звичайному положенні на шкірі з енергією 200 Дж, після тимчасового усунення ретрактора ребер, щоб на нетривалий час закрити грудну порожнину.
  5. Якщо немає ураження серця, і серцева діяльність відсутня (асистолія), реанімаційні заходи слід припинити через обґрунтований проміжок часу (5‒10 хвилин).
  6. У разі успішного відновлення серцевої діяльності слід виконати більш повну корекцію уражень серця або інших внутрішньогрудних ушкоджень, а обстеження завершити.
Затискання аорти
  1. У разі підтвердженої або підозрюваної кровотечі під діафрагмою після торакотомії увагу найперше слід зосередити на перетисканні низхідної грудної аорти. Легеню втягують і упаковують спереду та згори, щоб ідентифікувати аорту в місці її розташування безпосередньо перед хребцями. Полегшити цю маніпуляцію можна шляхом розрізання нижньої легеневої зв’язки.
  2. Аорту слід перетиснути трохи вище від діафрагми, щоб максимізувати колатеральний кровоплин і перфузію спинного мозку. У пацієнтів зі знекровленням або асистолією (тобто з «плоскою» аортою) з аортою легко сплутати стравохід. Встановлення орогастральної або назогастральної трубки допоможе ідентифікувати та уникнути пошкодження прилеглого стравоходу (розташованого медіально/попереду від аорти).
  3. При відкритті медіастинальної плеври використовується обмежене тупе розсічення з обох боків аорти, щоб полегшити розміщення великого атравматичного судинного затискача Дебейкі.
  4. Після встановлення затискача можна розпочати агресивну ресусцитацію та скласти негайні плани прямого хірургічного контролю травм пацієнта. Якщо у пацієнта залишається сильна гіпотензія незважаючи на рідинну реанімацію після затискання аорти, малоймовірно, що його травми є сумісними з життям.
  5. Необхідно ретельно контролювати тривалість внутрішньогрудного затискання аорти, а максимальна допустима тривалість у пацієнта, який вже перебуває в стані геморагічного шоку, становить 30‒40 хвилин. Затискач слід зняти якнайшвидше, або, якщо надалі вимагається проксимальний контроль пошкоджень судин живота, таза чи кінцівок, затискач можна перемістити нижче черевної аорти або клубових судин. Після виконання необхідних маніпуляцій для контролю пошкоджень, бригада повинна бути готова до швидких гемодинамічних змін і потенційного розвитку гіперкаліємії та (або) метаболічного ацидозу після зняття затискача (ішемічно-реперфузійне пошкодження або «реперфузійний синдром»).
Травма в грудній клітці
Якщо після торакотомії буде виявлене пряме ушкодження легень або судин воріт легень, для тимчасової зупинки кровотечі в цій системі із низьким тиском зазвичай достатньо безпосереднього притискання (пальцем, скрученим бинтом або лапаротомною губкою). Використання марлевих серветок для згортання легеневої паренхіми в медіальній частині запакує ворота легень і звільнить ваші руки на початковому етапі, щоб дозволити виконати детальніший огляд грудної клітки, серця та судин для виявлення можливої кровотечі, а також дозволить розмістити аортальний затискач. Деякі серйозні пошкодження легень можуть вимагати масового раннього затискання судин воріт легень.
Після забезпечення тимчасового контролю можна розпочати реанімаційні заходи, а пацієнта можна доставити в операційну для остаточної реконструкції легень із резекцією зі скобами, накладанням швів, «трактотомією» зі скобами або, у крайніх випадках, пневмонектомією (що призводить до дуже високої смертності поранених навіть за відсутності зупинки серця до виконання процедури).
Обширні травми легень також створюють ризик повітряної емболії, яка може призвести до потрапляння захопленого повітря в легеневі вени, а згодом — у ліву частину серця та коронарні судини. Запобігти цьому ризику може раннє затискання судин воріт легень, швидкий безпосередній контроль розривів легенів або тимчасове занурення ураженої ділянки в іригаційну рідину.
У разі травми великих судин грудної клітки тимчасовий контроль може бути досягнутий за допомогою притискання пальцем або атравматичних судинних затискачів. Якщо цього недостатньо для контролю травми великих судин під час НРТ, це, ймовірно, вказує на травму, не сумісну із життям.
На відміну від легеневої кровотечі, міжреберна кровотеча та кровотеча в грудній стінці відбувається під артеріальним тиском і потребує більш зосередженого та міцного притискання для початкового контролю, після чого слід накладати численні шви та (або) затискачі.

ДОДАТОК C. Додаткова інформація щодо застосування за незатвердженими показаннями згідно з CPG

Мета
Мета цього Додатка — надати роз’яснення політики та практики Міноборони щодо включення в Настанови CPG «незатверджених» показань для продуктів, які були схвалені Управлінням з контролю якості продуктів харчування і лікарських засобів США (FDA). Це стосується незатверджених показань при застосуванні у пацієнтів, які належать до збройних сил.
Вихідна інформація
Використання продуктів, схвалених FDA, за незатвердженими показаннями, надзвичайно поширене в медицині США і зазвичай не регулюється окремими нормативними актами. Проте, згідно з федеральним законодавством, у деяких обставинах застосування схвалених лікарських засобів за незатвердженими показаннями підлягає нормативним актам FDA, що регулюють використання «досліджуваних лікарських засобів».
До цих обставин належить використання в рамках клінічних досліджень, а також, у військовому контексті, використання за незатвердженими показаннями згідно з вимогами командування. Деякі види використання за незатвердженими показаннями також можуть підлягати окремим нормативним актам.
Додаткова інформація щодо застосування за незатвердженими показаннями згідно з CPG
Включення в Настанови CPG застосувань за незатвердженими показаннями не належить до клінічних випробувань і не є вимогою командування. Більше того, таке включення не передбачає, що армійська система охорони здоров’я вимагає, щоб лікарі, які працюють в структурах Міноборони, застосовували відповідні продукти за незатвердженими показаннями або розглядали їх як «стандарт лікування».
Натомість, включення в Настанови CPG застосувань за незатвердженими показаннями допомагає відповідальним медичним робітникам виконувати клінічну оцінку завдяки інформації про потенційні ризики та переваги альтернативних видів лікування. Рішення щодо клінічної оцінки належить відповідальному медичному працівнику в рамках відносин «лікар — пацієнт».
Додаткові процедури
Виважений розгляд
Відповідно до вказаної мети, при розгляді застосувань за незатвердженими показаннями в Настановах CPG окремо вказується, що такі показання не схвалені FDA. Крім того, розгляд підкріплений даними клінічних досліджень, в тому числі інформацією про обережне використання продукту та всі попередження, видані FDA.
Моніторинг забезпечення якості
Процедура Міноборони щодо застосувань за незатвердженими показаннями передбачає регулярний моніторинг забезпечення якості з реєстрацією результатів лікування та підтверджених потенційних побічних явищ. З огляду на це ще раз підкреслюється важливість ведення точних медичних записів.
Інформація для пацієнтів
Належна клінічна практика передбачає надання відповідної інформації пацієнтам. У кожних Настановах CPG, що передбачають застосування за незатвердженими показаннями, розглядається питання інформації для пацієнтів. За умови практичної доцільності, слід розглянути можливість включення додатка з інформаційним листком для пацієнтів, що видаватиметься до або після застосування продукту. Інформаційний листок має в доступній для пацієнтів формі містити такі відомості:
  • a) це застосування не схвалене FDA;
  • b) причини, чому медичний працівник зі структури Міноборони може прийняти рішення використати продукт з цією метою;
  • c) потенційні ризики, пов’язані з таким застосуванням.
Невідкладна реанімаційна торакотомія (НРТ) – настанови Surgical CCC Військова хірургія – настанови Deployed Medicine - GMKA - Global Medical Knowledge Alliance