Лікування травми сечостатевої системи – настанови Surgical CCC

Read in English
JOINT TRAUMA SYSTEM – КЕРІВНИЦТВО З КЛІНІЧНОЇ ПРАКТИКИ ( JTS CPG)
(ідентифікатор CPG: 42)
Surgical Combat Casualty Care — клінічні рекомендації від Deployed Medicine (проєкт Defence Health Agency, USA) щодо алгоритмів надання хірургічної допомоги та оперативного лікування травм, отриманих внаслідок бойових дій.
Команда GMKA планує перекласти українською мовою близько 60 посібників з настановами. Вони містять інформацію про проведення рідинної ресусцитації, лікування травм кінцівок і черепно-мозкових травм, застосування тактики «Damage Control» та інші важливі для військової хірургії теми.

Стислий огляд

У період з 2001 по 2011 рік 501 військовослужбовець отримав травми сечостатевих органів у нижній ділянці, а загальна кількість травм становила 729. Характер ушкоджень був різноманітним і включав такі органи, як пеніс (20%), яєчка (36%), мошонка (39%) та уретра (5%). Хірургічні втручання на сечостатевій системі становлять приблизно 1,15% операцій, що виконуються при бойових пораненнях.
При розгортанні біля лінії фронту хірурги зазвичай працюють без урологічної підтримки. Найпоширеніші операції відображають вищезгадані характери ушкоджень: яєчко (20,6%), сечовий міхур (18,8%), мошонка (17,7%) і нирки (13,5%). Найпоширенішими окремими процедурами були одностороння орхіектомія (394; 9,9%), зашивання розривів мошонки та піхвової оболонки (373; 9,4%), нефроуретеректомія (360; 9,1%) та інша надлобкова цистостомія (268; 6,8%). У всіх хірургів, які працюють у зоні бойових дій, може виникнути потреба оцінювати, визначати етапи та хірургічно лікувати сечостатеві та гінекологічні розлади.[1,2]
Операції на чоловічих статевих органах, сечовому міхурі та нирках — це найпоширеніші хірургічні втручання на сечостатевих органах у підрозділах в зоні бойових дій, тому всі хірурги повинні бути знайомі з відповідним лікуванням цих ушкоджень.
Ці настанови містять вказівки щодо виявлення небезпечних для життя ушкоджень сечового міхура, зупинки кровотечі, встановлення сечового дренажу та збереження функції, де це можливо.

Вихідна інформація

Лікування травм сечостатевої системи вимагає системного підходу до візуалізаційних досліджень та лікування, який відповідає встановленим хірургічним і травматологічним принципам. Критично важливим для первинної оцінки є забезпечення гемодинамічної стабільності пацієнта, оскільки алгоритми лікування відрізняються в залежності від клінічної ситуації. Стабільним пацієнтам проводять ретельне рентгенологічне обстеження, яке дозволяє виявити місця кровотечі і пошкоджень сечостатевої системи та безпечно встановити сечовий дренаж. Враховуючи, що внутрішньочеревні травми сечостатевої системи часто пов’язані зі значними судинними та вісцеральними ушкодженнями, у нестабільних пацієнтів доцільно виконувати швидке хірургічне обстеження та зупинку кровотечі.[2]
Збереження якомога більшої кількості тканин, особливо при операціях на зовнішніх статевих органах, має бути додатковою метою для хірургічних бригад у фронтових умовах. Сучасні принципи надання медичної допомоги під час бойових дій дозволяють проводити багаторазові хірургічні обстеження на шляху евакуації до третинних центрів за межами театру бойових дій, де можна провести повторну оцінку тканин, зрошення рани, подальше висічення та надати остаточну допомогу.[3]

Оцінка і лікування

Десять відсотків усіх бойових поранень в рамках збройних конфліктів, у яких зараз залучені США, включають травми сечостатевої системи, які за характером можуть бути тупими, проникаючими або комбінованими. Широке застосування саморобних вибухових пристроїв (СВП) призвело до значної кількості проникаючих поранень, які включають органи сечостатевої системи як частину складної картини поранення з ураженнями живота, таза, промежини та кінцівок.[3,6-9]
Значне зменшення кількості поранень нирок було відмічено у постраждалих, які носили бронежилети.[10] Це не дивно, що, враховуючи механізм травми, найчастіше травмуються зовнішні статеві органи та нижні сечові шляхи (сечовий міхур і уретра).[6,11,12] Тому ретельне обстеження є обов’язковим для всіх тяжкопоранених пацієнтів після належної первинної оцінки та лікування, що ґрунтується на принципах невідкладної медичної допомоги при травмі (Advanced Trauma Life Support, ATLS).
Початкове обстеження
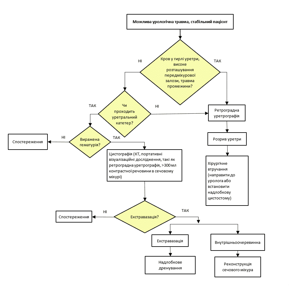
Важкопоранені пацієнти зазвичай потребують дренування сечового міхура за допомогою катетера для полегшення відтоку сечі та моніторингу гемодинаміки шляхом щогодинної оцінки сечовиділення. Ознаками можливої травми уретри є гематома мошонки, кров у гирлі уретри або високе розташування передміхурової залози при первинному ректальному огляді. У таких ситуаціях цілісність уретри має бути підтверджена до встановлення катетера.
Якщо при первинному встановленні катетера є опір, може знадобитися ретроградна уретрографія (див. Зображення 1. Алгоритм дій при урологічній травмі нижче). [4, 13] Неможливість безпечного проведення катетера має розглядатися як підстава для встановлення надлобкового катетера.
Після успішного встановлення катетера слід виконати аналіз сечі та негайно відмітити наявність будь-якої грубої гематурії. Оцінку наявності ураження нирок необхідно виконувати у пацієнтів з вираженою гематурією або у пацієнтів з мікроскопічною гематурією та початковим систолічним АТ < 90 мм рт. ст. (після забезпечення у них гемодинамічної стабільності), а також у пацієнтів з механізмом травми або результатами фізикального обстеження, що вказують на ураження нирок (наприклад, швидке сповільнення, перелом ребер, фланковий екхімоз або проникаюча травма черевної порожнини, бокового відділу або нижньої частини грудної клітки).[13]
Стабільність пацієнта, операційне середовище та можливості лікувального закладу визначатимуть, які ресурси для рентгенографічного та хірургічного обстеження доступні на кожному рівні надання допомоги. Найкращим візуалізаційним обстеженням для оцінки травми нирок і сечоводів є комп’ютерна томографія (КТ) із в/в контрастною речовиною та відстроченою візуалізацією.[13]
Якщо вона недоступна, можна виконати «одномоментну» внутрішньовенну пієлографію (IVP). Під час первинного обстеження пацієнтів з гематурією важливо зазначити, що тяжкість гематурії (виражена або мікроскопічна) не обов’язково корелює з тяжкістю травми.[12]
Наприклад, можлива мінімальна гематурія, незважаючи на травми нирок високого ступеня, такі як розрив сечовідно-мискового з’єднання, пошкодження ніжки та сегментарний артеріальний тромбоз.[11]
І навпаки, травма нирок низького ступеня може призвести до тривалої вираженої гематурії. Таким чином, правильна діагностика ступеня травми та високий рівень підозри щодо можливої травми є критично важливими незалежно від ступеня тяжкості гематурії. У разі тупої травми нирки більшість ушкоджень можна лікувати консервативно. Шкала оцінки представлена в розділі “Травма нирок” в Додатку A. Урологічна діагностика та лікування.
Зобр. 1. Алгоритм дій при урологічній травмі

Травма нирок

Пацієнти з проникаючими пораненнями нирок часто мають супутні травми інших внутрішньочеревних органів, які потребують лапаротомії. Дотримуючись принципів лікування судинної травми заочеревинного простору, слід обстежити всі проникаючі поранення зони 2 (перинефричні). Як правило, у разі тупої травми гематому, обмежену заочеревинним простором, можна залишати без лікування; проте постійна кровотеча, розширення гематоми або медіальні гематоми свідчать про пошкодження брижі, аорти або порожнистої кишки і вимагають негайного обстеження.[4]
Рішення про реконструкцію або видалення пошкодженої нирки в цей час залежить від можливості її порятунку і здатності пацієнта перенести процедуру. Якщо це можливо, слід розглянути можливість збереження нирки. Нефректомія може знадобитися у випадку тяжкого пошкодження нирки або нестабільного стану пацієнта. Перед нефректомією слід перевірити наявність контралатеральної нирки за допомогою пальпації або портативного візуалізаційного дослідження (on-table imaging, IVP). Поранення нирок при високій швидкості уражального елемента важко піддаються реконструкції і часто призводять до нефректомії. (Див. “Нефректомія” у Додатку A. Урологічна діагностика та лікування). [14]
Травми уретри завжди є вторинними по відношенню до проникаючого поранення, і для правильної діагностики слід підтримувати високий рівень підозри, заснований на передбачуваній траєкторії кулі або осколків; корисними можуть бути портативні візуалізаційні дослідження, якщо їх можна виконати в операційній.[15,16]
Гематурія може бути відсутня, і єдиною зачіпкою можуть бути пошкодження органів, розташованих близько до сечоводу, або підвищення креатиніну в сироватці крові без видимої причини. Якщо виявлено пошкодження сечоводу, можна виконати його реконструкцію, проте як мінімум слід «позначити» сечовід для подальшої реконструкції та забезпечити належне дренування. Екстракорпоральне дренування («стент–шкіра» або черезшкірна нефростомія — техніка, що це не є широко доступною в зоні бойових дій)[15] передбачає використання невеликої трубки для годування або стента, якщо руйнування навколишніх тканин перешкоджає ранній реконструкції. (Див. Додаток A. Урологічна діагностика та лікування). [14]
Алгоритмічний підхід до лікування травми нирок представлений на зображенні 2 нижче.
Зобр. 2. Алгоритм дій для лікування травми нирок

Травма сечового міхура

Ушкодження сечового міхура можуть бути вторинними внаслідок тупої або проникаючої травми. Розрив сечового міхура внаслідок тупої травми зазвичай пов’язаний з переломом кісток таза і призводить до сильної гематурії. Таким чином, поєднання цих двох ознак (гематурія + перелом кісток таза) є підставою для проведення ретроградної рентгенівської або КТ-цистографії для оцінки пошкодження сечового міхура.[13] Проникаюче пошкодження сечового міхура необхідно виключити, якщо траєкторія проникаючого елемента міститься поблизу таза або нижньої частини живота.[18]
Ретроградна (рентгенівська або КТ) цистографія має бути виконана до проведення експлоративної лапаротомії, якщо це можливо. Однак, якщо перед обстеженням черевної порожнини неможливо виконати візуалізаційні дослідження, великі внутрішньоочеревинні пошкодження сечового міхура можна швидко виключити, заповнивши сечовий міхур ретроградно 200‒300 мл стерильного фізіологічного розчину або розведеного метиленового синього через катетер Фолея і перевіривши, чи не витікає рідина в очеревинну порожнину. За допомогою цього методу неможливо надійно виключити позаочеревинні ушкодження.
При внутрішньоочеревинному розриві сечового міхура слід обов’язково виконати реконструкцію, тоді як позаочеревинний розрив можна лікувати безопераційно за допомогою дренування катетером Фолея. Негайна реконструкція при позаочеревинних ушкодженнях може бути доцільною, коли переломи таза призводять до потрапляння кісткових уламків у просвіт сечового міхура, коли супутні розриви прямої кишки або піхви можуть призвести до утворення фістули до розірваного сечового міхура, при пошкодженнях шийки сечового міхура, які не загоюються лише за допомогою катетерного дренування, або коли у пацієнта виконується відкрита реконструкція супутніх травм органів черевної порожнини і малого таза у стабільному стані.[13]
Реконструкція сечового міхура виконується за допомогою двошарового закриття з використанням швів, що розсмоктуються, та катетерного дренування сечового міхура. (Див. “Ушкодження сечового міхура” в Додатку A. Урологічна діагностика та лікування). Важливо зазначити, що ушкодження сечового міхура внаслідок проникаючої травми з високою частотою супроводжується пошкодженням прямої кишки.[18]

Травма уретри

Травми уретри виявляють за допомогою ретроградної уретрографії. Тупі травми передньої частини уретри слід стентувати уретральним катетером, якщо це можливо, або відвести за допомогою надлобкової цистостомії. Травми задньої частини уретри, натомість, можна лікувати за допомогою лише надлобкової цистостомії.[13] Обґрунтована спроба вирівняти уретру ендоскопічно може бути виконана під час наступних оперативних оглядів, коли буде забезпечено клінічну стабільність пацієнта через кілька днів після поранення.[13]
Проникаючі травми передньої частини уретри можна в першу чергу реконструювати за допомогою тонкого шовного матеріалу, що розсмоктується, накладеного поверх уретрального катетера, якщо ступінь пошкодження / забруднення м’яких тканин є обмеженим.
Однак, коли складні вибухові травми призводять до пошкодження передньої частини уретри, пов’язаного зі значною втратою м’яких тканин промежини та (або) геніталій, для полегшення сечовипускання достатньо виконати лише відведення сечі (трансуретральне або надлобкове), поки пацієнта не огляне уролог, який зможе допомогти з лікуванням рани та складною уретрогенітальною реконструкцією, що часто необхідна в таких випадках. Найдоцільніше це робити в закладі IV або V рівня після планування, виконаного міждисциплінарною командою.

Зовнішні статеві органи

У зв’язку зі збільшенням кількості складних бойових поранень від вибухових пристроїв у сучасних бойових діях та політравми нижніх кінцівок, промежини, таза і нижньої частини живота, більша увага приділяється лікуванню пошкоджень м’яких тканин зовнішніх статевих органів та уретри. Пошкодження яєчок в деяких випадках легко не помітити через невеликі вхідні отвори мошонки, що вимагає високого рівня підозри при обстеженні пацієнтів зі значною вибуховою травмою. Портативна ультразвукова діагностика з налаштуваннями судинного кровотоку може легко виявити розрив яєчка і порушення судинного кровотоку.[19]
Початкове оперативне лікування включає ретельну оцінку пошкоджених ділянок з усуненням забруднень і висіченням нежиттєздатних тканин. Це робиться в поєднанні з рясним зрошенням рани під низьким тиском.[5] (Див. “Травми зовнішніх статевих органів” у Додатку A. Урологічна діагностика та лікування).
Окрім артеріальної кровотечі, при первинному хірургічному втручанні слід звернути увагу на судинні структури статевого члена та мошонки, а саме: печеристі тіла, губчасте тіло та обидва яєчка. Розриви печеристих тіл можна закрити шовним матеріалом, що розсмоктується, намагаючись не зачепити дорсальні нервово-судинні структури. Водночас слід уникати агресивного повного ушивання губчастого тіла, а виконувати натомість локальне зашивання його білкової оболонки, що зменшує ризик ішемічних змін дистальніше місця пошкодження при таких складних пораненнях.[19,20]
Пацієнтам з проникаючими пораненнями мошонки або ознаками розриву яєчка при обстеженні слід виконати дослідження мошонки. Розриви яєчок лікують за допомогою іригації та видалення нежиттєздатних сім’яних канальців. Після цього білкова оболонка закривається і повертається в мошонку.[13] Для закриття дефекту, коли недостатньо білкової оболонки, може бути використаний клапоть власної оболонки яєчка, щоб отримати закриття без натягу над відкритими канальцями. [21]
Затримка з лікуванням травми яєчка допускається, коли пацієнт надто нестабільний, або немає достатнього досвіду для лікування травми при початковому обстеженні. Необхідно докласти всіх зусиль, щоб врятувати життєздатну тканину яєчка, особливо якщо уражені обидва яєчка або необхідна одностороння орхіектомія. Пошкоджене яєчко слід загорнути в марлю, змочену фізіологічним розчином, і захистити декількома шарами додаткової пов’язки. Вакуумна пов’язка НЕ підходить, якщо оболонка залишається відкритою. Усі результати обстежень слід задокументувати і передати на наступний рівень надання медичної допомоги.
Поверхневі шари фасції та шкіри статевого члена можна і потрібно залишати відкритими після високоенергетичної травми. Нещільне зближення цих шарів переривчастим швом дозволяє продовжити оцінку тканин і проводити додаткове висічення рани. Доцільно накласти вологу марлеву пов’язку або пов’язку з від’ємним тиском. Як альтернатива, між нещільно накладеними переривчастими швами можна розмістити дренажі Penrose. У випадках, коли закриття мошонки неможливе, яєчко можна накрити неадгезивною пов’язкою з подальшим накладанням пов’язки з від’ємним тиском. Під час початкової хірургічної допомоги створення підшкірної сумки стегна вимагається рідко.
Оскільки останнім часом дедалі більше жінок приймають на всі види посад у збройних силах, також підвищилася кількість травм сечостатевої системи у пацієнток. Із майже 1500 військовослужбовців, які брали участь в операціях Enduring Freedom та Iraqi Freedom в період з 2001 по 2013 рік, 1,3% становили жінки. До травм, описаних у жінок-військовослужбовців, належать травми сечового міхура, вульви, піхви, сечового міхура та промежини. Наразі існує обмежена кількість доказових рекомендацій щодо лікування цих травм.
Початкова допомога має бути зосереджена на належному огляді пошкоджених тканин з повним обстеженням, включаючи вагінальне склепіння, уретру та задній прохід з іригацією під низьким тиском та обережним видаленням деваскуляризованих тканин. Навколо клітора слід практикувати обмежене висічення, віддаючи перевагу повторним обстеженням в операційній з втручанням у разі потреби. Цю нову модель травми відстежують проспективно, щоб найкращим чином забезпечити належну медичну допомогу.[22,23]

Аспекти аеромедичної евакуації

Як і для всіх післяопераційних пацієнтів та пацієнтів, зафіксованих на ношах, слід розглянути можливість профілактики тромбозу глибоких вен. Див. настанови The Prevention of Deep Venous Thrombosis – Inferior Vena Cava Filter CPG, 02 Aug 2016 (ID: 36).
  • Вібрація і підвищений набряк тканин у польоті посилюють біль. Забезпечте належне знеболення під час транспортування, замовивши знеболювальні препарати від проривного болю.
  • Не виймайте дренажі у межах 12 годин перед транспортуванням.
  • Розгляньте можливість наповнення балона катетера Фолея водою, щоб зменшити розширення під час польоту.

Моніторинг покращення показників (ПП)

Цільова популяція
  • Усі пацієнти з травмою сечостатевої системи (нирки, сечовід, сечовий міхур, яєчко/яєчники, статевий член, зовнішні статеві органи)
  • Всі поранені пацієнти з гематурією.
Мета (очікувані результати)
  1. Всі пацієнти в цільовій популяції пройшли задокументоване обстеження сечостатевої системи.
  2. Пацієнтам з травмою нирок виконують спроби порятунку нирок, за винятком випадків, коли у пацієнта нестабільна гемодинаміка.
  3. Пацієнтам з гематурією виконують обстеження щодо можливої травми сечостатевої системи (візуалізація, якщо пацієнт стабільний, хірургічне обстеження, якщо нестабільний).
  4. Пацієнтам з тупою травмою, переломом кісток таза та гематурією виконують цистографію для виявлення можливих пошкоджень сечового міхура.
  5. Пацієнтам з підозрою на пошкодження уретри або кров’ю в уретрі проводять ретроградну уретрографію.
Кількісні показники результативності / дотримання рекомендацій
  1. Кількість і відсоток пацієнтів із цільової популяції, у яких задокументовано проведення обстеження сечостатевої системи.
  2. Кількість та відсоток пацієнтів з травмою нирок, які є гемодинамічно стабільними при надходженні у заклад II або III рівня, яким виконується нефректомія на тому ж рівні надання медичної допомоги.
  3. Кількість і відсоток пацієнтів з гематурією, яким виконують обстеження щодо можливої травми сечостатевої системи (візуалізація, якщо пацієнт стабільний, хірургічне обстеження, якщо нестабільний).
  4. Кількість і відсоток пацієнтів з тупою травмою, переломом кісток таза та гематурією, яким виконують цистографію для виявлення можливих пошкоджень сечового міхура.
  5. Кількість і відсоток пацієнтів з підозрою на пошкодження уретри або кров’ю в уретрі, яким проводять ретроградну уретрографію.
Джерело даних
  • Карта пацієнта
  • Реєстр травм Міністерства оборони (Department of Defense Trauma Registry, DoDTR)
Системна звітність і частота звітування
Згідно з цими Настановами, вказане вище становить мінімальні критерії моніторингу ПП. Системна звітність виконуватиметься щороку; додатковий моніторинг ПП та заходи із системної звітності можна виконувати залежно від потреб.
Системний перегляд та аналіз даних виконуватиме керівник JTS та Відділ ПП JTS.
Обов’язки
Керівник травматологічної бригади відповідає за ознайомлення з цими Настановами, належне дотримання вказаних у ньому вимог та моніторинг ПП на місцевому рівні.

Література

  1. Turner CA, Orman JA, Stockinger ZT, Hudak SJ. Genitourinary Surgical Workload at Deployed U.S. Facilities in Iraq and Afghanistan, 2002–2016. Military Medicine, Volume 184, Issue 1-2, 1 January 2019, Pages e179– e185 https://academic.oup.com/milmed/article-abstract/184/1-2/e179/5036732?redirectedfrom=fulltext
  2. Banti M1, Walter J, Hudak S, Soderdahl D. Improvised explosive device-related lower genitourinary trauma in current overseas combat operations. J Trauma Acute Care Surg. 2016 Jan;80(1):131-4. https://www.ncbi.nlm.nih.gov/pubmed/26683399 Accessed Mar 2019.
  3. Dismounted Complex Blast Injury Task Force, Dismounted Complex Blast Injury Report of the Army, 18 Jun 2011.
  4. The Office of The Surgeon General, Borden Institute. Emergency War Surgery, 5th US Edition, 2018. Chap 18-19: p275-311.
  5. Joint Trauma System, Initial Management of War Wounds: Debridement and Irrigation. CPG, 25 Apr 2012. https://jts.health.mil/index.cfm/PI_CPGs/cpgs Accessed Mar 2019.
  6. Serkin F, Soderdahl D, Hernandez J, et al. Combat urologic trauma in U.S. military overseas contingency operations. J Trauma 69: S175-178, 2010.
  7. Thompson I, Flaherty S, Morey A. Battlefield urologic injuries: The Gulf War experience. J Am Coll Surg. 187: 139-141, 1998.
  8. Hudak S, Hakim S. Operative management of wartime genitourinary injuries at Balad Air Force Theater Hospital, 2005 to 2008. J Urol. 182: 180-183, 2009.
  9. Hudak S, Morey A, Rozanski T, Fox C. Battlefield urogenital injuries: Changing patterns during the past century. Urology 65: 1041-1046, 2005.
  10. Paquette E. Genitourinary trauma at a combat support hospital during Operation Iraqi Freedom: The impact of body armor, J Urol. 177: 2196-2199, 2007.
  11. Banti M, Walter J, Hudak S, Soderdahl D. Improvised explosive device-related lower genitourinary trauma in current overseas combat operations. J Trauma Acute Care Surg. 2016 Jan;80(1):131-4
  12. Waxman S, Beekley A, Morey A, Soderdahl D. Penetrating trauma to the external genitalia in Operation Iraqi Freedom. Int J Impot Res. 2009 Mar-Apr;21(2):145-8.
  13. Morey AF , Brandes S , Dugi DD 3rd , et al. Urotrauma: AUA guideline. American Urological Assocation. J Urol. 2014 Aug;192(2):327-35.
  14. Serafetinides E, Kitrey ND, Djakovic N, et al. Review of the current management of upper urinary tract Injuries by the EAU Trauma Guidelines Panel. Eur Urol. 2015 May 67(5), 930–936
  15. Azimuddin K, Ivatury R, Allman PJ, Denton DB. Damage control in a trauma patient with ureteric injury. The Journal of Trauma: Injury, Infection, and Critical Care, Dec1997, Vol 43 (6), p 977-979 https://journals.lww.com/jtrauma/Citation/1997/12000/Damage_Control_in_a_Trauma_Patient_with_Uret eric.22.aspx Accessed Mar 2019
  16. Kunkle D, B Kansas, Pathak A, Goldberg A, Mydlo J. Delayed diagnoosis of traumatic ureteral injuries. J Urol. 176: 2503-2507, 2006.
  17. Elliott SP, McAninch JW. Ureteral injuries from external violence: the 25-year experience at San Francisco General Hospital. J Urol. 2003 Oct;170 (4 Pt 1):1213-6.
  18. Cinman NM , McAninch JW, Porten SP, et al. Gunshot wounds to the lower urinary tract: a single-institution experience. J Trauma Acute Care Surg. 2013 Mar;74(3):725-30
  19. Holliday TL, Robinson KS, Nicole D. Testicular rupture: a tough nut to crack. Clin Pract Cases Emerg Med. 2017 Aug; 1(3): 221–224. https://www.ncbi.nlm.nih.gov/pmc/articles/PMC5965175/ Accessed Mar 2019.
  20. S Phonsombat, V Master, J McAninch. Penetrating external genital trauma: A 30-year single institution experience, J Urol. 180: 192-196, 2008.
  21. Williams M, Jezior J. Management of combat-related urological trauma in the modern era. Nat Rev Urol. 2013 Sep;10(9):504-12.
  22. Reed AM, Janak JC, Orman JA, Hudak SJ. Genitourinary injuries among female U.S. service members during Operation Iraqi Freedom and Operation Enduring Freedom: Findings from the Trauma Outcomes and Urogenital Health (TOUGH) Project. https://www.ncbi.nlm.nih.gov/pubmed/29420771 Accessed Mar 2019.
  23. Ferguson GG, Brandes SB. Gunshot wound injury of the testis: the use of tunica vaginalis and polytetrafluoroethylene grafts for reconstruction. J Urol. 2007 Dec;178(6):2462-5.

ДОДАТОК А. Урологічна діагностика та лікування

ДіагнозЛікування
Гематурія• Встановіть катетер Фолея під час оцінки травми, якщо немає протипоказань, таких як кров у гирлі уретри або інші ознаки травми уретри (перелом кісток таза).
• Виконайте ретроградну уретрографію (РУГ) перед спробою катетеризації, якщо є побоювання щодо пошкодження уретри.
• РУГ: отримайте звичайну кутову рентгенограму таза з зігнутою в коліні ногою пацієнта, яка перебуває внизу при положенні лежачи на боці, та випрямленою ногою, яка перебуває зверху. Пацієнти з тяжкими пораненнями або пацієнти з підозрою на перелом хребта можуть залишатися в положенні лежачи на спині. Як альтернативу можна використовувати С-дугу або рентгеноскопію. Катетер Фолея 12 Fr або шприц з катетерним наконечником вводять у навікулярну ямку, статевий член натягують, і під легким тиском вводять 20 мл нерозведеного водорозчинного контрасту. Після цього отримують зображення. Результат дослідження вважається у нормі, якщо контраст потрапляє в сечовий міхур без екстравазації.
• У разі травми передньої частини уретри плануйте реконструктивну операцію в операційній. При пошкодженні задньої частини уретри надлобковий катетер можна встановити в операційній або черезшкірно у відділенні невідкладної допомоги пацієнтам, які не потребують хірургічного втручання, за наявності відповідного набору. При частковому розриві уретри, підтвердженому РУГ, досвідчений член бригади у відділенні невідкладної допомоги може спробувати виконати одну спробу за допомогою добре змащеного катетера.
• Якщо катетер проходить, а гематурія виражена, виконайте УЗД для виявлення пошкодження сечового міхура або ниркового/сечовідного джерела гематурії. Відповідними візуалізаційними дослідженнями є КТ з відстроченими зображеннями та КТ-цистограма (див. опис методики нижче).
Травма нирок
• Лікарі повинні проводити діагностичну візуалізацію за допомогою внутрішньовенної комп’ютерної томографії (КТ) з контрастним підсиленням із відстроченою візуалізацією у стабільних пацієнтів з тупою травмою з вираженою гематурією або мікроскопічною гематурією та систолічним артеріальним тиском < 90 мм рт. ст., або у всіх пацієнтів зі стабільною травмою з механізмом травми або результатами фізикального обстеження, що вказують на пошкодження нирок (наприклад, швидке сповільнення, сильний удар у бік, перелом ребер, значний екхімоз у боці, проникаюче пошкодження живота, боку або нижньої частини грудної клітки).
Класифікація травм нирок
• Ступінь 1. Підкапсульна гематома
• Ступінь 2. Незначний розрив паренхіми
• Ступінь 3. Глибший розрив паренхіми без проникнення в збиральну систему
• Ступінь 4. Розрив у збиральній системі з екстравазацією; пошкодження судин з локалізованою кровотечею
• Ступінь 5. Розтрощена нирка або відрив ниркової ніжки
• Гемодинамічно стабільних пацієнтів у більшості випадків можна лікувати без хірургічного втручання.
• Гемодинамічно нестабільні пацієнти, які не реагують на реанімаційні заходи або реагують непослідовно, потребують негайного втручання.
• Якщо існує можливість збереження нирки із пошкодженням ниркової артерії або вени, показано виконувати судинну реконструкцію.
• Стентування сечоводу може знадобитися при збільшенні уриноми або постійній екстравазації сечі з лихоманкою, болем, ілеусом, фістулою або інфекцією.
Обстеження нирок під час операції на черевній порожнині• Зазвичай, стабільні периренальні гематоми, виявлені під час обстеження, відкривати не слід.
• Слід обстежити проникаючі поранення в заочеревинній зоні 2.
• Під час лапаротомії слід виконати дослідження нирок для виявлення постійної кровотечі, гематоми, що розширюється, або центральної гематоми, що вказує на пошкодження ниркових воріт.
Нефректомія• Тотальна нефректомія негайно показана при обширних пошкодженнях нирок, коли спроби реконструкції нирки загрожують життю пацієнта.
• Поширеним хірургічним підходом є латерально-медіальна мобілізація нирки для оголення ниркової ніжки після розрізання очеревинних прикріплень товстої кишки до бічної стінки. Хоча немає достатніх даних, щоб рекомендувати початковий судинний контроль ниркової ніжки через брижове вікно перед дослідженням, такий підхід залишається прийнятним методом для ізольованої операції на нирці.
• Можливим варіантом лікування є контроль пошкоджень шляхом тампонади рани для зупинки кровотечі та спроби виправити порушення метаболізму і коагуляції, з планом повернення до хірургічного втручання протягом 24 годин.
Принципи реконструкції нирок та часткової нефректомії• Нехірургічне лікування може дозволити зберегти нирку навіть при травмах високого ступеня тяжкості. Реконструкція нирки є доцільною після зупинки кровотечі та забезпечення гемодинамічної стабільності, якщо під час обстеження підтверджено потенційну можливість збереження нирки.
Методика. Повна експозиція нирки, висічення нежиттєздатних тканин, гемостаз шляхом індивідуального перев’язування шовним матеріалом судин, що кровоточать, водонепроникне закриття (шовний матеріал, що розсмоктується), дренування збиральної системи та закриття/апроксимація дефекту паренхіми.
• Виконайте часткову нефректомію, якщо реконструкція неможлива: збиральна система має бути закрита, а паренхіма покрита жировою тканиною або сальником. Розгляньте можливість використання гемостатичних засобів і тканинних герметиків, якщо вони доступні.
• При персистуючій сечовій екстравазації встановіть стент сечоводу.
Травми уретри• Виявлення травми уретри вимагає високого рівня підозри на наявність такого пошкодження. Діагностику слід виконувати за допомогою КТ із внутрішньовенною контрастною речовиною з відстроченою візуалізацією або безпосереднього огляду під час лапаротомії, якщо передопераційна візуалізація недоступна.
• Забій сечоводу можна лікувати стентуванням або обережним висіченням ушкодженої ділянки з накладанням первинного анастомозу, залежно від його тяжкості. Прості розриви сечоводу слід закривати в першу чергу.
• Повні розриви сечоводу проксимальніше клубових судин можна реконструювати за допомогою безнатяжного, кінець в кінець, анастомозу зі спатуляцією над стентом сечоводу. Розриви дистальніше судин слід реконструювати шляхом реімплантації сечоводу над стентом. У деяких випадках може знадобитися строп (шматок) із поперекового м’яза або клапоть Боарі.
• У випадках недостатньої довжини сечоводу для повторного анастомозу або гемодинамічної нестабільності пацієнта під час операції, в проксимальний відділ сечоводу можна встановити дитячий зонд для годування або відкритий сечовідний катетер, який виводиться через шкіру і встановлюється в закритий дренаж. В такому випадку реконструкція сечоводу може бути виконана пізніше.
• При розриві сечовідно-мискового з’єднання (СМЗ) слід виконати повторний анастомоз сечоводу до ниркової лоханки над стентом.
• Після реконструкції сечоводу слід розглянути можливість встановлення дренажу.
Ушкодження сечового міхура• Виконайте ретроградну цистографію у пацієнтів з вираженою гематурією та механізмом травми, що вказує на можливе ушкодження сечового міхура, з результатами обстеження або візуалізаційних досліджень, що вказують на можливий розрив сечового міхура або перелом тазового кільця.
• Ретроградна цистографія може бути виконана за допомогою КТ або звичайної плівкової рентгенографії. Для КТ цистограми використовуйте розведений Conray, щоб зменшити артефакт розсіювання від контрасту. Для адекватного обстеження потрібно мінімум 300 мл. Знімки на звичайній плівці мають включати оглядовий знімок і знімок в прямій проекції з косими проекціями або без них, як при наповненому сечовому міхурі, так і після його випорожнення.
• Позаочеревинну екстравазацію контрастної речовини в більшості випадків можна контролювати лише шляхом катетеризації за допомогою катетера Фолея. Відкрита реконструкція показана при ускладнених розривах, які включають переломи кісток таза з оголеними кістковими уламками в сечовому міхурі та супутніми розривами прямої кишки або піхви, які можуть призвести до утворення фістул. У пацієнтів, які проходять обстеження за іншими показаннями і є достатньо стабільними, а також у пацієнтів зі значним залученням шийки сечового міхура слід розглянути можливість закриття. Трансвезикальний доступ може зменшити порушення тазової гематоми.
• Внутрішньоочеревинний розрив потребує відкритої хірургічної реконструкції, двошарового зашивання шовним матеріалом, що розсмоктується, та встановлення перивезикального дренажу. Для дренування сечового міхура зазвичай достатньо уретрального катетера великого діаметра без надлобкового катетера. У пацієнтів зі складними травмами нижніх кінцівок, таза або промежини, які потребують тривалого знерухомлення, також може бути доцільним дренування з використанням надлобкового катетера.
• Перед усуненням катетера слід виконати контрольну цистографію
Травми уретриДіагноз: У всіх випадках підозри на травму сечоводу слід виконати РУГ. При часткових розривах уретри досвідчений лікар може зробити одну спробу катетеризації уретри за допомогою добре змащеного катетера.
Травми передньої частини уретри: Первинне лікування неускладненого проникаючого поранення передньої частини уретри може бути виконано тонким шовним матеріалом, що розсмоктується, з обережним накладанням швів у напрямку від слизової до слизової над уретральним катетером. Негайну реконструкцію не слід проводити при значних пошкодженнях тканин або втраті частини уретри, нестабільності пацієнта або недосвідченості хірурга. Кровотечу з губчастого тіла можна зупинити за допомогою тонкого шовного матеріалу, що розсмоктується. Дренування сечового міхура слід виконати шляхом катетеризації уретри або надлобкового дренування.
Травми задньої частини уретри: Ці травми, як правило, пов’язані з переломами таза або глибокими проникаючими пораненнями. У більшості випадків, загальноприйнятим методом лікування є надлобкове дренування сечового міхура з відстроченою реконструкцією. У гемодинамічно стабільного пацієнта протягом перших декількох днів після травми можна виконати спробу ендоскопічного вирівнювання. Слід уникати агресивних спроб вирівнювання.
Травми зовнішніх статевих органів• Першочерговими цілями при лікуванні травм зовнішніх статевих органів є зупинка кровотечі та збереження тканин.
• Кровотеча може виникнути з дрібних артерій на дорсальному стовбурі статевого члена та (або) сім’яного канатика. Кровотечу з цих судин можна зупинити за допомогою прецизійної каутеризації.
• При кожному хірургічному втручанні слід виконувати рясну іригацію фізіологічним розчином під низьким тиском. Відкладене закриття рани доцільне при обширних травмах зі значним пошкодженням тканин. Терапія ран від’ємним тиском переноситься добре, але часто вимагає творчого підходу при накладанні пов’язок на геніталії. Неадгезивна силіконова або гідрофільна пов’язка з білого поролону може бути використана для покриття оголених яєчок або тканин після реконструкції при використанні пов’язки з від’ємним тиском.
• Травма статевого члена може охоплювати губчасте або кавернозне тіло і призводити до тривалої кровотечі. Реконструкцію можна виконати шляхом зближення країв білкової оболонки за допомогою шовного матеріалу, що розсмоктується, у гемостатичний спосіб після іригації та висічення некротичних або нежиттєздатних тканин.
• Голівка добре васкуляризована і, як правило, може бути закрита шовним матеріалом, що розсмоктується, із переривчастим швом.
• Травми мошонки лікують так само, як і інші поранення м’яких тканин. Навіть невеликі проникаючі поранення можуть призвести до значного пошкодження яєчка. У таких випадках при найменшій підозрі доцільно виконувати хірургічне обстеження. При травмі мошонки слід виконати промивання із висічення із первинним або відстроченим закриттям. Якщо вимагається відстрочене закриття, замість пов’язки з негативним тиском можна використовувати широкі шви із шовного матеріалу, що розсмоктується, і дренаж Penrose.
• Травми яєчка можна діагностувати за допомогою фізикального огляду або УЗД мошонки. КТ або сонографія також можуть виявити ознаки наявності сторонніх тіл або повітря в мошонці або відхилення одного чи обох яєчок. При неоднозначних результатах слід виконати додаткові обстеження. Некротизовані тканини яєчка слід видалити, а капсулу закрити за допомогою розсмоктувального шовного матеріалу. Якщо білкової оболонки недостатньо для закриття, можна використати клапоть власної оболонки яєчка.

ДОДАТОК B. Додаткова інформація щодо застосування за незатвердженими показаннями згідно з метою CPG

Мета
Мета цього Додатка — надати роз’яснення політики та практики Міноборони щодо включення в настанови CPG «незатверджених» показань для продуктів, які були схвалені Управлінням з контролю якості продуктів харчування і лікарських засобів США (FDA). Це стосується незатверджених показань при застосуванні у пацієнтів, які належать до збройних сил.
Вихідна інформація
Використання продуктів, схвалених FDA, за незатвердженими показаннями, надзвичайно поширене в медицині США і зазвичай не регулюється окремими нормативними актами. Проте, згідно з федеральним законодавством, у деяких обставинах застосування схвалених лікарських засобів за незатвердженими показаннями підлягає нормативним актам FDA, що регулюють використання «досліджуваних лікарських засобів».
До цих обставин належить використання в рамках клінічних досліджень, а також, у військовому контексті, використання за незатвердженими показаннями згідно з вимогами командування. Деякі види використання за незатвердженими показаннями також можуть підлягати окремим нормативним актам.
Додаткова інформація щодо застосування за незатвердженими показаннями згідно з CPG
Включення в Настанови CPG застосувань за незатвердженими показаннями не належить до клінічних випробувань і не є вимогою командування. Більше того, таке включення не передбачає, що армійська система охорони здоров’я вимагає, щоб лікарі, які працюють в структурах Міноборони, застосовували відповідні продукти за незатвердженими показаннями або розглядали їх як «стандарт лікування».
Натомість, включення в Настанови CPG застосувань за незатвердженими показаннями допомагає відповідальним медичним робітникам виконувати клінічну оцінку завдяки інформації про потенційні ризики та переваги альтернативних видів лікування. Рішення щодо клінічної оцінки належить відповідальному медичному працівнику в рамках відносин «лікар — пацієнт».
Додаткові процедури
Виважений розгляд
Відповідно до вказаної мети, при розгляді застосувань за незатвердженими показаннями в Настановах CPG окремо вказується, що такі показання не схвалені FDA. Крім того, розгляд підкріплений даними клінічних досліджень, в тому числі інформацією про обережне використання продукту та всі попередження, видані FDA.
Моніторинг забезпечення якості
Процедура Міноборони щодо застосувань за незатвердженими показаннями передбачає регулярний моніторинг забезпечення якості з реєстрацією результатів лікування та підтверджених потенційних побічних явищ. З огляду на це ще раз підкреслюється важливість ведення точних медичних записів.
Інформація для пацієнтів
Належна клінічна практика передбачає надання відповідної інформації пацієнтам. У кожних Настановах CPG, що передбачають застосування за незатвердженими показаннями, розглядається питання інформації для пацієнтів. За умови практичної доцільності, слід розглянути можливість включення додатка з інформаційним листком для пацієнтів, що видаватиметься до або після застосування продукту. Інформаційний листок має в доступній для пацієнтів формі містити такі відомості:
  • a) це застосування не схвалене FDA;
  • b) причини, чому медичний працівник зі структури Міноборони може прийняти рішення використати продукт з цією метою;
  • c) потенційні ризики, пов’язані з таким застосуванням.
Лікування травми сечостатевої системи – настанови Surgical CCC Військова хірургія – настанови Deployed Medicine - GMKA - Global Medical Knowledge Alliance