Бойова торакальна травма – настанови Surgical CCC

Read in English
JOINT TRAUMA SYSTEM – КЕРІВНИЦТВО З КЛІНІЧНОЇ ПРАКТИКИ ( JTS CPG)
(ідентифікатор CPG: 74)
Surgical Combat Casualty Care — клінічні рекомендації від Deployed Medicine (проєкт Defence Health Agency, USA) щодо алгоритмів надання хірургічної допомоги та оперативного лікування травм, отриманих внаслідок бойових дій.
Команда GMKA планує перекласти українською мовою близько 60 посібників з настановами. Вони містять інформацію про проведення рідинної ресусцитації, лікування травм кінцівок і черепно-мозкових травм, застосування тактики «Damage Control» та інші важливі для військової хірургії теми.


Вихідна інформація

Торакальні травми спостерігаються у 12–50% випадків цивільної травми.[1] Понад 90% таких пошкоджень у цивільних спричинені тупим механізмом травми, тоді як хірургічне втручання вимагається у менш як 10% випадків.[2] На відміну від цього, значні торакальні травми спостерігаються лише у 10% пацієнтів з бойовими пораненнями, проте переважна більшість цих випадків пов’язана із проникаючим механізмом травми.[3,4]
Найпоширенішими торакальними травмами є пневмоторакс, забій легень та пошкодження грудної стінки, при цьому травми легень або великих судин відрізняються найвищим рівнем смертності.[3] Для більшості пацієнтів із торакальною травмою показано дренування плевральної порожнини (тобто виконання «зондової» торакостомії — англ. tube thoracostomy) як початкового діагностичного і терапевтичного втручання. У разі більш тяжких травм може бути показане виконання торакотомії (в першу чергу антеролатеральної), стернотомії або інших хірургічних процедур відповідно до стану пораненого.

Рівні надання допомоги і торакальна травма

При лікуванні торакальної травми заклади кожного рівня виконують властиві тільки для свого рівня заходи.
  • I рівень. Мета полягає в лікуванні або стабілізації торакальних травм, що становлять безпосередню загрозу для життя, таких як обструкція дихальних шляхів і напружений пневмоторакс. При лікуванні травми грудної клітки дотримуйтесь настанов (Tactical Combat Casualty Care).[5]
  • II рівень. Основна увага приділяється реанімації та хірургічним процедурам із контролем пошкоджень. Критично важливим діагностичним і терапевтичним втручанням є дренування плевральної порожнини. Для пацієнтів із гострою кровотечею може вимагатися виконання антеролатеральної торакотомії або стернотомії.
  • III рівень. Для більшості травм слід намагатися виконувати остаточні хірургічні процедури, із можливим винятком для складних трахеобронхіальних травм або пошкоджень великих судин.
  • IV рівень. Радикальна терапія.
Таблиця 1. Підсумкові рекомендації щодо лікування торакальних травм
1.    Для більшості пацієнтів із проникаючою торакальною травмою та всіх пацієнтів із підозрою на значний пневмоторакс/гемоторакс показано дренування плевральної порожнини як первинного терапевтичного втручання. У закладах I рівня при підозрі на напружений пневмоторакс слід виконувати голкову декомпресію.
2.    У всіх пацієнтів з проникаючою торакальною травмою або пораненням верхньої частини живота є ризик внутрішньоперикардіального пошкодження серця або великих судин, які загалом можна діагностувати за допомогою УЗД або перикардіального вікна.
3.    Ліва антеролатеральна торакотомія (реанімаційна торакотомія) є оптимальним розрізом для всіх пацієнтів з проникаючою торакальною травмою, які перебувають у передсмертному або надзвичайно нестабільному стані, які втрачають життєві функції безпосередньо перед прибуттям, або у яких спостерігається втрата життєвих функцій. Цю процедуру слід поєднувати з дренуванням правої плевральної порожнини або продовжити торакотомічний розріз (тобто виконати так звану «грейферну» торакотомію), якщо підозрюється травма середостіння або правого відділу грудної клітки.
4.    Як початковому розрізу у пацієнта з пульсом, що прощупується, та проникаючою раною грудної клітки з гемоперикардом перевага зазвичай надається стернотомії. Якщо немає впевненості в наявності гемоперикарду, перед стернотомією слід виконати підмечоподібне (субксифоїдальне) перикардіальне вікно .
5.    Лікування підозрюваних пошкоджень підключичних судин є складним, технічно вимогливим та може передбачати поєднання стернотомії, передньої торакотомії та під-/надключичних розрізів.
6.    У пацієнтів з підозрюваною перфорацією стравоходу, трахеобронхіальною травмою або тупою травмою великих судин першочергові заходи слід спрямовувати на  стабілізацію, тимчасовий контроль та широке дренування, а не на повну корекцію.
7.    У нестабільних пацієнтів зі значною поєднаною торакальною та абдомінальною травмою експлоративну лапаротомію слід поєднувати із двостороннім дренуванням плевральних порожнин і трансдіафрагмальним перикардіальним вікном, щоб забезпечити можливість повної оцінки та лікування тяжкої травми.
8.    Пацієнтів, яким виконують хірургічне втручання у зв’язку із гострою торакальною травмою, слід розташовувати в положення лежачи на спині та обробити операційне поле в ділянках потенційних розрізів з метою контролю травм, що становлять загрозу для життя; поріг вимог для виконання додаткових розрізів є низьким. Показання до задньобокової торакотомії в умовах гострої травми виникають рідко.
9.    Наявність навіть незначного пневмотораксу у пацієнтів, яких тривалий час перевозитимуть, є неприпустимою. У разі двозначних результатів клінічних чи радіологічних обстежень лікарям перед транспортуванням пацієнта слід робити вибір на користь дренування плевральної порожнини.
10. У рідкісних обставинах, таких як складна торакальна травма, що призводить до тяжкої гіпоксії, гіперкапнії або серцевої недостатності, може вимагатися застосування екстракорпоральної мембранної оксигенації (ECMO). Цілодобова довідкова інформація щодо ECMO доступна за телефоном (210) 916-ECMO/DSN (312) 429-ECMO (якщо на дзвінок відразу не відповідають, залиште повідомлення); альтернативною контактною особою є оператор SAMMC (San Antonio Military Medical Center), телефон: (210) 916-2500/DSN (312) 429-2500.

Діагностування торакальних травм

Як і для всіх пацієнтів із травмою, обстеження пацієнта із торакальною травмою починається з оцінювання прохідності дихальних шляхів, адекватності дихання, гемодинамічної стабільності та неврологічного статусу. Корисними додатковими діагностичними заходами, за наявності, є УЗД і рентгенографія грудної клітки.
Пневмоторакс, гемоторакс
  1. У пацієнтів з торакальною травмою з клінічною прохідністю дихальних шляхів та прискореним, неадекватним або утрудненим диханням слід ставити діагноз пневмоторакс, якщо не буде доведено його відсутність.
  2. Відсутні або помітно послаблені дихальні шуми у пацієнта з підтвердженою торакальною травмою вказують на потребу втручання без додаткових діагностичних заходів. Дренування плевральної порожнини, на додаток до лікування наявного пневмотораксу або гемотораксу, може підтверджувати діагноз цих розладів, якщо після встановлення трубки спостерігається витік повітря або крові.
  3. У пацієнтів із нормальною гемодинамікою та достатнім насиченням киснем та вентиляцією легень доцільно підтвердити пневмоторакс за допомогою УЗД або рентгенографії грудної клітки перед дренуванням плевральної порожнини.
Напружений пневмоторакс
  1. До ознак і симптомів напруженого пневмотораксу належить тяжка чи прогресивна задишка або гемодинамічний компроміс на фоні травми грудної клітки.
  2. Наявність гемодинамічних ефектів (гіпотензії та зменшення перфузії) є диференціальною ознакою напруженого пневмотораксу, що дозволяє відрізнити його від простого пневмотораксу. Якщо пацієнт із торакальною травмою та пневмотораксом поступить із численними травмами та альтернативними причинами гіпотензії (такими як тампонада серця, внутрішньочеревна кровотеча або гемоторакс), необхідним першим кроком для такого сценарію є негайна голкова декомпресія або дренування плевральної порожнини. У разі напруженого пневмотораксу ця процедура принесе і діагностичну, і терапевтичну користь.
  3. Гемодинамічні ефекти напруженого пневмотораксу більше проявляються у пацієнтів з гіповолемією.
Відкритий пневмоторакс
Відкритий пневмоторакс спостерігається, якщо порушення цілісності грудної стінки є достатньо великим, щоб порушувати повітрообмін (спостерігатиметься рух повітря через рановий отвір, якщо він перевищує 2/3 діаметра трахеї). У разі відкритого пневмотораксу внаслідок значного порушення цілісності грудної стінки діагноз буде очевидним на основі фізикального огляду.
Переломи ребер, флотація грудної клітки
  1. Основою клінічного діагнозу перелому ребер є біль у грудній стінці та локалізований точковий біль (з крепітацією або без неї) на фоні тупої або проникаючої травми грудної стінки.
  2. Рівень підозри на супутні травми (забій легень, пневмоторакс, розрив селезінки або печінки тощо) має бути високим.
  3. Переломи ребер пов’язані із пневмотораксом, гемотораксом, травмою солідного органу в черевній порожнині та травмою великих судин у грудній клітці. Слід обов’язково обстежувати пацієнтів для виявлення таких пов’язаних травм.
  4. Флотацію грудної клітки можна діагностувати на основі значної нестабільності грудної стінки або парадоксальних дихальних рухів. У практичному вимірі диференціація перелому ребер і флотації грудної клітки не є істотною, оскільки початкове лікування в обох випадках є ідентичним. Розвиток ускладнень внаслідок такої травми визначається забоєм легень як основним ушкодженням, що може порушити газообмін, а також наслідками низької наповнюваності легень внаслідок болю.
Забій легень
  1. Забій легень найчастіше виникає при тупій травмі або вибуховій травмі.
  2. У пацієнтів із забоєм легень може спостерігатися дихальна недостатність і ослаблені дихальні шуми із пошкодженого боку. Часто симптоми не проявляються відразу після травми. На рентгенограмі можуть спостерігатися затемнені ділянки. Проте забій легень є в першу чергу клінічним діагнозом.
  3. Якщо візуалізаційні методи досліджень недоступні, відрізнити забій легень від пневмотораксу складно. У такій ситуацій, якщо у пацієнта проявляються значні симптоми, а його стан не покращується після початкового лікування больового синдрому, слід припустити наявність пневмотораксу, для якого показано дренування плевральної порожнини або виконання голкової декомпресії (особливо перед транспортуванням пацієнта).
Тампонада серця
  1. При проникаючих пораненнях уражальними елементами на низькій швидкості слід розглядати можливість травми внутрішньоперикардіальних серцевих або великих судин, якщо проникаюче поранення спостерігається в «коробці», межі якої визначаються простором під ключицями, над реберною дугою та медіально від середньоключичної лінії.
  2. Пошкодження внутрішньоперикардіальної ділянки можливе при будь-якому проникаючому пошкодженні грудної клітки або верхньої частини живота внаслідок вогнепальних поранень та численних проникаючих уламкових поранень уражальними елементами на високій швидкості.
  3. Ультразвукове дослідження — це швидкий, простий і широко доступний засіб для виявлення значного гемоперикарду, що в такій ситуації свідчить про внутрішньоперикардіальну травму. Якщо у пацієнта з тяжкою травмою (незалежно від механізму травмування) одночасно спостерігається гемоперикард та гіпотензія, потреби виконувати подальші діагностичні заходи немає. Водночас, якщо в результаті УЗД не буде виявлено пошкоджень перикарда при проникаючому пораненні грудної клітки, це не є підставою остаточно виключити пошкодження серця або кровотечу в перикарді, оскільки кров іноді може дренуватись із перикарда у правий або лівий відділи грудної клітки, якщо у плевральній ділянці перикарда є отвір.
  4. Результати класичного фізикального огляду, що вказують на тампонаду (розширені вени шиї, приглушені тони серця), не є надійними.
  5. У пацієнтів з гіпотензією, яким виконується експлоративна лапаротомія у зв’язку з проникаючим пораненням черевної порожнини, швидким засобом для виявлення гемоперикарду/тампонади є трансдіафрагмальне перикардіальне вікно.
Травма великих судин
  1. Більшість бойових травм великих судин є смертельними у місці отримання поранення.
  2. У деяких випадках, особливо після тяжкої тупої травми, у пацієнта може спостерігатися обмежена травма великих судин, пов’язана з гематомою в середостінні. Хоча про наявність цієї травми може свідчити розширене середостіння на стандартній рентгенограмі грудної клітки, для підтвердження діагнозу необхідно виконати комп’ютерно-томографічну ангіографію. До інших ознак травми великих судин за результатами рентгенографії належать потовщення плеври на верхівках легень, відхилення трахеї, широка паратрахеальна смуга та відхилення вниз лівого головного бронха.
  3. При підозрі на обмежену травму великих судин (гематома в середостінні), імовірність спричинення таким пошкодженням гострої гіпотензії є низькою, тому слід шукати інші причини кровотечі та гіпотензії.
Перфорація стравоходу
  1. Перфорація стравоходу є рідкісною травмою, оскільки стравохід міститься у захищеній ділянці заднього середостіння. Підозра на перфорацію стравоходу може виникати з огляду на траєкторію рани; найчастіше ця травма спостерігається разом з іншими проникаючими пораненнями.
  2. Діагноз, як правило, ставлять пізно, тому імовірність цієї рідкісної травми слід вважати високою при відповідному механізмі травми і траєкторії уражальних елементів. Підозра або підтвердження діагнозу може відбутися після дренування плевральної порожнини у зв’язку з плевральним випотом/гемотораксом. Дренажний вміст може містити включення, характерні для шлункового-кишкового тракту.
  3. Діагноз може бути підтверджений за допомогою ендоскопії, езофагографії та (або) комп’ютерної томографії (КТ).[6]
Трахеобронхіальні травми
  1. Проникаючі проксимальні торакальні трахеобронхіальні травми спостерігаються рідко з огляду на близькість до великих судин і серця, що призводить до смерті внаслідок таких поранень.
  2. Діагноз вимагає високого рівня підозри на наявність такого пошкодження. До найпоширеніших діагностичних ознак належать підшкірна емфізема, пневмоторакс і кровохаркання. Частими симптомами також є захриплість і дисфонія. Типовими, але неспецифічними ознаками є дихальна недостатність, пневмоторакс за результатами рентгенографії або значний витік повітря після дренування плевральної порожнини.
  3. При підозрі на трахеобронхіальну травму слід виконати бронхоскопію із документуванням локалізації і ступеня тяжкості травми.[7] Найпоширенішими локалізаціями є дистальний відділ трахеї та проксимальні відділи головних бронхів (у межах 2 см від роздвоєння трахеї).
Травми діафрагми
  1. Травми діафрагми часто виникають після високоенергетичної тупої травми або проникаючих торакоабдомінальних поранень. Імовірність травми діафрагми слід враховувати при будь-якому проникаючому торакоабдомінальному пораненні.
  2. Аускультація кишкових шумів у грудній клітці з високою імовірністю вказує на травму діафрагми, проте їх рідко вдається прослухати. Під час УЗД може спостерігатися потрапляння кишечника в грудну клітку. У разі підозри на травму діафрагми діагноз можна підтвердити шляхом встановлення назогастральної трубки із подальшою рентгенографією грудної клітки.
  3. Невеликі травми діафрагми зазвичай залишаються непоміченими до моменту безпосереднього огляду діафрагми під час хірургічного втручання (лапаротомії, лапароскопії, торакотомії, торакоскопії). У разі проникаючих поранень у лівому і правому верхньому квадранті слід зберігати високий рівень підозри на наявність травми діафрагми.
  4. Внаслідок травм діафрагми кров із черевної порожнини може затягуватися в ділянку грудної клітки з негативним тиском. У такому випадку кровотеча в черевній порожнині може проявитися як гемоторакс.

Початкове лікування торакальної травми

Найважливішим першим пріоритетом лікування пацієнта із торакальною травмою є оцінка і лікування травм, що можуть становити безпосередню загрозу для життя (нижче наведено перелік). У пацієнтів із тяжкими торакальними травмами часто рекомендується виконувати дренування плевральної порожнини, яке загалом дозволяє отримати корисну клінічну інформацію (та забезпечити можливе лікування) незалежно від діагнозу.
Напружений пневмоторакс
  1. У разі клінічної підозри на напружений пневмоторакс вимагається невідкладне лікування або шляхом голкової декомпресії із наступним дренуванням плевральної порожнини, або негайного дренування плевральної порожнини. Вибір між цими двома альтернативами залежить від негайної доступності матеріалів для торакостомії, стану пацієнта і досвіду особи, яка виконує процедуру.
  2. Голкову декомпресію слід виконувати за допомогою катетерів великого діаметру (14 калібру або більше) розміром 3,25 дюйма/8 см у 4-му або 5-му міжребер’ї по передній пахвовій лінії. Альтернативним місцем виконання голкової декомпресії є 2-ге міжребер’я по середньоключичній лінії (це основне місце виконання голкової декомпресії у дітей). Слід забезпечити наявність спеціальних катетерів для голкової декомпресії у всіх наборах для невідкладної медичної допомоги; уникайте використання коротших (5 см) катетерів для венозного доступу, оскільки їхньої довжини зазвичай не вистачає для проникнення в грудну порожнину, тому вони є неефективними.
  3. Сама лише голкова декомпресія є недостатньою для лікування пневмотораксу і однозначно неефективною для лікування гемотораксу; у більшості випадків після голкової декомпресії слід виконувати дренування плевральної порожнини, щойно для цього з’явиться можливість і безпечні умови. Стабільним пацієнтам, яким було виконано голкову декомпресію, доцільно провести УЗД або рентгенографію грудної клітки, щоб оцінити потребу встановлення грудної дренажної трубки.
  4. Якщо дренування плевральної порожнини відкладається, лікарі мають бути готовими за потреби повторити голкову декомпресію. Відсутність покращення після двох голкових декомпресій найімовірніше свідчить про альтернативний пневмотораксу діагноз (наприклад гемоторакс, забій легень і травма діафрагми).
  5. Дренування плевральної порожнини виконується із застосуванням тупої/відкритої техніки, згідно з описом у Додатку A. Особливі торакальні процедури.
Відкритий пневмоторакс
Як початкове лікування доцільним є встановлення оклюзійної пов’язки з клапаном до того моменту, коли можна буде виконати дренування плевральної порожнини.
Масивний гемоторакс
  1. Вихід крові під тиском або великий об’єм крові після дренування плевральної порожнини вказує на значну інтраторакальну травму.
  2. Найпоширенішим джерелом гемотораксу є пошкодження паренхіми легень, проте масивний гемоторакс найімовірніше виникає внаслідок пошкодження судин у грудній стінці, пошкодження воріт легень або великих судин/серця.
  3. Якщо після дренування плевральної порожнини негайний об’єм виходу крові становить 1500 мл, слід виконувати торакотомію. Торакотомія також показана, якщо початкова втрата крові не перевищує 1500 мл, проте значна кровотеча триває (більше 200–250 мл/год та (або) постійна потреба в переливанні крові).
  4. Невідкладну реанімаційну торакотомію слід виконувати у пацієнтів із гемотораксом внаслідок проникаючого поранення або втрати (чи загрози втрати) життєвих функцій під час або безпосередньо перед прибуттям. (Див. документ JTS Emergency Resuscitative Thoracotomy CPG.[8])
  5. Усім пацієнтам із масивним гемотораксом слід виконувати реанімаційні заходи із контролем пошкоджень і масивне переливання продуктів крові (згідно із відповідними настановами CPG).
  6. Найкращим підходом для лікування масивного гемотораксу у пацієнтів із гострою травмою є антеролатеральна торакотомія. Хоча задньобокова торакотомія (в ідеалі — з ізоляцією легень) може забезпечити більш оптимальний доступ, вона може створити обмеження у разі потреби виконання додаткових розрізів, підвищити ризик аспірації для контралатеральної легені, а також вимагати зміни положення пацієнта, які може бути складно виконати у пацієнта з кровотечею і гострою травмою.
  7. Якщо після іпсилатеральної антеролатеральної торакотомії виявлено внутрішньоперикардіальну травму, слід виконати грейферний розріз (двосторонню торакостернотомію) (див. опис нижче).
  8. Якщо після лівої антеролатеральної торакотомії виявлено пошкодження у  проксимальному лівому підключичному відділі, одним із варіантів покращення доступу є люковий розріз (див. опис нижче).
  9. У пацієнтів із проникаючим пораненням тулуба слід з високою часткою впевненості підозрювати кровотечу в інших порожнинах організму (грудній клітці або черевній порожнині з протилежного боку).
  10. Можна розглянути можливість виконання аутотрансфузії пролитої плевральної крові з за допомогою системи збору через грудну дренажну трубку і допоміжних компонентів для аутотрансфузії.[9]
Підозра на ураження серця і великих судин
  1. Тампонада серця внаслідок бойової травми вимагає негайного хірургічного втручання.
  2. Рідинна реанімація може тимчасово стабілізувати пацієнта з тампонадою.
  3. Перикардіоцентез (під ультразвуковим контролем, якщо є) в поєднанні з переливанням крові може допомогти виграти час до прибуття в заклад з можливістю надання хірургічної допомоги,[10] з урахуванням можливого повторного накопичення крові.
  4. Пацієнтам із підозрою на ізольовану травму великих судин (обмеженою гематомою в середостінні) слід вводити знеболювальні. Після цього слід ввести бета-блокатор короткої дії (наприклад есмолол через крапельницю) для запобігання тахікардії і гіпотензії, якщо це дозволяють гемодинамічні показники.
Переломи ребер, флотація грудної клітки
  1. Якщо масивної або поточної кровотечі у плевральний простір немає, для лікування тупої травми грудної стінки хірургічне втручання не виконується. Основним клінічним наслідком тупої травми грудної стінки у більшості випадків є імовірність забою легені під місцем травми, що може кардинально погіршити насичення крові киснем і дихальну функцію.
  2. Якщо результати фізикального огляду вказують на пневмоторакс або гемоторакс, слід негайно виконати дренування плевральної порожнини. У разі двозначних результатів клінічних чи радіологічних обстежень лікарям перед транспортуванням пацієнта слід робити вибір на користь дренування плевральної порожнини.
  3. Заходи з лікування переломів ребер і флотації грудної клітки включають знеболення, ретельний моніторинг, оксигенацію та штучну вентиляцію. На додаток до системних знеболювальних розгляньте можливість застосування місцевих і регіональних анестетиків.
Торакальні трахеобронхіальні травми
  1. Мета початкового лікування — забезпечити достатню оксигенацію і вентиляцію.
  2. Важливим раннім терапевтичним втручанням є дренування плевральної порожнини. Якщо аспірація з негативним тиском через дренування плевральної порожнини погіршить дихальну функцію внаслідок значного витоку повітря, аспірацію слід вимкнути та приєднати трубку до одностороннього водного клапана. Альтернативою є приєднання грудної дренажної трубки до одностороннього клапана Геймліха.
  3. Якщо одна грудна трубка не дозволяє наповнити легеню, слід встановити другу грудну трубку.
  4. Просування ендотрахеальної трубки у правий головний бронх може допомогти компенсувати значну втрату дихального об’єму внаслідок ушкоджень з лівого боку.
  5. До інших заходів, за наявності, належать використання бронхоблокаторів або ендотрахеальної трубки з подвійним просвітом.
Екстракорпоральна мембранна оксигенація (ecmo)
  1. ECMO може дозволити виконати оксигенацію у разі проблемних травм — у такому випадку слід на ранніх етапах звернутися до робочої групи Міноборони з питань ECMO. Цілодобовий контактний номер для отримання довідкової інформації щодо ECMO: (210) 916-ECMO/DSN (312) 429-ECMO (якщо на дзвінок відразу не відповідають, залиште повідомлення); альтернативною контактною особою оператор SAMMC (San Antonio Military Medical Center), телефон: (210) 916-2500/DSN (312) 429-2500. До представників робочої групи Міноборони з питань ECMO також можна звернутися електронною поштою: usarmy.jbsa.medcom-bamc.list.ecmo@health.mil.
  2. Конкретні показання щодо ECMO містяться в настановах JTS Acute Respiratory Failure CPG.[11]

Хірургічне лікування торакальної травми

  1. Пацієнт із торакальною травмою, для якого заплановане невідкладне хірургічне втручання, за визначенням має поранення, що становить загрозу для життя. Тому пацієнта слід розташувати так, щоб забезпечити максимальну кількість варіантів доступу для необхідних втручань: у положенні лежачи на спині з витягнутими в бік руками, з попередньою обробкою операційного поля на ділянці від підборіддя до колін і від грудей до ліктів. Слід встановити доступ великого діаметру (в/в, в/к або центральний венозний) та забезпечити дихальні шляхи за допомогою ендотрахеальної трубки з манжетою.
  2. Ліва антеролатеральна торакотомія, яку слід поєднувати з дренуванням правої плевральної порожнини, є оптимальним розрізом для всіх пацієнтів з проникаючою торакальною травмою, які перебувають у передсмертному або надзвичайно нестабільному стані. Розріз можна продовжити через серединну лінію (тобто виконати «грейферний» розріз) при підозрі на внутрішньоперикардіальну травму або кровотечу у правому плевральному просторі.
  3. Оптимальним початковим розрізом у пацієнта з пульсом, що прощупується, та проникаючою раною грудної клітки з гемоперикардом зазвичай є стернотомія. Якщо діагноз гемоперикарду є непевним (УЗД недоступне або двозначне, але при цьому є висока клінічна імовірність пошкодження серця), перед стернотомією слід виконати підмечоподібне перикардіальне вікно.
  4. Лікування пошкоджень підключичних судин є складним. При підозрі на пошкодження проксимальної ділянки лівої підключичної артерії безпечним першим розрізом, який дозволяє здійснювати проксимальний контроль, є ліва передня торакотомія у третьому міжребер’ї. Проксимальний контроль правої підключичної артерії найкраще забезпечується шляхом серединної стернотомії. Внутрішньосудинна балонна оклюзія — це додатковий спосіб забезпечити проксимальний контроль при пошкодженнях великих судин. Детальніша інформація представлена в документі JTS Vascular Injury CPG.[12]
  5. Після забезпечення проксимального контролю, з метою реконструкції пошкодженої підключичної артерії можна відкрити проксимальну ділянку зліва або справа від середньої частини підключичної артерії за допомогою надключичного розрізу. Підключичний розріз забезпечує доступ до більш дистальної ділянки підключичної артерії та підключичної вени. У разі складніших пошкоджень підключичних судин максимальний доступ забезпечить люковий розріз.
  6. При пошкодженні паренхіми легень резекцію, за можливості, слід виконувати неанатомічним способом. Анатомічні резекції слід виконувати лише у разі пошкодження всієї частки, яку неможливо врятувати. Пневмонектомію слід виконувати тільки у разі пошкоджень воріт легень, що не підлягають лікуванню; ця процедура пов’язана з надзвичайно високою смертністю.
  7. Показання до задньобокової торакотомії в умовах гострої травми виникають рідко. Її недоцільно використовувати в рамках заходів із контролем пошкоджень, оскільки отриманий доступ неможливо поширити на сусідні порожнини тіла (живіт, шия), де часто виникають травми. Показанням до задньобокової торакотомії може бути повна корекція після травм у ділянці заднього середостіння або легень у пацієнта в задовільному післяреанімаційному стані після того, як інші травми було виключено або проліковано.
  8. У пацієнтів із комбінованими проникаючими пораненнями в грудну клітку і черевну порожнину та нестабільною гемодинамікою швидке уведення двосторонніх грудних трубок і виконання серединної лапаротомії з перикардіальним вікном через передню ділянку діафрагми дозволить оцінити кровотечу з усіх основних порожнин організму. За потреби, лапаротомію можна поширити до стернотомії (для позитивного перикардіального вікна); крім того, можна виконати окрему антеролатеральну торакотомію у разі кровотечі у плевральному просторі. У разі розриву діафрагми, кровотеча із джерелом у черевній порожнині може проявлятися як кровотеча у грудній порожнині.
  9. Як описано нижче, принципи і стратегії контролю пошкоджень також стосуються невідкладної торакальної хірургії. Тимчасового гемостазу при дефектах або травмах грудної стінки на верхівці гемітораксу можна досягти за допомогою марлевої тампонади і гемостатичних допоміжних засобів.[13] Також можна виконати тампонаду неконтрольованої кровотечі з легені, воріт легені або грудної аорти.[14] Враховуючи ризик ятрогенної тампонади, не виконуйте тампонаду перикарда.
  10. Можливість тимчасового закриття грудної клітки можна розглядати після виконання процедур із контролем пошкоджень або побоювань щодо виникнення торакального компартмент-синдрому внаслідок масивної реанімації. Закриття можна виконати за допомогою терапії від’ємним тиском або простої адгезивної пов’язки з грудною дренажною трубкою великого діаметру для дренажу і аспірації.[14]
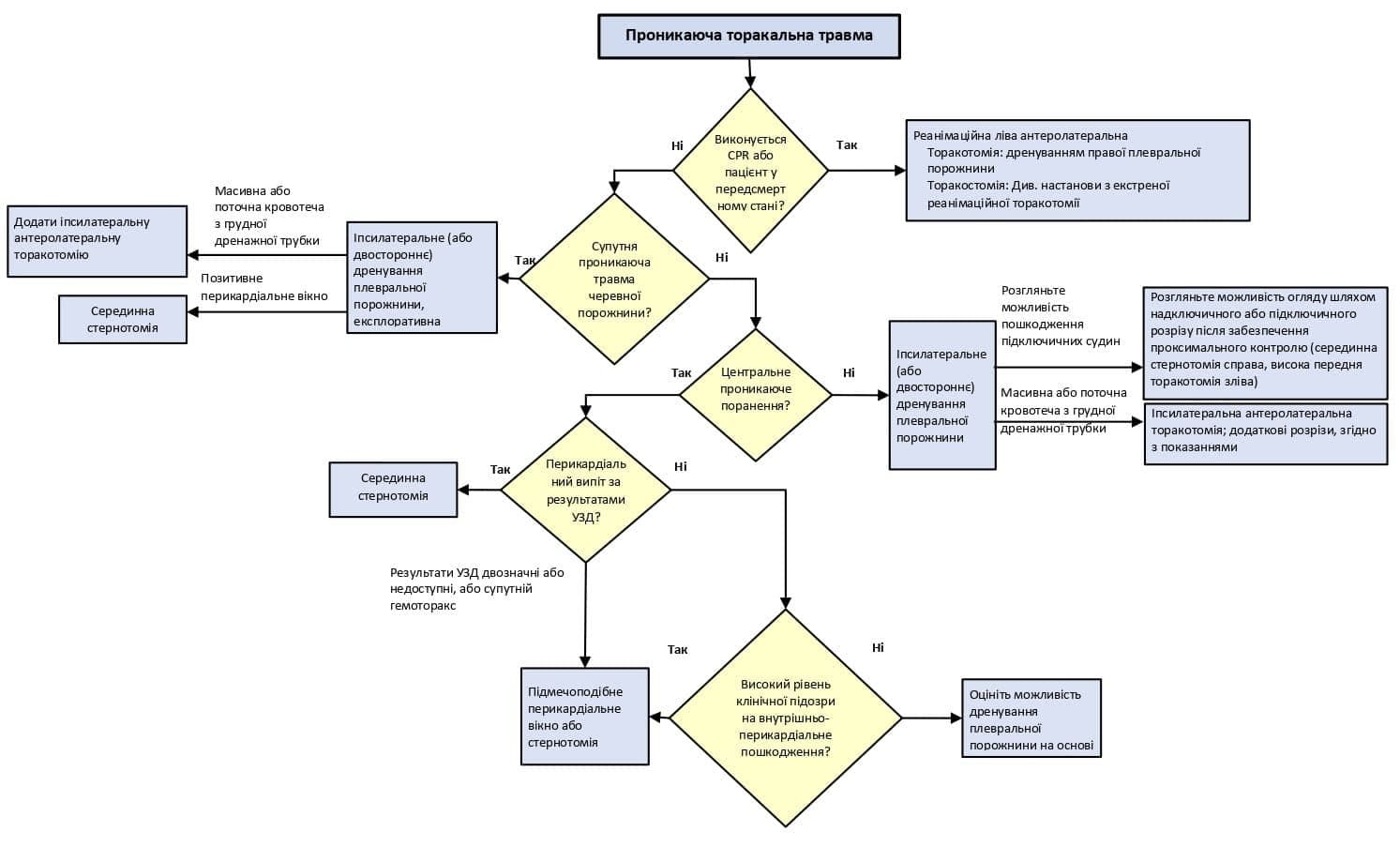
Зобр. 1. Алгоритм хірургічного лікування проникаючої торакальної травми

Методика контролю пошкоджень [14–18]

  1. Завдання хірургічного лікування з контролем пошкоджень, зупинки кровотечі та запобігання забрудненню є ідентичними незалежно від локалізації травми. Зупинка кровотечі залишається надзвичайно важливим завданням торакальної хірургії з контролем пошкоджень, тоді як забруднення вмістом травного тракту трапляється нечасто внаслідок пошкоджень стравоходу. Хірургічне лікування з контролем пошкоджень є поетапним підходом до лікування травми, що становить загрозу для життя. У контексті торакальної хірургії в бойових умовах, хірургічне лікування з контролем пошкоджень складається з таких компонентів:
    • Швидка евакуація з місця отримання поранення до закладу вищого рівня та виявлення потреби у виконанні DCS (II, III рівень).
    • Швидка зупинка кровотечі і запобігання забрудненню (II, III рівень).
    • Реанімація із відновленням фізіологічних функцій в рамках інтенсивної терапії (II-IV рівень).
    • Повторне втручання для завершення хірургічної реконструкції (III-IV рівень).
    • Остаточне закриття грудної клітки (III-IV рівень).
  2. Як допоміжний захід із зупинки кровотечі з грудної стінки, легені і судинних структур, де було виконано реконструкцію, можна використовувати тампонаду. Під час тампонади слід уникати притискання серця або великих судин з низьким тиском (а саме верхня порожниста вена, нижня порожниста вена, легенева артерія).
  3. При більш широких резекціях у зв’язку із легеневими травмами спостерігається стрибкоподібне підвищення смертності. Трактотомія і обмежена клиноподібна резекція пов’язані із більш високим рівнем виживаності у порівнянні з лобектомією. Травматична пневмонектомія передбачає гірший прогноз зі смертністю в діапазоні 50–100%.
  4. Легеневу трактотомію виконують шляхом відкривання порожнини наскрізного поранення за допомогою степлера для шлунково-кишкового анастомозу (gastrointestinal anastomosis, GIA) або в ділянці між двома прямими судинними затискачами, після чого слід виконати зупинку кровотечі по краях та (або) усунути витоки повітря за допомогою додаткових степлерів або безперервного шва з використанням неріжучої голки.
  5. До хірургічних технік із контролем пошкоджень для тимчасової зупинки масивної кровотечі в ділянці воріт легень належать: маневр скручування воріт легень, тимчасове затискання воріт легень, а також внутрішньоперикардіальне затискання іпсилатеральної головної легеневої артерії джгутом Раммеля. Ці техніки мають бути першочерговими, щоб відстрочити виконання пневмонектомії або уникнути її.
  6. Виконання пневмонектомії може бути виправданим у нестабільних пацієнтів із масивним руйнуванням паренхіми, масивною кровотечею в ділянці воріт легень або значним розривом бронхів, що не підлягає реконструкції.
  7. Найпоширенішою причиною смерті після травматичної пневмонектомії є гостра права серцева недостатність. Швидке підвищення легеневого судинного опору/тиску призводить до підвищення кінцевого діастолічного тиску правого шлуночка із подальшим зміщенням міжшлуночкової перегородки вліво, що зрештою призводить до дисфункції лівого шлуночка. Основні принципи лікування полягають в обережній інфузійній реанімації, інотропній підтримці, зменшенні легеневого судинного опору та постнавантаження правого шлуночка. Рекомендується без зволікань звернутися до робочої групи з питань ECMO.
  8. Лікарські засоби
    • Добутамін і мілринон забезпечують позитивну інотропну дію і виконують функцію помірних легеневих вазодилататорів, зменшуючи постнавантаження правого шлуночка і водночас покращуючи функцію.
    • Інгаляційний оксид азоту (20–40 часток на мільйон через апарат ШВЛ) є чистим легеневим вазодилататором, що також покращує функцію правого шлуночка шляхом зменшення постнавантаження правого шлуночка. Ці лікарські засоби зазвичай доступні в закладах IV рівня або вище.
  9. Пошкодження серця може бути пов’язане з пошкодженням внутрішньосерцевого клапана або перегородки. Слід зберігати високий рівень підозри на наявність пошкодження більш ніж однієї серцевої структури або прихованих внутрішньосерцевих травм.
  10. На початковому етапі серцеву кровотечу можна зупинити за допомогою шкірного степлера або балона Фолея.
  11. Прямий масаж серця слід виконувати шляхом стискання серця між двома долонями від верхівки до вихідних трактів.
  12. Тимчасове закриття грудної клітки слід розглядати в рамках заходів із контролем пошкоджень або у разі побоювань щодо виникнення торакального компартмент-синдрому (підвищення внутрішньогрудного тиску, що викликає зниження венозного повернення та зниження серцевого викиду). Процедура закриття виконується схожим чином до тимчасового закриття черевної порожнини. Спочатку розміщуються трубки для торакотомії (або медіастинальний дренаж) і стерильні хірургічні серветки або марля, після чого виконується оклюзійна пов’язка. Далі до тимчасового закриття підключається від’ємний тиск. У цій ситуації також можна застосувати вакуумний апарат. При використанні вакуумного закриття із губками слід уникати безпосереднього контакту між губкою і тканиною легень.
  13. Час виконання остаточного закриття грудної клітки визначається на основі адекватності реанімаційних заходів і нормалізації фізіологічних параметрів, про що свідчитиме зникнення тріади у складі гіпотермії, ацидозу та коагулопатії.

Моніторинг покращення показників (ПП)

Цільова популяція
Усі пацієнти з пораненням грудної клітки зі ступенем тяжкості 2 або вище згідно з кодом AIS .
Мета (очікувані результати)
  1. Усім пацієнтам із цільової популяції з діагностованим гемотораксом або пневмотораксом виконано дренування плевральної порожнини перед перевезенням із закладу надання хірургічної допомоги першого рівня.
  2. Пацієнтам із цільової популяції, у яких не діагностовано гемоторакс або пневмоторакс, не виконано дренування плевральної порожнини.
  3. Для пацієнтів, яким виконано голкову декомпресію грудної клітки, задокументовано конкретну причину підозри на напружений пневмоторакс.
  4. Пацієнтам із масивним гемотораксом > 1500 мл виконано торакотомію у закладі надання хірургічної допомоги першого рівня.
  5. Результати E-FAST задокументовано для всіх пацієнтів зі значним пораненням грудної клітки (код AIS 2 або вище).
Кількісні показники результативності / дотримання рекомендацій
  1. Кількість і відсоток пацієнтів із цільової популяції з діагностованим гемотораксом або пневмотораксом, яким було виконано дренування плевральної порожнини перед перевезенням із закладу надання хірургічної допомоги першого рівня.
  2. Кількість і відсоток пацієнтів із цільової популяції, у яких не було гемотораксу чи пневмотораксу, і яким було виконано дренування плевральної порожнини.
  3. Кількість і відсоток пацієнтів, яким було виконано голкову декомпресію грудної клітки, і для яких задокументовано конкретну причину підозри на напружений пневмоторакс.
  4. Кількість і відсоток пацієнтів, яким було виконано торакотомію або стернотомію в закладі надання хірургічної допомоги першого рівня, для яких чітко задокументовано показання для цих процедур.
  5. Кількість і відсоток пацієнтів зі значним пораненням грудної клітки (код AIS 2 або вище), для яких задокументовано результати E-FAST.
Джерела даних
  • Карта пацієнта
  • Реєстр травм Міністерства оборони (Department of Defense Trauma Registry, DoDTR)
Системна звітність і частота звітування
Згідно з цими Настановами, вказане вище становить мінімальні критерії моніторингу ПП. Системна звітність виконуватиметься щороку; додатковий моніторинг ПП та заходи із системної звітності можна виконувати залежно від потреб.
Системний перегляд та аналіз даних виконуватиме керівник JTS та Відділ ПП JTS.

Обов’язки

Керівник травматологічної бригади відповідає за ознайомлення з цими Настановами, належне дотримання вказаних у ньому вимог та моніторинг ПП на місцевому рівні.

Література

  1. Platz JJ, Fabricant L, Norotsky M. Thoracic Trauma; Injuries, Evaluation, and Treatment. Surg Clin N Am. 2017;97:783-799.
  2. Ludwig C, Koryllos A. Management of chest trauma. J Thorac Dis. 2017;9(Suppl 3):S172–S177.
  3. Keneally R, Szpisjak D. Thoracic trauma in Iraq and Afghanistan. J Trauma Acute Care Surg. 2013;74;1292–1297.
  4. Ivey KM, White CE, Wallum TE, et al. Thoracic injuries in US combat casualties: a 10-year review of Operation Enduring Freedom and Iraqi Freedom. J Trauma Acute Care Surg. 2012 Dec;73(6 Suppl 5):S514-519.
  5. JTS, Tactical Combat Casualty Care Guidelines. Available at: https://www.deployedmedicine.com/market/11/content/40. Accessed Dec 2018.
  6. Karmy-Jones RD, Wood DE, Jurkovich GJ. Esophagus, Trachea and Bronchus. In Moore EE, Feliciano DV, Mattox KL, eds, Trauma (6th Ed.), New York: McGraw-Hill 2008, pp 562-563.
  7. Karmy-Jones RD, Wood DE. Traumatic Injury to the Trachea and Bronchus. Thorac Surg Clin. 2007 Feb;17(1):35-46.
  8. JTS, Emergent Resuscitative Thoracotomy Clinical Practice Guideline. 18 Jul 2018. Accessed Dec 2018.
  9. Rhee P, Inaba K, Pandit V, et al. Early autologous fresh whole blood transfusion leads to less allogeneic transfusions and is safe. J Trauma Acute Care Surg. 2015;78:729-734.
  10. Lee TH, Ouellet JF, Cook M, et al. Pericardiocentesis in trauma: A systematic review. J Trauma Acute Care Surg. 2013;75(4):543-549.
  11. JTS, Acute Respiratory Failure Clinical Practice Guideline. 23 Jan 2017. Accessed Dec 2018.
  12. JTS, Vascular Injury Clinical Practice Guideline, 12 Aug 2016. Accessed Dec 2018.
  13. Martin MJ, Meyer MS, Karmy-Jones RD. Lung injuries in combat. In: Martin M, Beekley A, Eckert M, eds. Front Line Surgery: A Practical Approach. 2nd ed. Cham, Switzerland: Springer; 2017.
  14. Mriwaki Y, Toyoda H, Harunari N, et al. Gauze packing as damage control for uncontrollable haemorrhage in severe thoracic trauma. Ann R Coll Surg Engl. 2013; 95:20-25.
  15. O’Connor JV, DuBose JJ and Scalea TM. Damage-control thoracic surgery: Management and outcomes. J Trauma Acute Care Surg. 2014; 77(5):660-665.
  16. Garcia A, Martinez J, Rodriguez J, et al. Damage-control techniques in the management of severe lung trauma. J Trauma Acute Care Surg 2014; 78(1): 45-51.
  17. O’Reilly D. Damage control surgery and ballistic injury to the trunk. Breeze J, Penn-Barwell J, Keene D, O’Reilly D, Jeyanathan J, Mahoney P (eds) Ballistic Trauma. Springer, Cham; 2017.
  18. Phillips B, Turco L, Mirzaie M, Fernandez C. Trauma pneumonectomy: A narrative review. Int J Surg 2017; 46:71-74.
  19. Thoracic Injuries. In: Emergency War Surgery, Fourth United States Revision. Washington, DC: Borden Institute; 2013.
  20. Bailey JA, Mullenix PS, Antevil JL. Thoracic Approaches and Incisions. In: Martin M, Beekley A, Eckert M, eds. Front Line Surgery: A Practical Approach. 2nd ed. Cham, Switzerland: Springer; 2017.
  21. Lagutchik M, Baker J, Balser, J, et al. Trauma management of military working dogs, Military Medicine, Volume 183, Issue suppl_2, 1 Sep 2018; 180–189. Available at https://academic.oup.com/milmed/article/183/suppl_2/180/5091153, Accessed Dec 2018.
  22. Luchette FA, Barie PS, Oswanski MF, et al. Tube thoracostomy for traumatic Hemopneumothorax Prophylactic antibiotic use, J Trauma., Apr 2000; 48(4): 758-759.
  23. Beekley AC, Tadlock MD, Long WB. Chest Wall and Diaphragm Injury. In: Martin M, Beekley A, Eckert M, eds. Front Line Surgery: A Practical Approach. 2nd ed. Cham, Switzerland: Springer; 2017.
  24. Dennis BM, Gondek SP, Guyer RA, et al. Use of an evidence-based algorithm for patients with traumatic hemothorax reduces need for additional intervention. J Trauma Acute Care Surg. 2017; 82(4):728-732.
  25. DuBose JJ, Inaba K, Demetriades D, et al. Management of post-traumatic retained hemothorax: a prospective, observational multicenter AAST study. J Trauma Acute Care Surg. 2012; 72(1):11-22.

Додаток A.  Особливі торакальні процедури [19,20]

Дренування плевральної порожнини
  1. Антибіотикопрофілактику (із грампозитивним покриттям) слід виконувати перед дренуванням плевральної порожнини, щоб зменшити ускладнення від інфекцій, за умови, що це не призведе до клінічно істотної затримки в наданні лікування. [21, 22]
  2. Розташовувати іпсилатеральну руку над головою пацієнта не потрібно.
  3. Якщо є час, обробіть передню і бокову ділянку грудної клітки з ураженого боку та введіть антибіотики перед виконанням розрізу.
  4. Заплануйте розріз на рівні соска (чоловіки) або інфрамамарної складки (жінки) центрально по передній пахвовій лінії.
  5. Якщо пацієнт стабільний та притомний, застосуйте місцеву анестезію.
  6. Після достатнього поперечного розрізу (2–4 см) у підшкірній жировій тканині використовуйте вигнутий затискач для тупого розсічення м’язів і м’яких тканин до рівня ребра. Після цього тупий затискач спрямовується через верхівку ребра у плевральний простір. Струмінь повітря або крові із грудної клітки підтвердить діагноз пневмотораксу або гемотораксу, відповідно.
  7. Затискач слід відкрити у межах грудної стінки, після чого шляхом пальпації підтвердити вхід у плевральний простір і вставити грудну дренажну трубку в апікальному та задньому напрямку.
  8. При бойовому пораненні доцільно використовувати грудну трубку калібром щонайменше 24-french (за французькою шкалою). У разі підтвердженого або підозрюваного гемотораксу бажано використовувати трубку калібром щонайменше 28 за французькою шкалою, щоб зменшити ризик оклюзії трубки згорнутою кров’ю.
  9. Після надійної фіксації трубки до шкіри за допомогою швів трубку слід приєднати до закритої дренажної системи. У польових умовах для тимчасового дренажу можна використовувати односторонній клапан Геймліха.
Підмечоподібне перикардіальне вікно
  1. Доцільно використовувати тільки у стабільних пацієнтів. Виконайте попередню обробку широкого операційного поля з урахуванням можливої стернотомії та (або) торакотомії.
  2. Після вертикального серединного розрізу розміром 4–6 см по центру над мечоподібним відростком виконайте розсічення шкіри і фасції за допомогою скальпеля або електрокоагулятора.
  3. Після цього мечоподібний відросток можна схопити/підняти за допомогою затискача Кохера або видалити його, використовуючи важкі ножиці або електрокоагулятор, щоб покращити доступ.
  4. Тупе розсічення в глибину до мечоподібного відростка, спрямоване в напрямку до голови, дозволить отримати доступ до жирової тканини над передньою ділянкою перикарда. Якщо буде виявлено діафрагму, місце виконання розсічення слід змістити в напрямку ближче до голови.
  5. Після видалення або розсічення жирової тканини і отримання доступу до білуватого перикарда, розташованого нижче, його слід затиснути щипцями або затискачем і виконати розріз.
  6. Видима кров у перикардіальному просторі свідчить про позитивне перикардіальне вікно і обґрунтовує виконання стернотомії.
  7. Прозора перикардіальна рідина вказує на відсутність пошкодження. Іноді відсутність перикардіальної рідини може свідчити про тромб у перикарді, тому слід виконати подальше обстеження, наприклад, шляхом промивання теплим фізіологічним розчином.
  8. Після негативного перикардільного вікна потреби закривати перикард немає.
Трансдіафрагмальне перикардіальне вікно
  1. У разі підозри на внутрішньоперикардіальне пошкодження у пацієнта, якому виконують лапаротомію у зв’язку із проникаючим пораненням, високоефективним методом виявлення такого пошкодження є трансдіафрагмальне перикардіальне вікно.
  2. Візьміть центральну сухожильну ділянку діафрагми затискачем і виконайте вертикальний розріз довжиною 3–4 см, щоб отримати доступ до білуватого волокнистого перикарда, розташованого нижче. Після цього візьміть перикард і виконайте розріз, щоб оцінити наявність видимої крові в перикардіальному просторі. Якщо крові немає, виконувати повторну апроксимацію (ушивання) перикарда не слід, тоді як цілісність діафрагми слід відновити за допомогою постійного шва.
Серединна стернотомія
  1. Показано при підозрі на пошкодження серця/великих судин на основі результатів УЗД або позитивного перикардіального вікна. У разі очевидної супутньої кровотечі у плевральному просторі антеролатеральна торакотомія є доцільнішою за стернотомію (слід запланувати перехід на грейферний або люковий розріз, якщо це буде необхідно для отримання доступу до серця або великих судин).
  2. Серединна стернотомія не забезпечує адекватного доступу до лівої підключичної артерії, дистальної дуги аорти або низхідної аорти і пропонує лише обмежений доступ до плеврального простору.
  3. Процедура починається із серединного розрізу шкіри від яремної ямки до ділянки безпосередньо під мечоподібним відростком із подальшим гострим/тупим розсіченням вище і нижче до глибини груднини.
  4. Розділіть груднину по серединній лінії за допомогою стернотома або ножа Лебше.
  5. Для зменшення кровотечі у місцях розрізу груднини можна використовувати кістковий віск, а для зупинки кровотечі по краях окістя груднини слід використовувати  електрокоагуляцію.
  6. Слід увійти в обидва плевральні простори та за можливості широко їх відкрити. Це легше виконати, якщо підняти половину груднини, на короткий час затримавши вентиляцію, після чого відкрити плевру за допомогою ножиць або електрокоагулятора. Після входу в плевральний простір видаляйте кров за допомогою аспіратора.
  7. Після відкриття плевральних просторів використовуйте стандартний грудний ретрактор. Медіастинальний жир слід розділити по серединній лінії до рівня волокнистого перикарда. Біля верхньої межі розрізу в товщі медіастинального жиру міститься плечеголовна вена, тому слід дотримуватися максимальних заходів безпеки, щоб уникнути пошкодження цієї структури.
  8. Після цього візьміть перикард і виконайте розріз по серединній лінії. Далі вставте палець у перикардіальний простір, щоб за допомогою ножиць або електрокоагулятора відкрити перикард по серединній лінії вниз до рівня діафрагми та вгору до рівня плечеголовної вени. Після цього відкрийте перикард латерально в будь-якому напрямку уздовж діафрагми, щоб полегшити доступ.
  9. На краї перикарда з обох боків накладіть міцні шви, потім прив’яжіть їх під натягом до країв шкіри або закріпіть під натягом на затискачах поверх грудної клітки. Ці шви дозволять мінімізувати перешкоджання з боку вентильованих легень та полегшать доступ до серця і великих судин.
  10. Стернотомію можна розширити до пошукового розрізу шиї, якщо є підозра на пошкодження каротидної артерії, югулярної вени або ураження трахеї. У разі підозри на пошкодження правої підключичної судини стернотомію можна розширити шляхом правого надключичного розрізу. У разі підозри на пошкодження лівої підключичної судини розріз можна розширити до антеролатеральної торакотомії (або виконати люковий розріз, описаний нижче).
  11. Показань для повторної апроксимації перикарда немає. Перед закриттям стернотомної рани встановіть грудні дренажі у середостіння (та відкритий плевральний простір), після цього виконайте повторну апроксимацію груднини за допомогою міцних вузлових дротяних швів. Зазвичай з обох боків руків’я розташовується 3 дроти за 1–2 см від краю кістки. На тілі груднини додаткові 3–4 дроти прошиваються безпосередньо через половинки груднини або навколо груднини крізь міжребер’я. Якщо дроту немає, можна використати великий нерозмоктувальний шовний матеріал (наприклад поліестерова нитка №2 або більше).
  12. Пацієнту, якому виконується стернотомія в умовах нестабільної гемодинаміки або поточної масивної реанімації, у більшості випадків рекомендується виконувати тимчасове закриття грудної клітки. Помістіть марлеву лапаротомну серветку або губку для вакуумного закриття під краї обох боків груднини, щоб уникнути пошкодження серця внаслідок руху, а також зробіть оклюзійну адгезивну пов’язку та активуйте аспірацію через грудні дренажні трубки, щоб усунути залишки крові.
Антеролатеральна торакотомія
  1. Див. Настанови CPG Emergency Resuscitative Thoracotomy.[8]
  2. Ця процедура доцільна при масивному гемотораксі; вона забезпечує доступ до паренхіми легень, воріт легень, грудної стінки та підключичних судин.
  3. Для зупинки кровотечі у проксимальному лівому підключичному відділі загалом достатньо виконати передню торакотомію у 3-му міжребер’ї (над 4-м ребром). Див. JTS Vascular Injury CPG.[12]
  4. Загальний доступ у плевральний простір виконується у 4-му міжребер’ї центрально над воротами легень. Антеролатеральна торакотомія на цьому рівні забезпечить доступ до більшості структур грудної клітки. У більшості пацієнтів інфрамамарна складка розташована медіально над 5-м ребром, тому ця складка є відповідним орієнтиром для виконання антеролатеральної торакотомії у 4-му міжребер’ї.
  5. Після розрізу шкіри і м’яких тканин паралельно до ключиці на відстані ширини одного пальця від груднини медіально до передньої або середньої пахвової лінії латерально, розділіть великий грудний м’яз за напрямками волокон, після цього видаліть залишки фіброваскулярних тканин за допомогою електрохірургічного ножа («бові») або звичайного інструмента до верхньої частини ребра у відповідному міжребер’ї.
  6. Розріжте міжреберний м’яз над ребром за допомогою електрокоагулятора, після цього увійдіть у плевральний простір, використовуючи тупий затискач, забезпечте захист легені і розділіть залишок м’яза над ребром. Зупиніть міжреберний розріз на приблизній відстані ширини двох пальців латерально від краю груднини, щоб уникнути пошкодження внутрішньогрудних судин (мамарних артерій та вен), проте продовжуйте міжреберний розріз латерально настільки далеко, наскільки це можливо із дотриманням безпеки, щоб забезпечити максимальний доступ.
  7. Помістіть у рану реберний розширювач.
  8. Якщо необхідно забезпечити додатковий доступ, відділіть медіальний реберний хрящ, що дозволить ширше розвести ребра; крім того, розріз можна розширити до стернотомії та ключичного розрізу. (Див. опис люкового розрізу нижче.)
  9. Щоб закрити торакотомію, навколо верхніх і нижніх ребер у місці розрізу слід накласти «навколореберні» шви після встановлення грудних трубок через окремі колоті (контрапертурні) розрізи. Зазвичай потрібно накласти 3–5 швів; дозволяється використовувати будь-який грубий шовний матеріал (№ 1 або більше), хоча монофіламентна нитка при зав’язуванні може більшою мірою впиватися у міжреберну м’язову тканину. Слід вживати всіх заходів безпеки, щоб при накладанні швів уникати міжреберного судинно-нервового пучка; для цього захоплюйте верхню частину верхнього ребра, але уникайте нижньої частини нижнього ребра.
  10. Після встановлення грудної дренажної трубки та накладання навколореберних швів виконайте повторну апроксимацію м’язів за допомогою розсмоктувального шовного матеріалу, а закриття шкіри виконайте скобами.
Грейферний розріз (двостороння торакостернотомія)
  1. Це універсальний розріз, який забезпечує адекватний хірургічний доступ практично до будь-якої структури у грудній порожнині (за винятком стравоходу та низхідної грудної аорти).
  2. Він рідко буває доцільним як початковий розріз (з огляду на високу частоту розвитку ускладнень). Загалом виконується після антеролатеральної торакотомії, якщо є підозра на кровотечу у контралатеральному плевральному просторі або на пошкодження серця чи великих судин, а також у разі недостатнього доступу до пошкодження в іпсилатеральному плевральному просторі.
  3. Після антеролатеральної торакотомії розділіть груднину впоперек за допомогою ножа Лебше, пили Джиглі або великих ножиць. Необхідно буде виділити внутрішні грудні судини та забезпечити контроль гемостазу за допомогою вузлів або кліпів; кровотечу в цих ділянках може бути виявлено лише після відновлення адекватної перфузії.
  4. Виконайте контралатеральну торакотомію (як правило, у тому ж міжребер’ї). Встановіть двосторонні реберні розширювачі. Почавши розширення, за допомогою ножиць або електрокоагулятора від’єднайте груднину від переднього перикарда, щоб покращити доступ.
Надключичний розріз
  1. Цей розріз найчастіше показано при підозрі на пошкодження судин у проксимальній або середній підключичній ділянці.
  2. Після виконання розрізу на відстані однієї ширини пальця над ключицею і паралельно до неї від серединної лінії до дистальної ключиці розділіть із забезпеченням контролю  поверхневі жирові тканини, лімфатичні та венозні гілки, щоб відкрити груднинну та ключичну головки груднинно-ключично-соскоподібного м’яза і каротидної оболонки (розташованої між двома черевцями м’яза).
  3. Після розділення головок груднинно-ключично-соскоподібного м’яза безпосередньо над їхніми дистальними з’єднаннями буде прощупуватися та проглядатися проксимальна підключична артерія та її гілки.
  4. Передній драбинчастий м’яз буде проглядатися перед підключичною артерією (за веною); може виникнути потреба розділити його, щоб забезпечити адекватний доступ. У такому разі критично важливо відділити та зберегти діафрагмальний нерв, який проходить безпосередньо уздовж цього м’яза у поперечному напрямку.
  5. Підключична вена буде розташована у передньому і каудальному напрямку відносно артерії.
  6. При складних пораненнях додатковий доступ можна забезпечити шляхом розділення ключиці (за допомогою пили Джиглі) або усунення частини ключиці. Як альтернатива, надключичний розріз можна поєднати із окремим підключичним доступом (для більш дистального підключичного доступу) або із антеролатеральною торакотомією у третьому міжребер’ї (для контролю лівої підключичної артерії у місці її виходу).
Підключичний розріз
  1. У разі підтвердженого пошкодження підключичної вени підключичний розріз може забезпечити кращий доступ. Такий підхід також надає кращий доступ до більш дистального відділу підключичної артерії та її гілок.
  2. Після виконання розрізу на відстані однієї ширини пальця під ключицею і паралельно до неї від середньоключичної лінії до латерального краю грудного м’яза, відкрийте великий грудний м’яз поперечно за напрямком його волокон.
  3. Розділіть розташовану нижче ключично-грудну фасцію і малий грудний м’яз, щоб відкрити дистальні підключичні та пахвові судини. У цьому місці артерія розташована за веною і ближче до голови, тоді як пучки плечового сплетення тісно пов’язані з артерією.
Люковий розріз
  1. Цей розріз є поєднанням ключичного (або шийного) розрізу, часткової або повної серединної стернотомії та антеролатеральної торакотомії (описаних вище).
  2. Він доцільний при комбінованих проникаючих пораненнях шиї і середостіння або тяжкому пошкодженні проксимальних підключичних судин/гілок.
  3. Цей розріз рідко виконується першим з огляду на високий ризик розвитку ускладнень (в тому числі пошкодження іпсилатерального діафрагмального нерва, плечового сплетення, грудної протоки та інших структур).
  4. Потреба в ньому може виникнути при недостатньому доступі після стернотомії та ключичних розрізів (для поранень справа) або після лівої передньої торакотомії та ключичних розрізів (для поранень зліва).
  5. Після надключичного розрізу виконайте повну серединну стернотомію або часткову серединну стернотомію до 4-го міжребер’я.
  6. Виконайте розріз шкіри, м’яких тканин і м’язів до передньої пахвової лінії.
  7. Розділіть груднину латерально за допомогою стернотома або ножа Лебше, перев’яжіть ліві внутрішні грудні судини (мамарну артерію та вени) та продовжте розріз у плевральний простір над відповідним ребром, як під час виконання антеролатеральної торакотомії.
Торакоабдомінальний розріз
  1. Цей розріз показаний для комбінованих травм грудної та черевної порожнини. Особливо доцільним він є для ретроградного печінкового доступу до порожнистої вени.
  2. Його можна виконати, продовжуючи розріз для реанімаційної торакотомії у серединному та нижньому напрямку через реберну дугу до серединної лінії живота, або зробивши окремий розріз по серединній лінії живота після торакотомії.
Задньобокова торакотомія
  1. Забезпечує оптимальний доступ до стравоходу, грудної стінки, низхідної грудної аорти та задньої ділянки воріт легень.
  2. Цей вид торакотомії рідко є доцільним в умовах гострої травми, особливо у пацієнта з політравмою або гострою кровотечею. Такий розріз обмежує можливості лікування супутніх поранень, обмежує доступ введення анестетиків через додаткові реанімаційні лінії та обмежує можливості захисту хребта. Крім того, задньобокова торакотомія загалом вимагає ізоляції іпсилатеральної легені (за допомогою інтубації головного бронха, бронхоблокатора або ендотрахеальної трубки з подвійним просвітом) та створює ризик пошкодження контралатеральної легені внаслідок накопичення крові або виділень.
  3. Цей підхід може бути доцільним у закладах III рівня або вище при евакуації поранених із обмеженим гемотораксом або для лікування комплексного поранення легень або пошкодження стравоходу.
  4. Якщо є крісло-мішок з наповнювачем (для фіксації тіла під час операції), розгорніть його на операційному столі; в іншому випадку використовуйте великі мішки для в/в інфузій, загорнуті в рушники, поклавши їх перед і за пацієнтом, щоб зафіксувати його в стабільному латеральному положенні (на додаток до прив’язування і фіксації стрічкою стегон і ніг пацієнта до стола).
  5. Після того, як пацієнт розміщений у безпечне положення лежачи на боці, помістіть подушку між його ногами, розташуйте на дошці нижню руку з випрямленим ліктем але злегка зігнутим плечем, а верхню руку із зігнутим ліктем покладіть на подушку або складені ковдри.
  6. Після обширної попередньої обробки операційного поля та накладання операційного покриття позначте точку посередині між медіальною межею лопатки та хребцями. Зробіть другу позначку на ширині одного пальця від найнижчої межі кінчика лопатки. Задньобокова торакотомія має поєднати ці дві позначки плавним вигином; після цього продовжуйте процедуру в передній ділянці паралельно до ребер.
  7. Після розрізання шкіри і жирової підшкірної тканини розділіть широкий м’яз спини поперечно у задній ділянці розрізу. Передній зубчастий м’яз, який проходить спереду та глибоко до широкого м’яза, можна частково розділити або мобілізувати та витягнути в передній ділянці.
  8. Для більшості травм вхід у грудну клітку безпосередньо над рівнем кінчика лопатки забезпечить адекватний доступ. Після розділення міжреберного м’яза за допомогою електрокоагулятора по верхній частині ребра в цьому міжребер’ї введіть у плевральний простір тупий затискач. Далі затампонуйте легеню вологою марлевою серветкою, щоб можна було продовжити міжреберний розріз до верхньої частини ребра.
  9. Обведення нижнього ребра у задній ділянці розрізу під прямим кутом (уникаючи пошкодження міжреберного судинно-нервового пучка) дозволить розділити ребро за допомогою реберних кусачок, що сприятиме адекватному розширенню та доступу. Проте цей етап необов’язковий. Створення «контрольованого перелому» шляхом поступового розкриття реберного розширювача дозволить досягти такого ж бажаного ефекту — а саме створити достатньо місця для введення руки у плевральний простір.
  10. Встановіть реберний розширювач.
  11. Щоб закрити торакотомію, навколо верхніх і нижніх ребер у місці розрізу слід накласти «навколореберні» шви після встановлення грудних трубок через окремі колоті (контрапертурні) розрізи. Зазвичай потрібно накласти 3–5 швів; дозволяється використовувати будь-який грубий шовний матеріал (№1 або більше), хоча монофіламентна нитка при зав’язуванні може більшою мірою впиватися у міжреберну м’язову тканину. Слід вживати всіх заходів безпеки, щоб при накладанні швів уникати міжреберного судинно-нервового пучка; для цього захоплюйте верхню частину верхнього ребра, але уникайте нижньої частини нижнього ребра.
  12. Після встановлення грудної дренажної трубки та накладання навколореберних швів виконайте повторну апроксимацію м’язів за допомогою розсмоктувального шовного матеріалу, а закриття шкіри виконайте скобами.

Додаток B. Лікування окремих торакальних травм [19, 20]

Відкритий пневмоторакс
  1. Виконуйте лікування шляхом встановлення грудної дренажної трубки через окремий розріз та герметизації отвору оклюзійною пов’язкою. Складні дефекти грудної стінки можуть із часом вимагати закриття сіткою або м’язовим клаптем у закладах вищого рівня.
  2. У пацієнтів з утрудненим диханням, гіпоксією або великими всмоктувальними ранами грудної клітки дотримуйтесь низького порогу вимог для інтубації перед транспортуванням, оскільки вентиляція з позитивним тиском дозволить нейтралізувати дію всмоктувального поранення.
Флотація грудної клітки
  1. Це поранення зазвичай пов’язане зі значним забоєм легень як основним ушкодженням, що слід агресивно лікувати введенням додаткового кисню та дотримуватися низького порогу вимог для інтубації та штучної вентиляції перед повітряною евакуацією (або тривалою наземною евакуацією).
  2. У притомного пацієнта з флотацією грудної клітки знеболення є критично важливою вимогою для оптимізації легеневої механіки, причому внутрішньовенні наркотичні знеболювальні слід застосовувати з урахуванням ризику пригнічення дихальної функції.
  3. Дренування плевральної порожнини доцільно виконувати перед медичною евакуацією усіх пацієнтів із флотацією грудної клітки незалежно від наявності клінічних ознак пневмотораксу або гемотораксу.
  4. У пацієнтів із флотацією грудної клітки або деяких пацієнтів із переломами ребер зі складними зміщеннями може виникнути потреба хірургічної стабілізації переломів ребер (surgical stabilization of rib fractures, SSRF). SSRF не слід виконувати на забрудненому полі; ця процедура вимагає спеціалізованого обладнання і має виконуватися лише хірургами, які пройшли відповідну підготовку. Для поранених, евакуація яких не завершена, SSRF зазвичай слід виконувати в закладах IV рівня. Під час виконання цієї процедури слід видалити грудну дренажну трубку, встановлену раніше, очистити місце поранення та за можливості виключити його з операційного поля, і встановити нову грудну дренажну трубку, щоб зменшити ризик інфекції післяопераційної рани та остеомієліту.
Торакальні судинні травми
  1. Початкове лікування торакальної судинної травми полягає в ручному затисканні ураженої судини пальцем (для артерії) або тупфером (для великої вени). Тимчасовий контроль дозволить виконати додаткові реанімаційні заходи та покращити доступ перед спробою реконструкції. При пораненні аорти для тимчасового контролю можна встановити боковий затискач (після мобілізації аорти).
  2. Реконструкцію судин слід виконувати згідно з принципами, наведеними в настановах JTS CPG щодо судинних травм, застосовуючи шунтування або аутогенні чи синтетичні судинні протези, залежно від показань.
  3. Розрізання нижньої легеневої зв’язки дозволяє мобілізувати легеню, що забезпечує кращий доступ.
Пошкодження серця
  1. Доступ до ізольованих пошкоджень серця досягається експозицією шляхом відкривання перикарда і накладання перикардіальних фіксувальних швів.
  2. Тимчасового контролю можна досягти шляхом затискання пальцем, використання катетера Фолея або накладання шкірних скоб.
  3. Остаточне ушивання виконуйте горизонтальним матрацним швом з прокладками (2-0 або 3-0 поліпропілен) з використанням великої колючої голки (MH або SH). Якщо готові штучні прокладки недоступні, можна використати аутологічний перикард. Шви слід зав’язувати тільки до моменту досягнення гемостазу, щоб запобігти розриванню серцевого м’яза, потенційно нестійкого до таких навантажень. Обережно накладайте шви, щоб уникнути перев’язування коронарних судин.
  4. Травми передсердь можна контролювати за допомогою бокового затискача, після чого накласти безперервний шов поліпропіленовою ниткою 2-0 або 3-0.
  5. Допомогти під час ушивання пошкодження може тимчасове затискання вхідних судин (затискання верхніх і нижніх вен на короткі інтервали).
  6. Якщо виявлено пошкодження дистальної коронарної артерії, слід її перев’язати для зупинки кровотечі.
Пошкодження паренхіми легень
  1. Для ізольованих пошкоджень легень перевага надається задньобоковій торакотомії, проте вона є доцільною лише у стабільних пацієнтів із належною реанімацією та відсутністю інших неконтрольованих поранень. У невідкладній ситуації або при виконанні процедур із контролем пошкоджень більш оптимальною є антеролатеральна торакотомія.
  2. Ушивання простих розривів/кровотечі паренхіми легень можна виконати за допомогою розсмоктувального шовного матеріалу на колючій голці або шляхом накладання скоб на паренхіму (використовуючи скоби середньої товщини GIA або TA).
  3. Для глибших наскрізних поранень можна виконати трактотомію, відкривши порожнину поранення за допомогою степлера GIA або в ділянці між прямими судинними затискачами, після чого накласти безперервний шов для зупинки кровотечі і витоку повітря з ушкодженої паренхіми.
  4. При більш тяжких/деструктивних ушкодженнях легень може вимагатися часткова неанатомічна резекція легені за допомогою послідовного застосування степлера GIA.
  5. Пошкодження воріт легень або обширні травми паренхіми легень з неконтрольованою кровотечею або масивним витоком повітря можуть вимагати затискання воріт легень руками із подальшим застосуванням затискачів для тимчасового контролю. Надзвичайно важливо підтримувати належну комунікацію з анестезіологом, щоб упоратися із раптовим зменшенням об’єму легень та навантаженням на праві відділи серця, що виникають внаслідок цієї процедури. Якщо ушивання пошкодження надалі неможливо виконати, слід розглянути пневмонектомію як крайній захід з огляду на низьку виживаність після пневмонектомії в умовах травми.
Трахеобронхіальні травми
  1. Найважливішим завданням є контроль дихальних шляхів, який слід поєднувати із дренуванням плевральної порожнини. Якщо у пацієнта із підозрою на травму дихальних шляхів після ендотрахеальної інтубації вентиляція видається адекватною, а інших хірургічних показань немає, подальші втручання слід відкласти до його прибуття в заклад вищого рівня.
  2. Якщо після дренування плевральної порожнини спостерігаються труднощі з вентиляцією внаслідок значного витоку повітря, замість аспірації слід приєднати грудну дренажну трубку до одностороннього водного клапана.
  3. Якщо потрібно виконати втручання, серединна стернотомія (із розширенням до шиї) дозволяє отримати доступ до проксимальної і середньої ділянки трахеї. Альтернативний доступ до пошкоджень трахеї можна отримати за допомогою комірцевого розрізу. Задовільну візуалізацію дистального відділу трахеї, роздвоєння трахеї та проксимального відділу головних бронхів можна отримати тільки за допомогою правої задньобокової торакотомії (з належною ізоляцією легені). Для реконструкції пошкоджень дистального відділу лівого головного бронха або більш дистального лівого бронхіального дерева зазвичай вимагається ліва торакотомія.
  4. Для трахеобронхіальної реконструкції слід використовувати розсмоктувальний шовний матеріал (наприклад полідіоксанон або поліглактин), за можливості використовуючи для підсилення плевральну тканину або міжреберний чи ремінний м’яз.
Пошкодження стравоходу
  1. Ці пошкодження найчастіше виявляють під час обстеження інших проникаючих поранень середостіння.
  2. Хоча у фронтових умовах може бракувати ресурсів для остаточної реконструкції, до ключових принципів лікування таких пошкоджень належать:
    • 1) належна інфузійна реанімація,
    • 2) антибіотики широкого спектру дії,
    • 3) висічення всіх однозначно нежиттєздатних тканин,
    • 4) контроль поточного забруднення
    • 5) широкий дренаж.
  3. Тимчасовими заходами для пацієнтів, яким виконують процедури із контролем пошкоджень, є встановлення грудної трубки для дренажу та назогастральної трубки над рівнем пошкодження.
  4. Оптимальним підходом для лікування стабільного пацієнта із внутрішньогрудними пошкодженнями стравоходу є задньобокова торакотомія — права для верхньої і середньої ділянки стравоходу та ліва для нижньої ділянки стравоходу. Розрізання нижньої легеневої зв’язки дозволяє мобілізувати легеню, що забезпечує кращий доступ.
  5. Локалізуйте поранення шляхом мобілізації стравоходу (допоміжним засобом при цьому буде встановлення назогастральної або орогастральної трубки). За можливості перевага надається первинній реконструкції. Після мобілізації м’яза стравоходу вище і нижче від місця пошкодження слизової виконайте реконструкцію одним або двома шарами швів із розсмоктувального матеріалу 3-0.
  6. Слід використовувати підсилення за допомогою м’яза (міжреберні або ремінні м’язи, перикард, діафрагма тощо). Не виконуйте реконструкцію по окружності. Біля місця реконструкції встановіть дренажі.
  7. Якщо виконати первинну реконструкцію неможливо, розгляньте можливість широкого дренажу із відведенням проксимального відділу стравоходу. Резекцію слід виконувати тільки і разі значної втрати життєздатності тканин.
Травми діафрагми
  1. Найчастіше ці травми виявляють при обстеженні черевної порожнини; всі пошкодження діафрагми слід закривати. Якщо травму діафрагми буде виявлено під час торакотомії, слід обов’язково перевірити наявність пов’язаної травми черевної порожнини. При виконанні заходів із контролем пошкоджень ушивання розривів діафрагми можна відкласти до повторного огляду.
  2. Ушивання більшості пошкоджень можна виконати за допомогою безперервних або вузлових швів із використанням нерозсмоктувального шовного матеріалу 2-0 або вище. Може виникнути потреба застосування сітки, проте її слід застосовувати з обережністю з огляду на можливе інфікування.
  3. Пошкодження центрального сухожилля в перикардіальній ділянці діафрагми спостерігаються рідко, проте у разі виникнення можуть викликати ознаки тампонади з огляду на серцеву грижу в черевну порожнину або грижового вип’ячування малого чи великого кишечника у перикард. Перед закриттям розривів центрального сухожилля виконайте рясну іригацію перикардіального простору теплим фізіологічним розчином для вимивання згустків крові або вмісту кишечника та ретельно огляньте серце і плевральний перикард, щоб переконатися у відсутності інших травм або розривів.[23]
Кровотеча в грудній стінці
  1. На відміну від кровотечі в судинній системі паренхіми легень із низьким тиском, кровотеча із міжреберних артерій відображає системний тиск і часто не зупиняється після виконання лише торакостомії.
  2. Кровотеча в грудній стінці зазвичай спостерігається після антеролатеральної торакотомії у зв’язку із масивною або постійною кровотечею із грудної дренажної трубки. Після обстеження для виявлення інших джерел кровотечі, не пов’язаних з грудною стінкою, кровотечу в грудній стінці майже завжди можна тимчасово зупинити шляхом затискання руками і тампонади. Тимчасова зупинка вентиляції може дозволити виконати точнішу оцінку та контроль місця кровотечі в грудній стінці.
  3. Слід пам’ятати про підключичні судини, тісно пов’язані з передньоапікальною ділянкою грудної стінки. Якщо в цьому місці спостерігається значна кровотеча в грудній стінці, може виникнути потреба виконати додаткові надключичні та підключичні розрізи.
  4. Після виявлення безпосередньої ділянки кровотечі в грудній стінці її можна зупинити за допомогою кліпів, швів або електрокоагуляції. Ефективним може бути накладання навколореберних швів у формі вісімки за допомогою великої тупої голки (CT або MH) навколо залученого ребра (проксимально і дистально до місці кровотечі).
  5. Для покращення візуалізації може вимагатися збільшення розрізу або виконання окремого контррозрізу, що покращить кут доступу.
  6. У нестабільних пацієнтів кровотечу в грудній стінці можна тимчасово зупинити за допомогою тампонади з використанням марлі або гемостатичних допоміжних засобів.
Супутні травми
  1. Як вказано вище, лікування пацієнтів із підозрою на комбіноване торакальне або абдомінальне проникаюче поранення залежить від початкової стабільності пацієнта.
  2. У разі гемодинамічного колапсу або втрати життєвих функцій показано виконувати реанімаційну торакотомію для тимчасової зупинки торакальної кровотечі, оцінки внутрішньоперикардіальної кровотечі, контролю низхідної грудної аорти та прямого масажу серця.
  3. У нестабільних пацієнтів із комбінованими торакальними та абдомінальними травмами, або у разі недоступності КТ, безпечним підходом є серединна лапаротомія із дренуванням плевральної порожнини (одностороннім або двостороннім, залежно від характеру поранення) і трансдіафрагмальне перикардіальне вікно.
  4. У пацієнтів з комбінованими травмами шиї і грудної клітки шийний розріз можна легко продовжити у серединну стернотомію (у разі пошкодження серця або великих судин чи з метою проксимального контролю правої підключичної або будь-якої з каротидних артерій), або у правий чи лівий надключичний або підключичний розрізи (у разі пошкоджень підключичних судин). Крім того, на основі дренажного вмісту дренування плевральної порожнини або з метою проксимального контролю лівої підключичної артерії може бути показано виконання окремої передньої або антеролатеральної торакотомії.
Наскрізні поранення середостіння
  1. Проникаючі поранення, які перетинають середостіння через один або обидва плевральних простори, представляють собою надзвичайно складну картину травми, що становить ризик для всіх внутрішньогрудних структур. При такій картині травми також слід підозрювати внутрішньосерцеві пошкодження (клапана або перегородки).
  2. У закладах II рівня при підозрі на наскрізне поранення середостіння (після забезпечення належного доступу до дихальних шляхів та внутрішньовенного/внутрішньокісткового доступу) слід виконувати двостороннє дренування плевральної порожнини та обстеження для виявлення внутрішньоперикардіальної кровотечі. Після дотримання вказаних вище алгоритмів може бути доцільним хірургічне втручання. У нестабільних пацієнтів з підозрою на наскрізне поранення середостіння слід виконати ліву передню торакотомію зі встановленням грудної дренажної трубки в праву плевральну порожнину; за потреби, для зупинки кровотечі в перикарді або правому відділі грудної клітки слід виконати грейферний розріз.
  3. У закладі III рівня пацієнтам зі стабільною гемодинамікою слід виконати КТ для уточнення траєкторії уражального елемента, що дозволить виявити структури з високим ризиком травми (пам’ятаючи, що уражальні елементи з високою швидкістю можуть заподіяти значної шкоди за межами безпосередньої траєкторії).  Використання внутрішньовенної контрастної речовини під час КТ дозволяє оцінити пошкодження судин без інвазивної діагностичної ангіографії. У разі клінічних або радіографічних ознак травми стравоходу або трахеобронхіальної травми може бути показано виконання езофагоскопії або бронхоскопії, відповідно. Для оцінки пошкоджень клапанів серця або дефектів перегородки можна використати ехокардіографію. Повну корекцію таких пошкоджень можна зазвичай відкласти до прибуття в заклад IV рівня, в якому є відповідні кваліфіковані кадри та допоміжні засоби.
Обмежений гемоторакс
  1. Обмежений гемоторакс визначається як наявність недренованої крові через 72 години після дренування плевральної порожнини. За винятком пом’якшувальних обставин (таких як тривала затримка медичної евакуації), лікування обмеженого гемотораксу слід виконувати не раніше ніж у закладах III рівня або вище, в яких є доступ до КТ.
  2. Якщо на основі рентгенографії грудної клітки виникає підозра на гемоторакс, слід виконати КТ. Якщо об’єм недренованої крові оцінюється як вищий за 300 см3, і ситуація вважається клінічно істотною, слід розглянути додаткове дренажне втручання.[24]
  3. Додаткові дренажні процедури можуть включати додаткове дренування плевральної порожнини (з низьким виходом через 24 години), дренаж за допомогою відеоасистованої торакоскопічної хірургії (video assisted thoracoscopic surgery, VATS), встановлення дренажних катетерів під візуальним контролем, або внутрішньоплевральне введення тромболітиків. Для жодного з цих підходів не було продемонстровано чіткої переваги.[25] Якщо менш інвазивні втручання будуть неуспішними, може вимагатися виконання торакотомії.
  4. Внутрішньоплевральне введення тромболітиків є поширеним але недоказовим допоміжним засобом до дренажу з використанням грудної дренажної трубки при обмеженому травматичному гемотораксі. При відсутності активної кровотечі або інших типових протипоказань до застосування тромболітиків, а також при відсутності витоку повітря (який був би протипоказанням до тимчасового затискання грудної дренажної трубки), у плевральний простір можна ввести 50 мг альтеплази (tPA) у 100 мл фізіологічного розчину через грудну трубку із дотриманням стерильної техніки. Грудну трубку слід затиснути на декілька годин, а потім знову підключити до аспірації. Таке лікування можна повторювати щоденно протягом не більше 3 днів. tPA зазвичай постачається в концентрації 1 мг/мл, тому дозу 50 мг/50 мл tPA слід розводити у 50 мл фізіологічного розчину у співвідношенні 1:1.

Додаток C. Додаткова інформація щодо застосування за незатвердженими показаннями згідно з метою CPG

Мета цього Додатка — надати роз’яснення політики та практики Міноборони щодо включення в Настанови CPG «незатверджених» показань для продуктів, які були схвалені Управлінням з контролю якості продуктів харчування і лікарських засобів США (FDA). Це стосується незатверджених показань при застосуванні у пацієнтів, які належать до збройних сил.
Вихідна інформація
Використання продуктів, схвалених FDA, за незатвердженими показаннями, надзвичайно поширене в медицині США і зазвичай не регулюється окремими нормативними актами. Проте, згідно з федеральним законодавством, у деяких обставинах застосування схвалених лікарських засобів за незатвердженими показаннями підлягає нормативним актам FDA, що регулюють використання «досліджуваних лікарських засобів». До цих обставин належить використання в рамках клінічних досліджень, а також, у військовому контексті, використання за незатвердженими показаннями згідно з вимогами командування. Деякі види використання за незатвердженими показаннями також можуть підлягати окремим нормативним актам.
Додаткова інформація щодо застосування за незатвердженими показаннями згідно з CPG
Включення в Настанови CPG застосувань за незатвердженими показаннями не належить до клінічних випробувань і не є вимогою командування. Більше того, таке включення не передбачає, що армійська система охорони здоров’я вимагає, щоб лікарі, які працюють в структурах Міноборони, застосовували відповідні продукти за незатвердженими показаннями або розглядали їх як «стандарт лікування». Натомість, включення в Настанови CPG застосувань за незатвердженими показаннями допомагає відповідальним медичним робітникам виконувати клінічну оцінку завдяки інформації про потенційні ризики та переваги альтернативних видів лікування. Рішення щодо клінічної оцінки належить відповідальному медичному працівнику в рамках відносин «лікар — пацієнт».
Додаткові процедури
Виважений розгляд
Відповідно до вказаної мети, при розгляді застосувань за незатвердженими показаннями в Настановах CPG окремо вказується, що такі показання не схвалені FDA. Крім того, розгляд підкріплений даними клінічних досліджень, в тому числі інформацією про обережне використання продукту та всі попередження, видані FDA.
Моніторинг забезпечення якості
Процедура Міноборони щодо застосувань за незатвердженими показаннями передбачає регулярний моніторинг забезпечення якості з реєстрацією результатів лікування та підтверджених потенційних побічних явищ. З огляду на це ще раз підкреслюється важливість ведення точних медичних записів.
Інформація для пацієнтів
Належна клінічна практика передбачає надання відповідної інформації пацієнтам. У кожних Настановах CPG, що передбачають застосування за незатвердженими показаннями, розглядається питання інформації для пацієнтів. За умови практичної доцільності, слід розглянути можливість включення додатка з інформаційним листком для пацієнтів, що видаватиметься до або після застосування продукту. Інформаційний листок має в доступній для пацієнтів формі містити такі відомості:
  • a) це застосування не схвалене FDA;
  • b) причини, чому медичний працівник зі структури Міноборони може прийняти рішення використати продукт з цією метою;
  • c) потенційні ризики, пов’язані з таким застосуванням.
Бойова торакальна травма – настанови Surgical CCC Військова хірургія – настанови Deployed Medicine - GMKA - Global Medical Knowledge Alliance